项目编号:mcuclub-yq-013
51单片机实物设计简介:
单片机:STC89C52
功能简介:
1、通过肺活量检测模块检测肺活量
2、通过语音播报模块播报测试的肺活量
3、通过一个按键可进行复位
4、通过显示屏显示数据
拓展功能:通过蓝牙将数据发送到手机端,手机端可进行复位
实物演示视频:
打开视频声音方法:鼠标放在视频中,点击右下角小喇叭图形即可;视频放大后不清晰,可将鼠标放在视频上,点击“进入哔哩哔哩,观看更高清”
仿真演示视频:
打开视频声音方法:鼠标放在视频中,点击右下角小喇叭图形即可;视频放大后不清晰,可将鼠标放在视频上,点击“进入哔哩哔哩,观看更高清”
电子版资料介绍视频:
打开视频声音方法:鼠标放在视频中,点击右下角小喇叭图形即可;视频放大后不清晰,可将鼠标放在视频上,点击“进入哔哩哔哩,观看更高清”
电子版实物资料预览

实物图
底板:底板在嘉立创进行打板,为绿色PCB板,两层板,厚度1.2,上下覆铜接地。元器件基本上为插针式,个别降压芯片会使用贴片式。
供电接口:TYPE-C

电子版仿真资料预览

仿真图
仿真软件版本:proteus8.17 (本站提供该软件免费下载链接)
电路连线方式:网络标号连线方式
注意:部分实物元器件仿真中没有,仿真中会用其他工作原理相似的元件代替,这样可能导致实物程序和仿真程序不一样

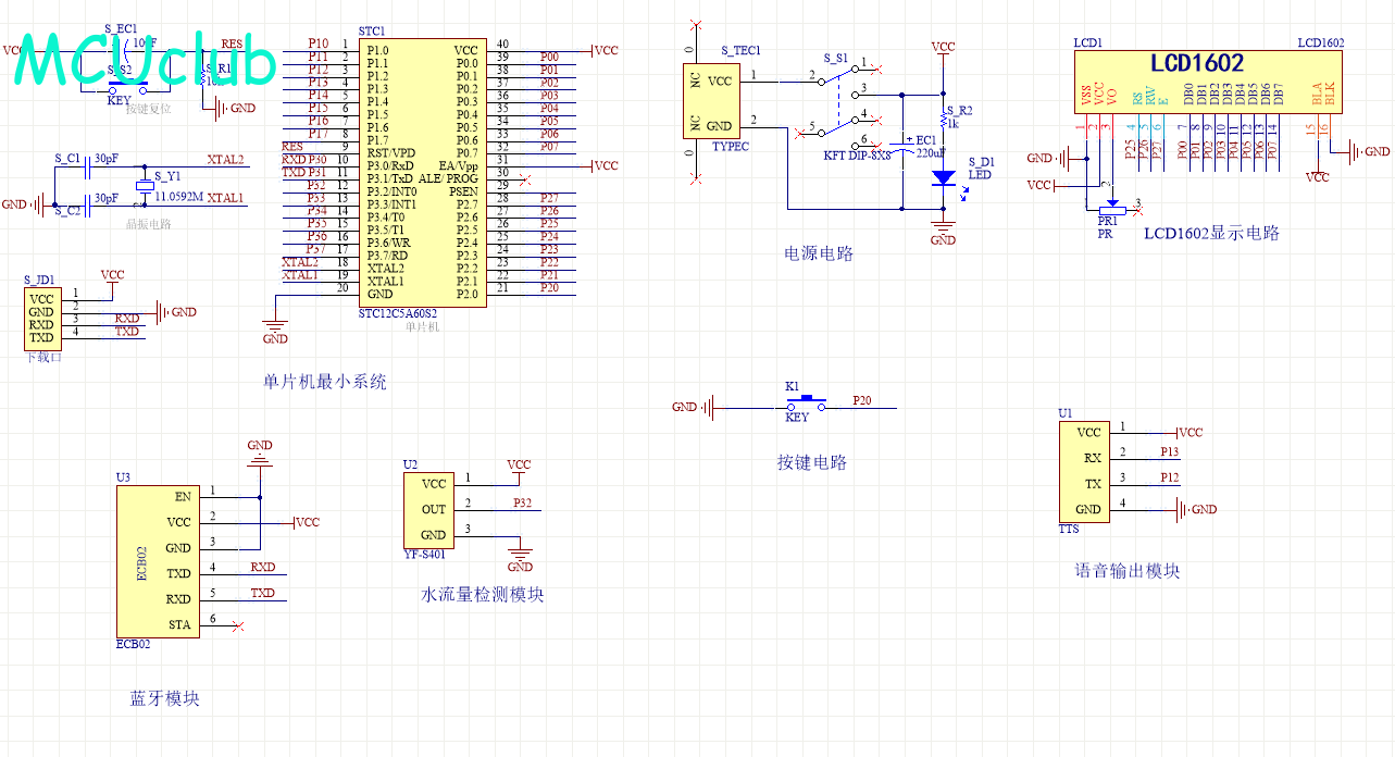
原理图
软件版本:AD2013 (本站提供该软件免费下载链接)
电路连线方式:网络标号连线方式
注意:原理图只是画出了模块的引脚图,而并不是模块的内部结构原理图

PCB图
软件版本:AD2013 (本站提供该软件免费下载链接)
PCB图是由原理图导出,封装很大一部分都是作者自己绘制,不提供封装库,只提供连接好的源文件,可以直接在嘉立创进行打板。两层板,上下覆铜接地。
注意:PCB图中间有一个项目编号,隐藏在单片机底座下,插入单片机后不会看到。如果想截没有项目编号的PCB图,可在PCB源文件中点击删除。另外,如果想在实物PCB板上加自己的信息(比如日期、学号、姓名等),可联系客服。

系统框图
绘制软件:VISIO (本站提供该软件免费下载链接)

软件设计流程
绘制软件:VISIO (本站提供该软件免费下载链接)

开题报告
下图为开题报告整体框架模板,基本上所有项目的开题报告格式都如下所示,但由于部分院校要求不一致,可能有一小部分格式有所变动。

购买后可查看具体内容!
设计说明书
总字数:15000+
摘 要
近年来慢性阻塞性肺疾病等常见肺部疾病的患者人群比例持续增加,成为威胁人类健康的主要疾病之一,因此,研发一种测量精度和稳定性好、操作方便、价格便宜的肺活量仪,实现有关肺部病的早期筛查和诊断具有重要意义。本文主要围绕肺活量检测仪的软硬件开发及仪器的测量准确性和稳定性展开工作,主要内容包括:
1系统总体方案设计。从测量精度和稳定性好、价格低、操作方便等方面出发,确定传感器和主控芯片选型,设计出精度高、稳定性好的流量计,数据管理方案,以及交互界面方案。
- 系统硬件电路设计系统选择STC89C52单片机作为主控芯片。为保证测量精度和准确性,通过肺活量检测模块检测肺活量,通过语音播报模块播报测试的肺活量,通过一个按键可进行复位。
- 系统软件设计。软件设计主要包括下位机采集软件设计和上位机软件设计。上下位机通信采用串口进行。通过定上下位机通信协议,完成下位机采集软件的设计。上位机软件主要包括标定与测量模块、用户交互模块。
关键词:肺活量;STC89C52单片机;语音播报
Abstract
In recent years, the proportion of patients with chronic obstructive pulmonary disease and other common lung diseases continues to increase, becoming one of the major diseases threatening human health. Therefore, it is of great significance to develop a lung function instrument with good measurement accuracy and stability, convenient operation and cheap price, so as to realize the early screening and diagnosis of lung diseases. This paper mainly focuses on the hardware and software development of the lung function detector and the measurement accuracy and stability of the instrument. The main contents include:
- Design the overall system scheme. From the measurement accuracy and stability of good, low price, easy to operate and other aspects, determine the sensor and main control chip selection, design the high precision, good stability of the flow meter, data management program, and interactive interface program.
- The system hardware circuit design system selects STC89C52 single chip microcomputer as the main control chip. In order to ensure the measurement accuracy and accuracy, the vital capacity detection module was used to detect the vital capacity, and the vital capacity of the test was broadcast through the voice broadcasting module. The reset could be performed by pressing a button.
- System software design. Software design mainly includes lower computer acquisition software design and upper computer software design. The communication between the upper and lower machines is carried out through serial ports. Through determining the communication protocol of the lower computer, the acquisition software of the lower computer is designed. The upper computer software mainly includes calibration and measurement module and user interaction module.
Keywords:vital capacity; STC89C52 MCU; Voice broadcasting
目录
摘 要
Abstract
1 引言
1.1 选题背景及实际意义
1.2 国内外发展历程
1.3 本论文研究目标与框架
2 系统设计方案
2.1 整体设计方案
2.2 主要元器件选择
2.2.1 主控芯片选择
2.2.2 显示模块方案选择
2.2.3 按键方案选择
3 硬件设计
3.1单片机最小系统
3.1.1主控模块电路
3.1.2 晶振电路
3.1.3 复位电路
3.1.4 电源电路
3.1.5下载电路
3.2 独立按键模块电路
3.3 肺活量检测模块
3.4 语音播报模块(TTS)
3.5 LCD1602显示模块电路
3.6蓝牙模块(ECB02)
4 系统程序设计
4.1 编程软件介绍
4.2 系统主流程设计
4.3 独立按键
4.4 LCD1602液晶显示子流程
4.5蓝牙模块子流程
5 系统仿真测试
5.1 仿真总体设计
5.2上电运行仿真测试
5.2 肺活量检测仿真测试
5.3 蓝牙模块仿真测试
6 实物制作与调试过程
6.1 电路焊接总图
6.2上电运行实物测试
6.2 肺活量检测实物测试
6.3 蓝牙模块实物测试
7 结论与展望
7.1 结论
7.2 展望
参考文献
致谢
附录
附录1:原理图
附录2:PCB
附录3:主程序
购买后可查看具体内容!
答辩PPT
下图为答辩PPT整体框架模板,基本上所有项目的答辩PPT格式都如下所示,但由于部分院校要求不一致,可能有一小部分格式有所变动。

购买后可查看具体内容!