项目编号:mcuclub-yq-014
51单片机实物设计简介:
单片机类型:STC89C52
具体功能:
1、通过蓝牙连接主从机
2、第一次连接后,每隔1s从机向主机发送一次数据,主机如果接收到数据,则表明儿童在附近,如果主机和从机距离远或从机断线,都会导致主机接收不到数据,则主机进行声光报警
实物演示视频:
打开视频声音方法:鼠标放在视频中,点击右下角小喇叭图形即可;视频放大后不清晰,可将鼠标放在视频上,点击“进入哔哩哔哩,观看更高清”
仿真演示视频:
打开视频声音方法:鼠标放在视频中,点击右下角小喇叭图形即可;视频放大后不清晰,可将鼠标放在视频上,点击“进入哔哩哔哩,观看更高清”
电子版资料介绍视频:
打开视频声音方法:鼠标放在视频中,点击右下角小喇叭图形即可;视频放大后不清晰,可将鼠标放在视频上,点击“进入哔哩哔哩,观看更高清”
电子版实物资料预览

实物图
底板:底板在嘉立创进行打板,为绿色PCB板,两层板,厚度1.2,上下覆铜接地。元器件基本上为插针式,个别降压芯片会使用贴片式。
供电接口:TYPE-C

电子版仿真资料预览

仿真图
仿真软件版本:proteus8.17 (本站提供该软件免费下载链接)
电路连线方式:网络标号连线方式
注意:部分实物元器件仿真中没有,仿真中会用其他工作原理相似的元件代替,这样可能导致实物程序和仿真程序不一样

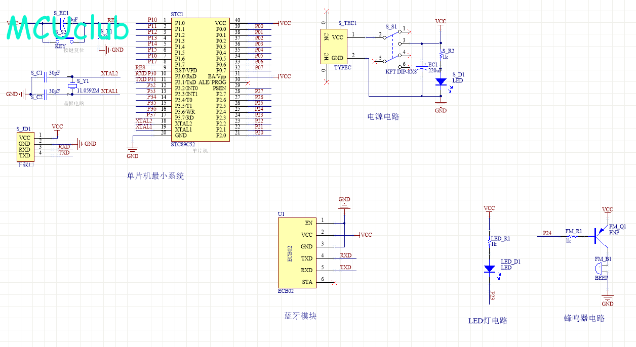
原理图
软件版本:AD2013 (本站提供该软件免费下载链接)
电路连线方式:网络标号连线方式
注意:原理图只是画出了模块的引脚图,而并不是模块的内部结构原理图


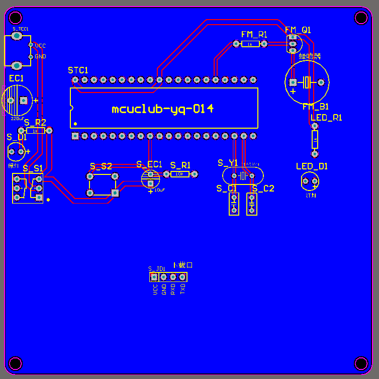
PCB图
软件版本:AD2013 (本站提供该软件免费下载链接)
PCB图是由原理图导出,封装很大一部分都是作者自己绘制,不提供封装库,只提供连接好的源文件,可以直接在嘉立创进行打板。两层板,上下覆铜接地。
注意:PCB图中间有一个项目编号,隐藏在单片机底座下,插入单片机后不会看到。如果想截没有项目编号的PCB图,可在PCB源文件中点击删除。另外,如果想在实物PCB板上加自己的信息(比如日期、学号、姓名等),可联系客服。


系统框图
绘制软件:VISIO (本站提供该软件免费下载链接)

软件设计流程
绘制软件:VISIO (本站提供该软件免费下载链接)

开题报告
下图为开题报告整体框架模板,基本上所有项目的开题报告格式都如下所示,但由于部分院校要求不一致,可能有一小部分格式有所变动。

购买后可查看具体内容!
设计说明书
总字数:11000+
摘 要
儿童安全与健康发展关乎家庭幸福和社会稳定。近些年来儿童走失、拐卖孩童案件层出不穷,严重威胁了家长和儿童的切身利益。因此,本文针对儿童走失走散问题,以 儿童为研究对象,以防走失为目的,以理论为基础,为该类产品的设计开发提供新的设计思路。本文设计一款基于STC89C52智能无线儿童防丢器。该系统由母机和子机两部分组成,母机负责接收子机信号,一旦距离超出范围,发出报警信号提醒家长,同时查找儿童,子机负责发送信号。该系统价格低廉、操作方便,具有较好的市场前景。
关键词:儿童,防丢器;STC89C52单片机;报警
Abstract
The safety and healthy development of children has a bearing on family happiness and social stability. In recent years, the cases of children lost and abducted emerge in endlessly, which seriously threaten the vital interests of parents and children. Therefore, aiming at the problem of children getting lost and separated, this paper takes children as the research object and aims to prevent them from getting lost. Based on the theory, this paper provides a new design idea for the design and development of such products. This paper designs an intelligent wireless children’s anti-loss device based on STC89C52. The system consists of two parts: the mother machine and the child machine. The mother machine is responsible for receiving the child machine signal. Once the distance is out of range, it sends an alarm signal to remind the parents. The system is cheap, easy to operate and has a good market prospect.
Keywords:children, anti-loss device; STC89C52 MCU; alarm
目录
摘 要
Abstract
1 引言
1.1 选题背景及实际意义
1.2 国内外发展历程
1.3 本论文研究目标与框架
2 系统设计方案
2.1 整体设计方案
2.2 主要元器件选择
2.2.1 主控芯片选择
2.2.2 无线传输方案选择
3 硬件设计
3.1单片机最小系统
3.1.1主控模块电路
3.1.2 晶振电路
3.1.3 复位电路
3.1.4 电源电路
3.1.5下载电路
3.2 声光报警电路设计
3.3 蓝牙模块(ECB02)
4 系统程序设计
4.1 编程软件介绍
4.2 系统从机主流程设计
4.3 系统主机主流程设计
4.4 蓝牙模块子流程
5 系统仿真测试
5.1 仿真总体设计
5.2 功能模块仿真测试
6 实物制作与调试过程
6.1 电路焊接总图
6.2 功能模块实物测试
7 结论与展望
7.1 结论
7.2 展望
参考文献
致谢
附录
附录1:原理图
附录2:PCB
附录3:主程序
购买后可查看具体内容!
答辩PPT
下图为答辩PPT整体框架模板,基本上所有项目的答辩PPT格式都如下所示,但由于部分院校要求不一致,可能有一小部分格式有所变动。

购买后可查看具体内容!