项目编号:mcuclub-yq-015
51单片机实物设计简介:
单片机类型:STC89C52
具体功能:
1、通过HX711测量被测物重量
2、通过一个按键选择类型、两个按键进行上、下选择
3、通过显示屏显示物品、热量
主食类:米饭:1600cal/g 馒头:500cal/g 面条:1300cal/g 油条:2000cal/g
鱼肉类:猪肉:3600cal/g 牛肉:1500cal/g 鸡肉:1300cal/g 鱼类:1100cal/g
水果类:香蕉:800cal/g 苹果:400cal/g 西瓜:200cal/g 葡萄:500cal/g
蔬菜类:青菜:200cal/g 豆芽:450cal/g 青椒:260cal/g 白菜:100cal/g
饮料类:汽水:500cal/g 牛奶:800cal/g 咖啡:200cal/g 椰汁:300cal/g
实物演示视频:
打开视频声音方法:鼠标放在视频中,点击右下角小喇叭图形即可;视频放大后不清晰,可将鼠标放在视频上,点击“进入哔哩哔哩,观看更高清”
仿真演示视频:
打开视频声音方法:鼠标放在视频中,点击右下角小喇叭图形即可;视频放大后不清晰,可将鼠标放在视频上,点击“进入哔哩哔哩,观看更高清”
电子版资料介绍视频:
打开视频声音方法:鼠标放在视频中,点击右下角小喇叭图形即可;视频放大后不清晰,可将鼠标放在视频上,点击“进入哔哩哔哩,观看更高清”
电子版实物资料预览

实物图
底板:底板在嘉立创进行打板,为绿色PCB板,两层板,厚度1.2,上下覆铜接地。元器件基本上为插针式,个别降压芯片会使用贴片式。
供电接口:TYPE-C

电子版仿真资料预览

仿真图
仿真软件版本:proteus8.17 (本站提供该软件免费下载链接)
电路连线方式:网络标号连线方式
注意:部分实物元器件仿真中没有,仿真中会用其他工作原理相似的元件代替,这样可能导致实物程序和仿真程序不一样

原理图
软件版本:AD2013 (本站提供该软件免费下载链接)
电路连线方式:网络标号连线方式
注意:原理图只是画出了模块的引脚图,而并不是模块的内部结构原理图

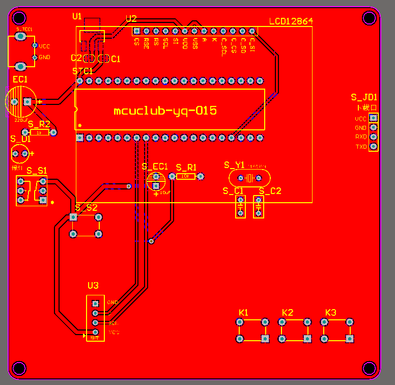
PCB图
软件版本:AD2013 (本站提供该软件免费下载链接)
PCB图是由原理图导出,封装很大一部分都是作者自己绘制,不提供封装库,只提供连接好的源文件,可以直接在嘉立创进行打板。两层板,上下覆铜接地。
注意:PCB图中间有一个项目编号,隐藏在单片机底座下,插入单片机后不会看到。如果想截没有项目编号的PCB图,可在PCB源文件中点击删除。另外,如果想在实物PCB板上加自己的信息(比如日期、学号、姓名等),可联系客服。

系统框图
绘制软件:VISIO (本站提供该软件免费下载链接)

软件设计流程
绘制软件:VISIO (本站提供该软件免费下载链接)

开题报告
下图为开题报告整体框架模板,基本上所有项目的开题报告格式都如下所示,但由于部分院校要求不一致,可能有一小部分格式有所变动。

购买后可查看具体内容!
设计说明书
总字数:13000+
摘 要
人体每时每刻都在消耗热量,这些热量是各种食物中的产热营养素提供的,营养素经过氧化作用产生热量,从而维持身体机能的正常运转,但摄取热量过多时,多余的热量就会变成脂肪,身体就会变胖。是否想过,如何才能知道食物中所含的热量是多少? 为了能够快速知道食物中的热量,本文设计一款基于STC89C52单片机的智能卡路里热量仪,通过HX711测量被测物重量,通过显示屏显示物品、热量,本装置能对五种类型的食物进行线上,从而得到不同类型食物中可用热量(卡路里) 的方法。让我们为“燃烧卡路里”赋予了新的含义,为人类监测食物卡路里提供一种方便、快捷的检测方式。
关键词:卡路里;STC89C52单片机;热量仪;显示屏
Abstract
The human body consumes calories all the time. These calories are provided by the thermogenic nutrients in various foods. The nutrients generate heat through oxidation, so as to maintain the normal operation of the body functions. Ever wonder how you can find out how many calories are in a food? In order to quickly know the heat in food, this paper designs an intelligent caloric meter based on STC89C52 microcontroller. It measures the weight of the measured object through HX711, and displays the items and heat through the display screen. This device can carry on the line of five types of food, so as to get the method of available heat in different types of food (calories). Let’s give new meaning to “calorie burning” by giving humans a convenient and quick way to monitor food calories.
Keywords:calorie; STC89C52 MCU; Heat meter; Display screen
目录
摘 要
Abstract
1 引言
1.1 选题背景及实际意义
1.2 国内外发展历程
1.3 本论文研究目标与框架
2 系统设计方案
2.1 整体设计方案
2.2 主要元器件选择
2.2.1 主控芯片选择
2.2.2 显示模块方案选择
2.2.3 按键方案选择
3 硬件设计
3.1单片机最小系统
3.1.1主控模块电路
3.1.2 晶振电路
3.1.3 复位电路
3.1.4 电源电路
3.1.5下载电路
3.2 独立按键模块电路
3.3 称重模块
3.4 LCD12864显示模块电路
4 系统程序设计
4.1 编程软件介绍
4.2 系统主流程设计
4.3称重模块HX711模块子流程
4.4 独立按键
4.5 LCD12864显示模块子流程设计
5 系统仿真测试
5.1 仿真总体设计
5.2上电运行仿真测试
5.3 食品热量监测仿真测试
6 实物制作与调试过程
6.1 电路焊接总图
6.2上电运行实物测试
6.3 食品热量监测实物测试
7 结论与展望
参考文献
致谢
附录
附录1:原理图
附录2:PCB
附录3:主程序
购买后可查看具体内容!
答辩PPT
下图为答辩PPT整体框架模板,基本上所有项目的答辩PPT格式都如下所示,但由于部分院校要求不一致,可能有一小部分格式有所变动。

购买后可查看具体内容!