项目编号:mcuclub-yq-016
51单片机实物设计简介:
单片机类型:STC89C52
具体功能:
1、通过MP3播放音乐
2、通过一个按键控制暂停/播放
3、通过一个按键控制上一曲,另一个按键控制下一曲
4、通过一个按键控制音量+,另一个按键控制音量-
5、通过一个按键播放模式:单曲循环还是全部循环
6、通过显示屏显示数据
拓展功能:通过语音识别模块可语音控制所有操作
实物演示视频:
打开视频声音方法:鼠标放在视频中,点击右下角小喇叭图形即可;视频放大后不清晰,可将鼠标放在视频上,点击“进入哔哩哔哩,观看更高清”
电子版资料介绍视频:
打开视频声音方法:鼠标放在视频中,点击右下角小喇叭图形即可;视频放大后不清晰,可将鼠标放在视频上,点击“进入哔哩哔哩,观看更高清”
电子版实物资料预览

实物图
底板:底板在嘉立创进行打板,为绿色PCB板,两层板,厚度1.2,上下覆铜接地。元器件基本上为插针式,个别降压芯片会使用贴片式。
供电接口:TYPE-C

电子版仿真资料预览

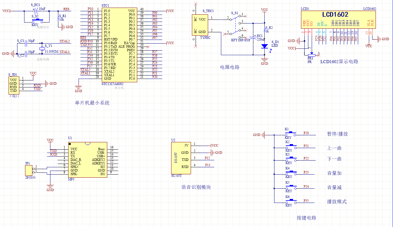
原理图
软件版本:AD2013 (本站提供该软件免费下载链接)
电路连线方式:网络标号连线方式
注意:原理图只是画出了模块的引脚图,而并不是模块的内部结构原理图

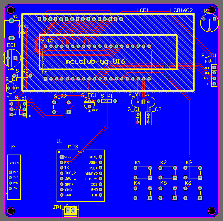
PCB图
软件版本:AD2013 (本站提供该软件免费下载链接)
PCB图是由原理图导出,封装很大一部分都是作者自己绘制,不提供封装库,只提供连接好的源文件,可以直接在嘉立创进行打板。两层板,上下覆铜接地。
注意:PCB图中间有一个项目编号,隐藏在单片机底座下,插入单片机后不会看到。如果想截没有项目编号的PCB图,可在PCB源文件中点击删除。另外,如果想在实物PCB板上加自己的信息(比如日期、学号、姓名等),可联系客服。

系统框图
绘制软件:VISIO (本站提供该软件免费下载链接)

软件设计流程
绘制软件:VISIO (本站提供该软件免费下载链接)

开题报告
下图为开题报告整体框架模板,基本上所有项目的开题报告格式都如下所示,但由于部分院校要求不一致,可能有一小部分格式有所变动。

购买后可查看具体内容!
设计说明书
总字数:12000+
摘 要
目前,手机出厂时都自带音乐播放器。很多音乐播放器存在软件臃肿、非必要功能多、操作繁琐、加载过慢、体验不佳等不足,为此,设计开发一款音乐播放器,更好地服务用户。本设计以STC89C52为主控单片机,设计了一款智能音乐播放器,通过按键控制和MP3播放音乐器,可实现音乐播放、语音识别、模式选择、音量控制、启停控制等功能,通过显示屏显示相关数据。解决了传统音乐播放器功能单一、操作复杂、拓展性差的问题,可以满足用户对音乐播放器的基本需求。本设计基本达到了设计目标,为人们营造了一个轻松快乐的休闲环境。
关键词:音乐播放器;STC89C52;显示屏;MP3
Abstract:
At present, mobile phones come with their own music players. Many music players exist software bloated, unnecessary functions, cumbersome operation, loading too slow, poor experience and other deficiencies, for this reason, design and development of a music player, better service users. This design uses STC89C52 as the main control single chip microcomputer, designed an intelligent music player, through the key control and MP3 playing music instrument, can achieve music playing, voice recognition, mode selection, volume control, start and stop control and other functions, through the display screen display related data. It solves the problems of single function, complex operation and poor expansibility of traditional music player, and can meet the basic needs of users for music player. The design basically achieved the design goal, for people to create a relaxed and happy leisure environment.
Key words: music player; STC89C52; Display screen; MP3
目录
1 绪论
1.1选题背景及实际意义
1.2国内外研究现状
1.3本文的组织结构以及研究目标
2 系统设计方案
2.1 主要模块方案选择
2.1.1 主控芯片方案选择
2.1.2 显示模块方案选择
2.1.3 按键模块方案选择
2.2 整体设计方案
3 硬件设计
3.1单片机最小系统
3.1.1主控模块电路
3.1.2 晶振电路
3.1.3 复位电路
3.1.4 电源电路
3.1.5下载电路
3.2显示模块电路
3.3 独立按键模块电路
3.4 音乐播报模块
3.5语音识别模块
4 系统程序设计
4.1 编程软件介绍
4.2 系统主流程设计
4.3 独立按键
4.4 LCD1602液晶显示子流程
5 实物测试
5.1 实物整体焊接测试
5.2 上电运行实物测试
5.3 MP3播放实物测试
5.3 语音控制模块实物测试
结论
参考文献
致谢
附录1:原理图
附录2:PCB
附录3:主程序
购买后可查看具体内容!
答辩PPT
下图为答辩PPT整体框架模板,基本上所有项目的答辩PPT格式都如下所示,但由于部分院校要求不一致,可能有一小部分格式有所变动。

购买后可查看具体内容!