项目编号:mcuclub-yq-017
51单片机实物设计简介:
单片机类型:STC89C52
具体功能:
1、通过扫码枪扫码条形码,显示出商品信息(商品名、单价、数量、条形码码号)
2、通过按键可手动录入条形码码号
3、通过按键,可进入录入条形码和修改价格模式,数据存在AT24C02中
4、通过按键,可进入查看库存模式,数据存在AT24C02中
5、可扫码或者现金进行支付(支付宝付款码,25-30 开头的长度为 16-24 位的数字;微信付款码,18位纯数字,以10、11、12、13、14、15开头)
6、通过继电器模拟收银柜的打开和关闭,支付成功后自动打开,通过按键手动关闭
7、通过继电器模拟打印小票的功能,支付成功后,继电器闭合1s
8、通过显示屏显示数据(STC89C52用LCD12864,STM32F103C8T6用OLED)
实物演示视频:
打开视频声音方法:鼠标放在视频中,点击右下角小喇叭图形即可;视频放大后不清晰,可将鼠标放在视频上,点击“进入哔哩哔哩,观看更高清”
电子版资料介绍视频:
打开视频声音方法:鼠标放在视频中,点击右下角小喇叭图形即可;视频放大后不清晰,可将鼠标放在视频上,点击“进入哔哩哔哩,观看更高清”
电子版实物资料预览

实物图
底板:底板在嘉立创进行打板,为绿色PCB板,两层板,厚度1.2,上下覆铜接地。元器件基本上为插针式,个别降压芯片会使用贴片式。
供电接口:TYPE-C

电子版仿真资料预览

原理图
软件版本:AD2013 (本站提供该软件免费下载链接)
电路连线方式:网络标号连线方式
注意:原理图只是画出了模块的引脚图,而并不是模块的内部结构原理图

PCB图
软件版本:AD2013 (本站提供该软件免费下载链接)
PCB图是由原理图导出,封装很大一部分都是作者自己绘制,不提供封装库,只提供连接好的源文件,可以直接在嘉立创进行打板。两层板,上下覆铜接地。
注意:PCB图中间有一个项目编号,隐藏在单片机底座下,插入单片机后不会看到。如果想截没有项目编号的PCB图,可在PCB源文件中点击删除。另外,如果想在实物PCB板上加自己的信息(比如日期、学号、姓名等),可联系客服。

系统框图
绘制软件:VISIO (本站提供该软件免费下载链接)

软件设计流程
绘制软件:VISIO (本站提供该软件免费下载链接)

开题报告
下图为开题报告整体框架模板,基本上所有项目的开题报告格式都如下所示,但由于部分院校要求不一致,可能有一小部分格式有所变动。

购买后可查看具体内容!
设计说明书
总字数:15000+
摘 要
基于人民生活水平稳步提高的良好经济形势,大型连锁超市近年来迅猛发展。这些大型超市具有商品种类多,交易量大的特点,为了提高商场的收银效率,本系统设计基于单片机的超市收银机控制系统以超市收银为研究对象,以STC89C52单片机为核心控制芯片,以扫码枪和矩阵键盘为输入模块,以继电器模拟收银柜的开关和小票的打印,采用LCD12864液晶显示,采用存储模块存储条形码、价格和库存。整个收银系统包含单片机的最小系统、矩阵键盘模块、继电器模块、存储模块、扫码枪模块、显示模块等组成。系统最终实现了货物选择、扫码、付款、开关收银柜、打印小票、查看库存等,用户可以选择现金结算或者扫码支付等功能。此系统不仅提高了超市的收银效率,也节约了消费者的时间,营造了良好的消费环境,提高消费者的消费体验。
关键词:STC89C52;超市收银;扫码枪;LCD12864
Abstract
Based on the good economic situation with the steady improvement of people’s living standards, large supermarket chains have developed rapidly in recent years. These large supermarkets have the characteristics of many kinds of commodities and large trading volume. In order to improve the efficiency of the cashier in the mall, this system designs the supermarket cash register control system based on the single chip microcomputer to the supermarket cash register as the research object, STC89C52 single chip microcomputer as the core control chip, the scan code gun and matrix keyboard as the input module, and the relay to simulate the switch of the cashier cabinet and the printing of the receipt. Adopt LCD12864 LCD display, adopt storage module store bar code, price and inventory. The whole cash register system consists of microcontroller minimum system, matrix keyboard module, relay module, storage module, scanning gun module, display module and so on. The system finally realizes the functions of goods selection, code scanning, payment, opening and closing cashier cabinets, printing receipts, checking inventory, etc. Users can choose cash settlement or code scanning payment. This system not only improves the efficiency of supermarket cash register, but also saves consumers’ time, creates a good consumption environment and improves consumers’ consumption experience.
Key words: STC89C52; Supermarket cash register; Scanning gun; LCD12864
目 录
第1章 绪 论
1.1 收银机的发展背景和现实意义
1.2收银机国内外发展现状
1.3 设计功能实现
第2章 自动售货控制系统设计分析
2.1 系统总体设计分析
2.2 元器件选择
2.2.1 扫码枪的选择
2.2.2 单片机的选择
2.2.3 按键的选择
2.2.4显示方案的选择
2.3 C51语言的优缺点
第3章 控制系统硬件设计
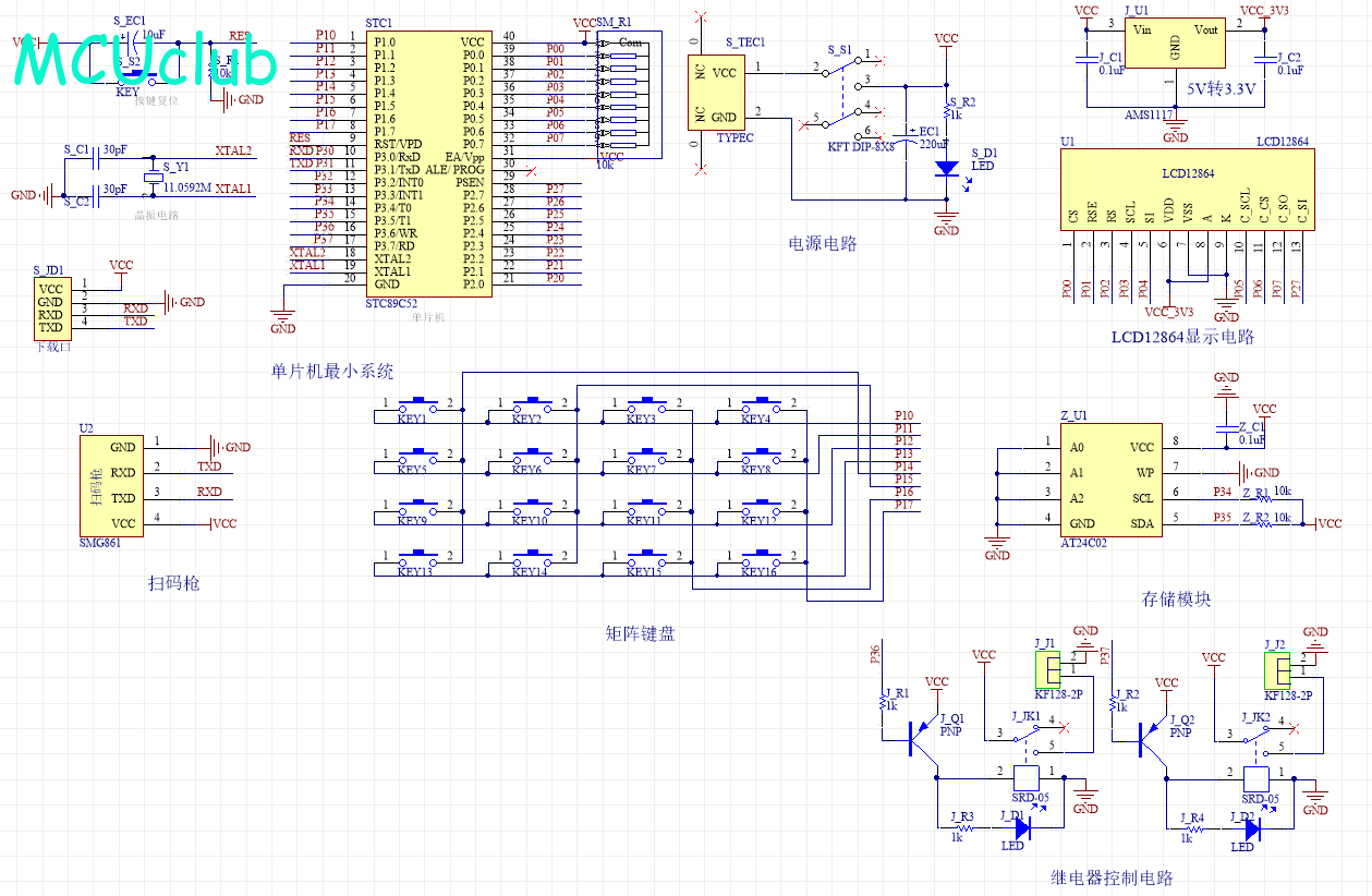
3.1 单片机最小系统
3.1.1主控模块电路
3.1.2 晶振电路
3.1.3 复位电路
3.1.4 电源电路
3.1.5下载电路
3.2 显示模块
3.3扫码识别电路模块
3.4 矩阵按键模块
3.5 AT24C02存储模块
3.6继电器控制模块
第四章 系统程序设计
4.1 编程软件介绍
4.2 系统主流程设计
4.3矩阵键盘子流程
4.4 存储模块子流程
4.5显示函数流程设计
第五章 实物调试
5.1 实物总体设计
5.2 录入商品实物测试
5.3 结账实物测试
5.4 查看库存实物测试
总 结
参考文献
附 录
附录1:原理图
附录2:PCB
附录3:主程序
购买后可查看具体内容!
答辩PPT
下图为答辩PPT整体框架模板,基本上所有项目的答辩PPT格式都如下所示,但由于部分院校要求不一致,可能有一小部分格式有所变动。

购买后可查看具体内容!