项目编号:mcuclub-yq-018
51单片机实物设计简介:
单片机类型:STC89C52
具体功能:
1、 通过四个光敏电阻检测四个方向的光照强度
2、 利用两个舵机控制太阳能板朝着光照最强的方向转动
3、通过太阳能板给锂电池充电,并通过ADC检测锂电池电压,超过最大电压后不在进行充电
4、 通过四个按键可手动控制太阳能板上下左右旋转,第五个按键控制模式切换
5、当太阳能板跟随阳光到最西边,回到东边
6、通过显示屏显示数据
扩展功能:通过蓝牙模块将测量数据发送到手机端,并可以控制控制太阳能板上下左右旋转、切换模式
实物演示视频:
打开视频声音方法:鼠标放在视频中,点击右下角小喇叭图形即可;视频放大后不清晰,可将鼠标放在视频上,点击“进入哔哩哔哩,观看更高清”
仿真演示视频:
打开视频声音方法:鼠标放在视频中,点击右下角小喇叭图形即可;视频放大后不清晰,可将鼠标放在视频上,点击“进入哔哩哔哩,观看更高清”
电子版资料介绍视频:
打开视频声音方法:鼠标放在视频中,点击右下角小喇叭图形即可;视频放大后不清晰,可将鼠标放在视频上,点击“进入哔哩哔哩,观看更高清”
电子版实物资料预览

实物图
底板:底板在嘉立创进行打板,为绿色PCB板,两层板,厚度1.2,上下覆铜接地。元器件基本上为插针式,个别降压芯片会使用贴片式。
供电接口:TYPE-C

电子版仿真资料预览

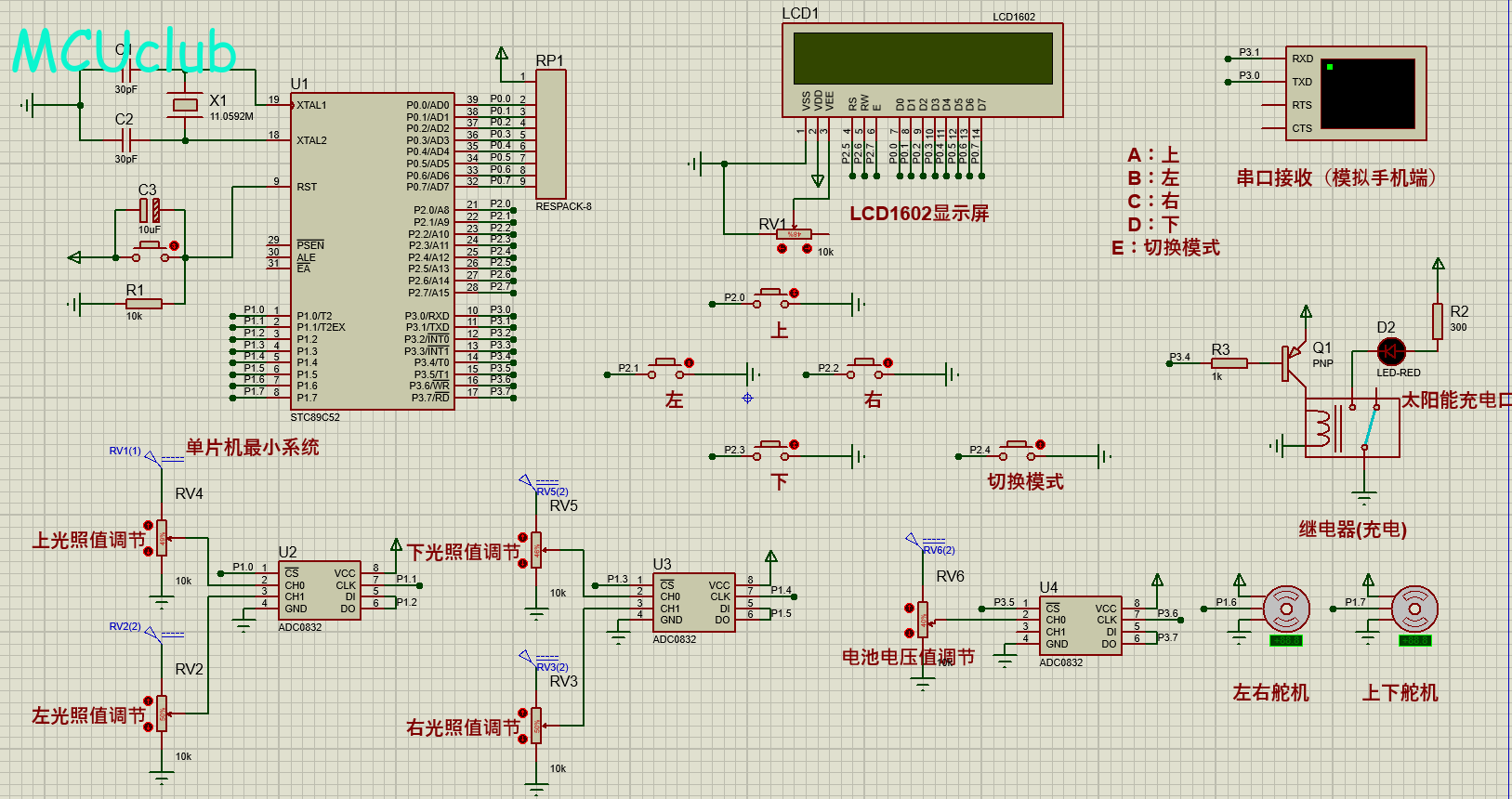
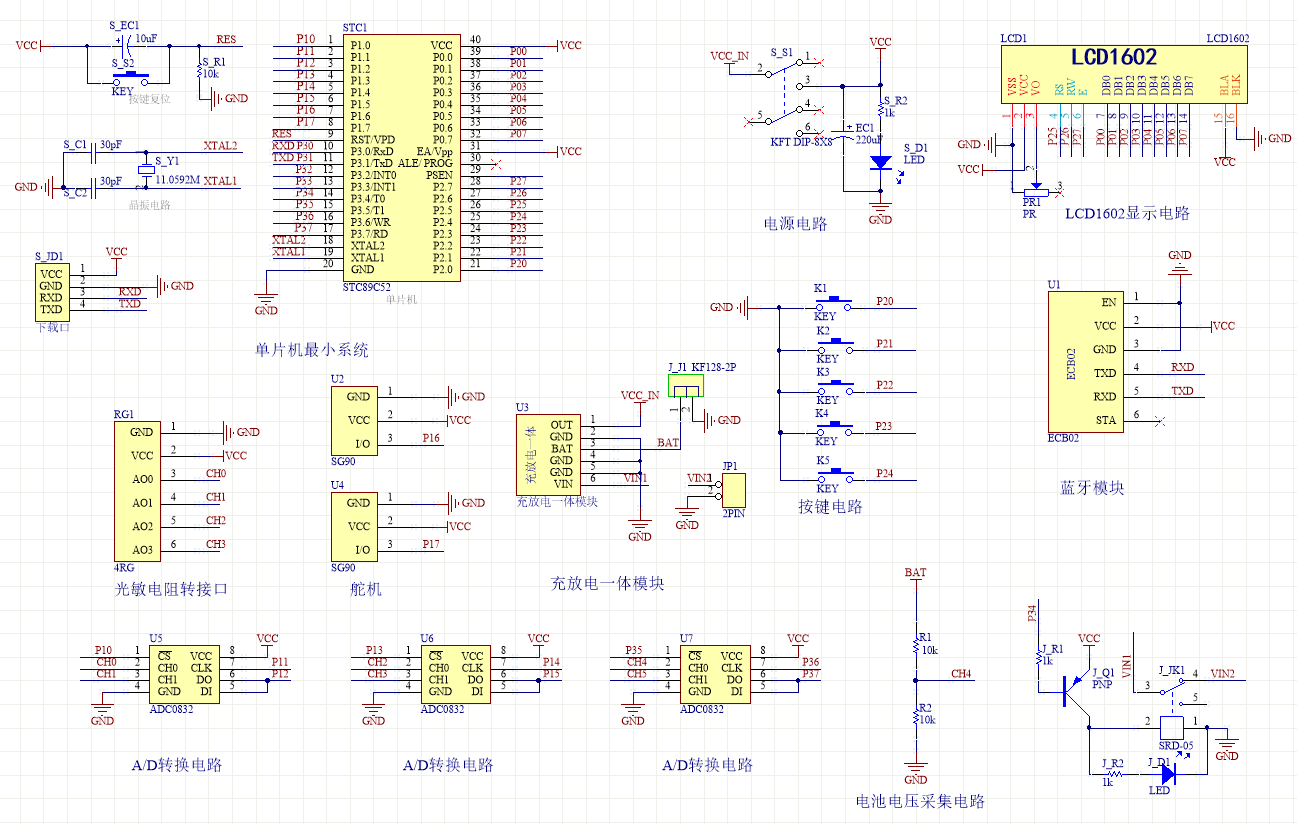
仿真图
仿真软件版本:proteus8.17 (本站提供该软件免费下载链接)
电路连线方式:网络标号连线方式
注意:部分实物元器件仿真中没有,仿真中会用其他工作原理相似的元件代替,这样可能导致实物程序和仿真程序不一样

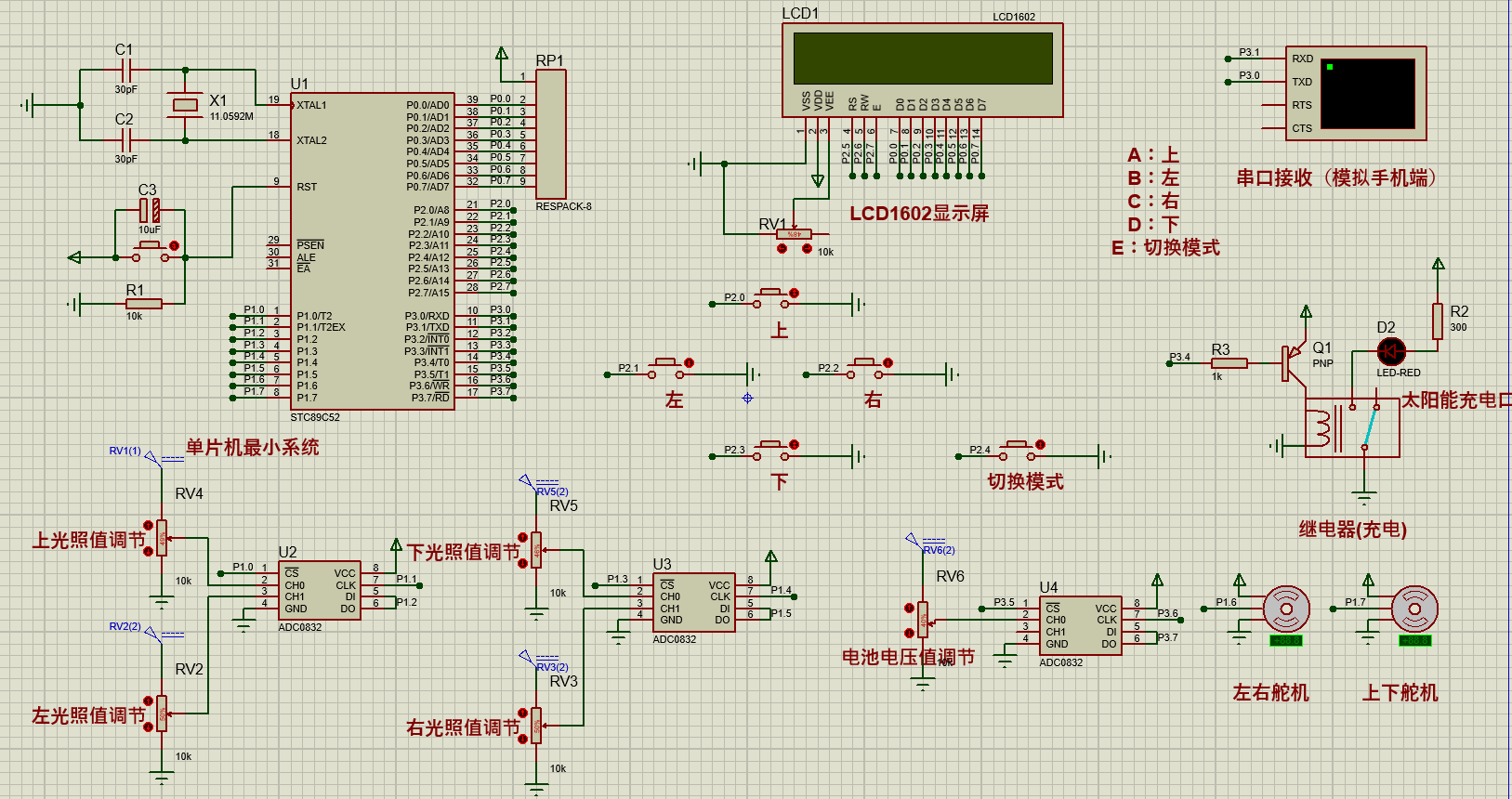
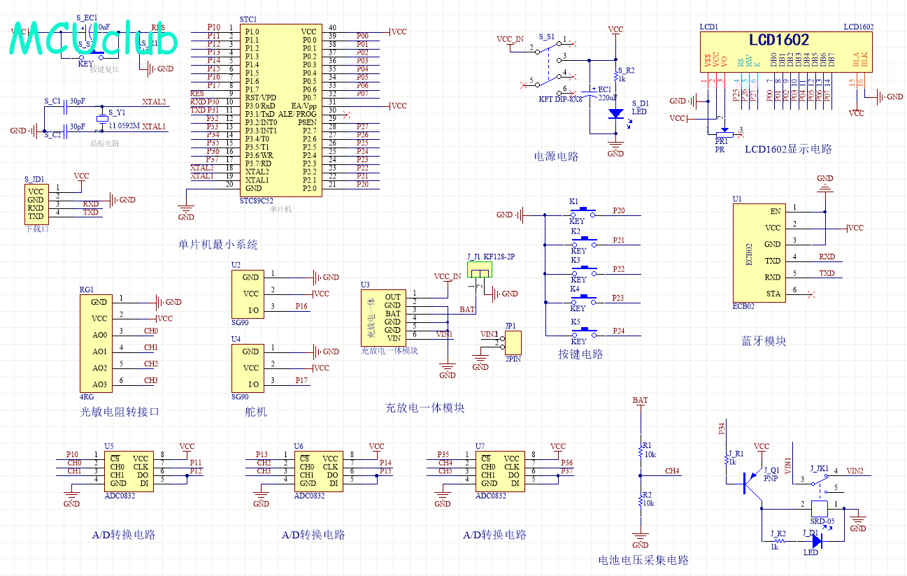
原理图
软件版本:AD2013 (本站提供该软件免费下载链接)
电路连线方式:网络标号连线方式
注意:原理图只是画出了模块的引脚图,而并不是模块的内部结构原理图

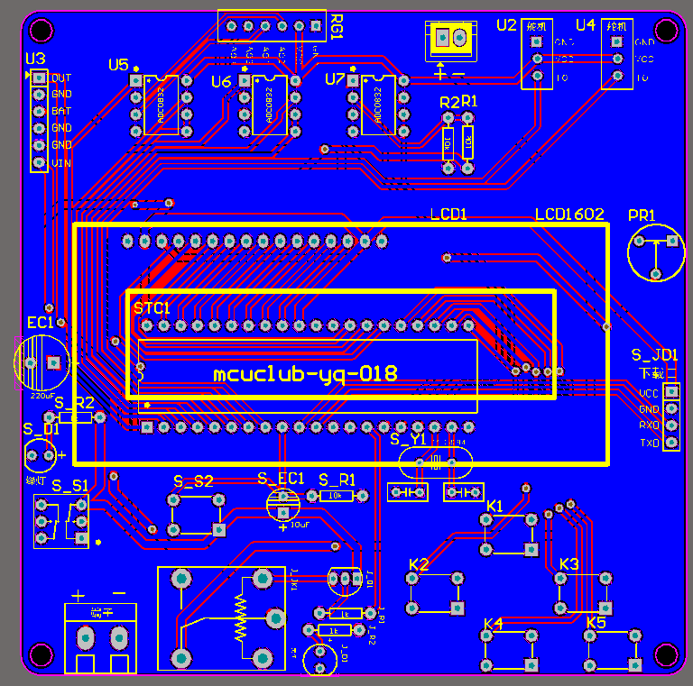
PCB图
软件版本:AD2013 (本站提供该软件免费下载链接)
PCB图是由原理图导出,封装很大一部分都是作者自己绘制,不提供封装库,只提供连接好的源文件,可以直接在嘉立创进行打板。两层板,上下覆铜接地。
注意:PCB图中间有一个项目编号,隐藏在单片机底座下,插入单片机后不会看到。如果想截没有项目编号的PCB图,可在PCB源文件中点击删除。另外,如果想在实物PCB板上加自己的信息(比如日期、学号、姓名等),可联系客服。

系统框图
绘制软件:VISIO (本站提供该软件免费下载链接)

软件设计流程
绘制软件:VISIO (本站提供该软件免费下载链接)

开题报告
下图为开题报告整体框架模板,基本上所有项目的开题报告格式都如下所示,但由于部分院校要求不一致,可能有一小部分格式有所变动。

购买后可查看具体内容!
设计说明书
总字数:17000+
摘 要
随着社会智能化的发展,再生能源的消耗越来越大,寻找可再生能源成为地球人的责任和义务,而太阳能作为清洁的可再生能源,一直是社会研究者对性能源的研究对象。为提高太阳能的利用率,该设计采用太阳能追光控制系统设计,使得产品接收太阳能的面积增加,也使得在相同面积大小的地方,获取更多的能量。该系统为了使得光照强度得到进一步的利用,采用单片机设计一款基于STC89C52的太阳能自动跟踪系统。本设计通过四个光敏电阻检测四个方向的光照强度;通过两个舵机控制太阳能板朝着光照最强的方向转动;通过太阳能板给锂电池充电;通过四个按键可手动控制太阳能板上下左右旋转。该系统可以自动控制太阳能板吸收更多的太阳能,自动控制可以实时检测太阳能板上光照强度较强的地方,从而向其偏转。对该跟踪系统的控制系统进行了控制系统的方案设计,硬件选型及程序编制实验结果表明:该自动跟踪装置满足设计要求,且具有低功耗,低成本等特点。实验测试表明,该太阳自动跟踪系统跟踪角的跟踪精度高,集热性能好。
关键词:太阳能,自动跟踪,光照检测;测控
Abstract
With the development of social intelligence, the consumption of renewable energy is increasing. Looking for renewable energy has become the responsibility and obligation of people on earth. As a clean renewable energy, solar energy has always been the research object of social researchers on performance sources. In order to improve the utilization rate of solar energy, the design adopts the solar tracking control system design, which increases the area of the product receiving solar energy and also makes the place with the same area obtain more energy. In order to make further use of the light intensity, a solar energy automatic tracking system based on STC89C52 is designed by single chip microcomputer. The design through four photosensitive resistance detection of four directions of light intensity; Two steering engines control the solar panels to turn in the direction of the strongest light; Lithium-ion batteries are charged by solar panels; Four buttons can be used to manually control the solar panel up, down, left and right rotation. The system can automatically control the solar panels to absorb more solar energy, and the automatic control can detect in real time where the solar panels have strong light and deflect it. The control system of the tracking system is designed, the hardware selection and programming experiment results show that the automatic tracking device meets the design requirements, and has the characteristics of low power consumption and low cost. The experimental results show that the automatic solar tracking system has high tracking accuracy and good heat collection performance.
Key words:solar energy, automatic tracking, illumination detection; Measurement and control
目 录
摘 要
Abstract
第1章 绪论
1.1 选题背景及实际意义
1.2 国内外研究现状
1.3 本论文研究目标
1.4 本章小结
第2章 系统设计方案
2.1 主要元器件选择
2.1.1 主控芯片方案选择
2.1.2 光照强度检测方案选择
2.1.3 电机模块方案选择
2.2 整体设计方案
2.3 本章小结
第3章 硬件设计
3.1 单片机最小系统
3.1.1主控模块电路
3.1.2 晶振电路
3.1.3 复位电路
3.1.4 电源电路
3.1.5下载电路
3.2 光照强度电路
3.3 舵机电路
3.4 显示电路
3.5独立按键电路
3.6电池电压采集电路
3.7继电器控制充电模块
3.8蓝牙模块(ECB02)
3.9 本章小结
第四章 系统程序设计
4.1 编程软件介绍
4.2 主程序流程设计
4.3 独立按键
4.4 LCD1602液晶显示子流程
4.5 A/D模数转换子流程
4.6 蓝牙模块子流程
4.7 本章小结
第5章 仿真测试
5.1 整体仿真测试电路图
5.2 上电运行仿真测试
5.3自动追光仿真测试
5.4电池充电仿真测试
5.5蓝牙模块仿真测试
5.6 本章小结
第6章 实物测试
6.1 实物调试部分
6.2 整体焊接实物
6.3 上电运行实物测试
6.4自动追光实物测试
6.5电池充电实物测试
6.6蓝牙模块实物测试
6.7 本章小结
结论
参 考 文 献
致谢
附录
附录1:原理图
附录2:PCB
附录3:主程序
购买后可查看具体内容!
答辩PPT
下图为答辩PPT整体框架模板,基本上所有项目的答辩PPT格式都如下所示,但由于部分院校要求不一致,可能有一小部分格式有所变动。

购买后可查看具体内容!