项目编号:mcuclub-yq-020
51单片机实物设计简介:
单片机类型:STC89C52
具体功能:
从机作为病人呼叫
1、通过4个按键模拟4个病人呼叫按键,当病人按下呼叫按键时,对应指示灯点亮,当医护人员过来时,再次按下按键,灯熄灭
2、通过zigbee将呼叫号发送到主机主机作为医护人员观察
1、获取实时时间,当没有人呼叫时,显示时间,有人呼叫时,依次显示呼叫号
2、通过4个按键作为回应键,当有病人呼叫时,进行语音提醒一次(如:“1号病人呼叫”),并声光报警,医护人员按下相对应的按键作为回应,回应后,声光报警取消,从机常亮灯闪烁,若同时有两个病人呼叫,按照先后顺序进行语音播报
3、通过显示屏显示数据
实物演示视频:
打开视频声音方法:鼠标放在视频中,点击右下角小喇叭图形即可;视频放大后不清晰,可将鼠标放在视频上,点击“进入哔哩哔哩,观看更高清”
仿真演示视频:
打开视频声音方法:鼠标放在视频中,点击右下角小喇叭图形即可;视频放大后不清晰,可将鼠标放在视频上,点击“进入哔哩哔哩,观看更高清”
电子版资料介绍视频:
打开视频声音方法:鼠标放在视频中,点击右下角小喇叭图形即可;视频放大后不清晰,可将鼠标放在视频上,点击“进入哔哩哔哩,观看更高清”
电子版实物资料预览

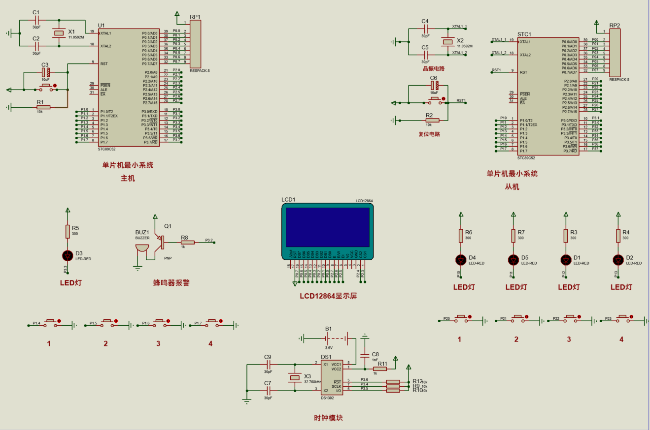
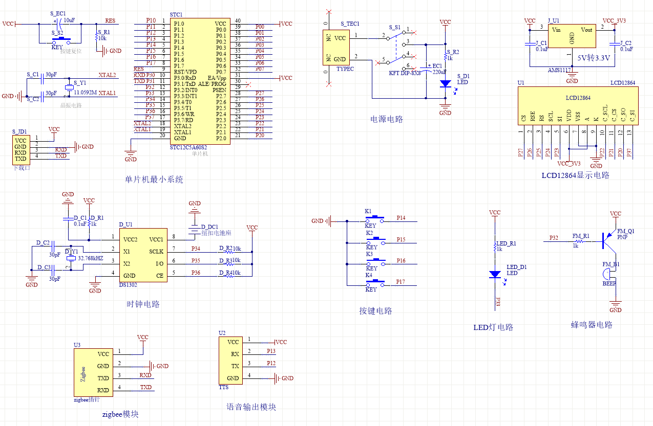
实物图
底板:底板在嘉立创进行打板,为绿色PCB板,两层板,厚度1.2,上下覆铜接地。元器件基本上为插针式,个别降压芯片会使用贴片式。
供电接口:TYPE-C

电子版仿真资料预览

仿真图
仿真软件版本:proteus8.17 (本站提供该软件免费下载链接)
电路连线方式:网络标号连线方式
注意:部分实物元器件仿真中没有,仿真中会用其他工作原理相似的元件代替,这样可能导致实物程序和仿真程序不一样

原理图
软件版本:AD2013 (本站提供该软件免费下载链接)
电路连线方式:网络标号连线方式
注意:原理图只是画出了模块的引脚图,而并不是模块的内部结构原理图


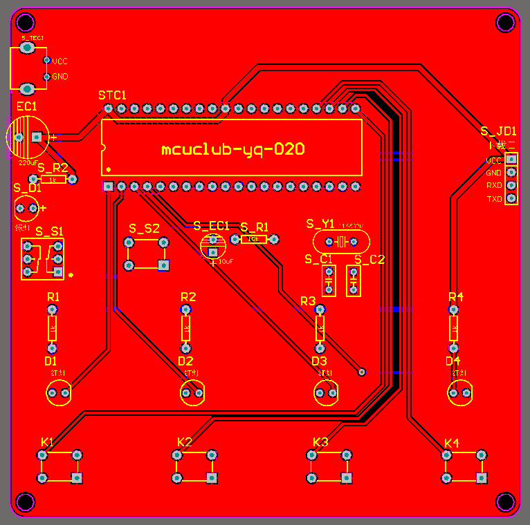
PCB图
软件版本:AD2013 (本站提供该软件免费下载链接)
PCB图是由原理图导出,封装很大一部分都是作者自己绘制,不提供封装库,只提供连接好的源文件,可以直接在嘉立创进行打板。两层板,上下覆铜接地。
注意:PCB图中间有一个项目编号,隐藏在单片机底座下,插入单片机后不会看到。如果想截没有项目编号的PCB图,可在PCB源文件中点击删除。另外,如果想在实物PCB板上加自己的信息(比如日期、学号、姓名等),可联系客服。


系统框图
绘制软件:VISIO (本站提供该软件免费下载链接)

软件设计流程
绘制软件:VISIO (本站提供该软件免费下载链接)

开题报告
下图为开题报告整体框架模板,基本上所有项目的开题报告格式都如下所示,但由于部分院校要求不一致,可能有一小部分格式有所变动。

购买后可查看具体内容!
设计说明书
总字数:15000+
摘 要
伴随着医疗技术的发展,人们对医疗服务质量的要求越来越高。目前市面上的病人呼叫系统,无法满足当下医院的需求。急需设计一款安全的、功能齐全的病人呼叫系统就显得尤为重要。本设计以51单片机为核心设计的一款智能病人呼叫系统。该系统包括主机和从机两部分。主机包含51单片机组成的最小系统、时钟电路、按键电路、LCD12864显示电路、声光报警电路、zigbee无线传输电路、语音输出电路。从机包括按键电路、红灯电路、以及zigbee无线传输电路。本设计的从机通过4个按键模拟4个病人呼叫按键,当病人按下呼叫按键时,对应指示灯点亮,当医护人员过来时,再次按下按键,对于的指示灯熄灭。主机主机作为医护人员观察,通过4个按键作为回应键,当有病人呼叫时,进行语音提醒一次,通过时钟模块获取实时时间,当没有人呼叫时,显示时间,有人呼叫时,依次显示呼叫号,并通过LCD12864对相关数据进行显示。
关键词:51单片机;LCD12864;zigbee;语音播报;病人呼叫
Abstract
With the development of medical technology, people have higher and higher requirements for the quality of medical services. The current patient call system on the market cannot meet the needs of the current hospital. The urgent need to design a safe and functional patient call system is particularly important.This design takes 51 single chip microcomputer as the core design of an intelligent patient call system. The system includes two parts: host and slave. The host contains 51 microcontroller composed of minimum system, clock circuit, key circuit, LCD12864 display circuit, sound and light alarm circuit, zigbee wireless transmission circuit, speech output circuit. The slave includes a button circuit, a red light circuit, and a zigbee wireless transmission circuit. In this design, the slave machine simulates four patient call buttons through four buttons. When the patient presses the call button, the corresponding indicator light will be on. When the medical staff comes, the corresponding indicator light will be off by pressing the button again. Host as the medical staff observation, the host uses four keys as the response key, when there is a patient call, the voice reminder, through the clock module to obtain real-time time, when no one calls, display the time, when someone calls, display the call number in turn, and display the relevant data through LCD1286.
Key words: 51 MCU; LCD12864; zigbee; Voice broadcast; Patient call
目录
摘 要
Abstract
1 绪论
1.1 课题背景与研究意义
1.2 国内外研究现状和发展趋势
1.3 本课题的研究内容
2 系统总体方案
2.1 系统结构设计
2.2 系统工作原理
2.2.1 主控模块方案选择
2.2.2 按键模块方案选择
2.2.3 显示模块方案选择
3 硬件电路设计
3.1 主控模块电路
3.2 语音输出模块电路
3.3 指示灯模块电路
3.4声光报警电路设计
3.5 LCD12864显示模块电路
3.6 独立按键模块电路
3.7 Zigbee模块电路
3.8时钟芯片(DS1302)
4 系统程序设计
4 系统程序设计
4.1 编程软件介绍
4.2 上位机系统主流程设计
4.3 下位机系统主流程设计
4.4 独立按键
4.5 时钟模块子流程
5 仿真测试
5.1 仿真焊接
5.2 整体仿真上电测试图
5.3 按键呼叫系统仿真测试
5.4 zigbee呼叫系统仿真测试
6 实物测试
6.1 实物焊接
6.2 整体实物上电测试图
6.3 按键呼叫系统实物测试
6.4 zigbee呼叫系统实物测
7 总结与展望
7.1总结
7.2 课题展望
致 谢
参考文献
附 录
附录A:原理图
附录B:PCB
附录C:主程序
购买后可查看具体内容!
答辩PPT
下图为答辩PPT整体框架模板,基本上所有项目的答辩PPT格式都如下所示,但由于部分院校要求不一致,可能有一小部分格式有所变动。

购买后可查看具体内容!