项目编号:mcuclub-yq-021
51单片机实物设计简介:
单片机类型:STC89C52
具体功能:
1、通过一个按键进行挂号
2、通过四个按键模拟四个窗口办理
3、通过语音播报模块进行叫号
4、通过显示屏显示各窗口排号数、总的排号数
实物演示视频:
打开视频声音方法:鼠标放在视频中,点击右下角小喇叭图形即可;视频放大后不清晰,可将鼠标放在视频上,点击“进入哔哩哔哩,观看更高清”
仿真演示视频:
打开视频声音方法:鼠标放在视频中,点击右下角小喇叭图形即可;视频放大后不清晰,可将鼠标放在视频上,点击“进入哔哩哔哩,观看更高清”
电子版资料介绍视频:
打开视频声音方法:鼠标放在视频中,点击右下角小喇叭图形即可;视频放大后不清晰,可将鼠标放在视频上,点击“进入哔哩哔哩,观看更高清”
电子版实物资料预览

实物图
底板:底板在嘉立创进行打板,为绿色PCB板,两层板,厚度1.2,上下覆铜接地。元器件基本上为插针式,个别降压芯片会使用贴片式。
供电接口:TYPE-C

电子版仿真资料预览

仿真图
仿真软件版本:proteus8.17 (本站提供该软件免费下载链接)
电路连线方式:网络标号连线方式
注意:部分实物元器件仿真中没有,仿真中会用其他工作原理相似的元件代替,这样可能导致实物程序和仿真程序不一样

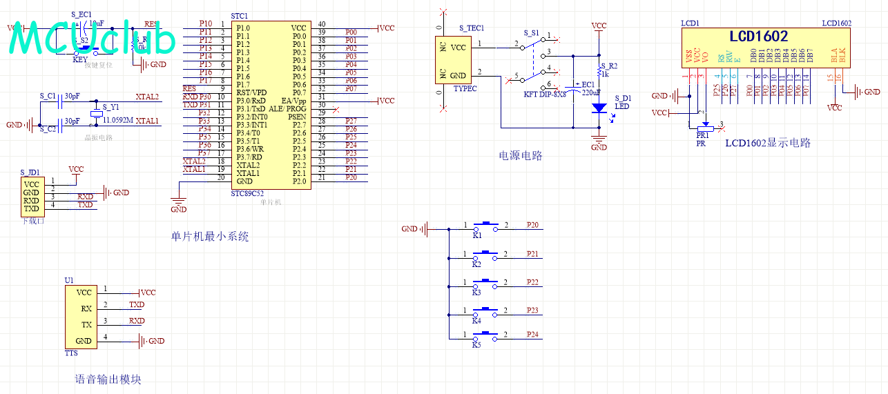
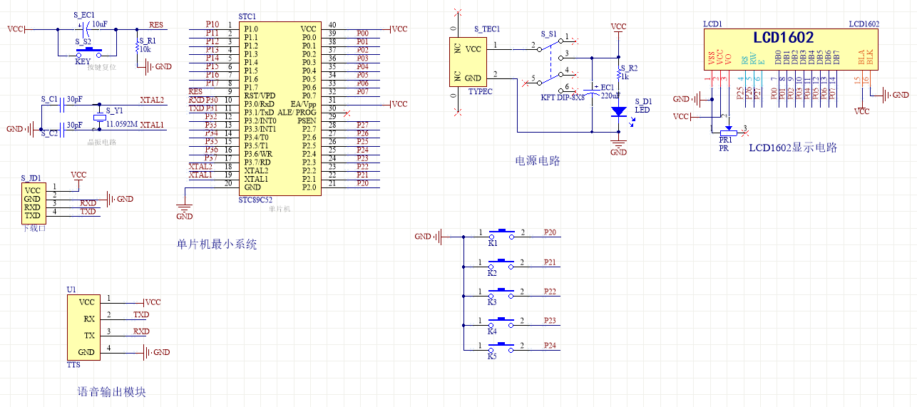
原理图
软件版本:AD2013 (本站提供该软件免费下载链接)
电路连线方式:网络标号连线方式
注意:原理图只是画出了模块的引脚图,而并不是模块的内部结构原理图

PCB图
软件版本:AD2013 (本站提供该软件免费下载链接)
PCB图是由原理图导出,封装很大一部分都是作者自己绘制,不提供封装库,只提供连接好的源文件,可以直接在嘉立创进行打板。两层板,上下覆铜接地。
注意:PCB图中间有一个项目编号,隐藏在单片机底座下,插入单片机后不会看到。如果想截没有项目编号的PCB图,可在PCB源文件中点击删除。另外,如果想在实物PCB板上加自己的信息(比如日期、学号、姓名等),可联系客服。

系统框图
绘制软件:VISIO (本站提供该软件免费下载链接)

软件设计流程
绘制软件:VISIO (本站提供该软件免费下载链接)

开题报告
下图为开题报告整体框架模板,基本上所有项目的开题报告格式都如下所示,但由于部分院校要求不一致,可能有一小部分格式有所变动。

购买后可查看具体内容!
设计说明书
总字数:11000+
摘 要
随着利率市场化改革步伐的加快,银行之间的竞争愈演愈烈,当下,许多客户追求更加快速、便捷的业务办理,而不愿花时间在排队和等候上,更加青睐高效、快捷的金融服务。对此,基于STC89C52单片机设计一款银行智能叫号系统,本设计通过一个按键进行挂号,通过四个按键模拟四个窗口办理,通过语音播报模块进行叫号,通过显示屏显示各窗口排号数、总的排号数,实现叫号数据统一管理、排队信息实时查询与分析等功能,为银行运营管理提供决策依据,该叫号系统可以实现优化业务流程,缩短排队等候时间,改善客户服务体验,提升银行的核心竞争力。
关键词:排队管理系统;叫号机;按键;语音播报
Abstract
With the accelerated pace of interest rate liberalization reform, the competition between banks is becoming increasingly fierce. At present, many customers pursue more rapid and convenient business handling, rather than spend time in line and waiting, and prefer efficient and fast financial services. To this end, based on STC89C52 microcontroller designed a bank intelligent number calling system, this design through a key registration, through four keys simulation of four Windows for handling, through the voice broadcast module for number calling, through the display screen to display the number of each window row number, the total number of row numbers, to achieve unified call data management, queuing information real-time query and analysis functions. The system can optimize the business process, shorten the waiting time, improve customer service experience and enhance the core competitiveness of the bank.Key words: queue management system; Call machine; Key; Voice broadcasting
目 录
第1章 绪 论
1.1 发展背景和现实意义
1.2国内外发展现状
1.3 设计功能实现
第2章 系统设计分析
2.1 系统总体设计分析
2.2 元器件选择
2.2.2 单片机的选择
2.2.3 按键的选择
2.2.4显示方案的选择
第3章 控制系统硬件设计
3.1 单片机最小系统
3.1.1主控模块电路
3.1.2 晶振电路
3.1.3 复位电路
3.1.4 电源电路
3.1.5下载电路
3.2 语音输出模块(TTS)
3.3独立按键模块电路
3.4LCD1602显示模块电路
第四章 系统程序设计
4.1 编程软件介绍
4.2 系统主流程设计
4.3 独立按键
4.4 LCD1602液晶显示子流程
第五章 仿真测试
5.1 仿真总体设计
5.2整体仿真上电测试图
5.3 挂号仿真测试
5.4叫号仿真测试
第六章 实物测试
6.1 实物总体设计
6.2整体实物上电测试图
6.3 挂号实物测试
6.4叫号实物测试
总 结
参考文献
附 录
附录1:原理图
附录2:PCB
附录3:主程序
购买后可查看具体内容!
答辩PPT
下图为答辩PPT整体框架模板,基本上所有项目的答辩PPT格式都如下所示,但由于部分院校要求不一致,可能有一小部分格式有所变动。

购买后可查看具体内容!