项目编号:mcuclub-jk-001
51单片机实物设计简介:
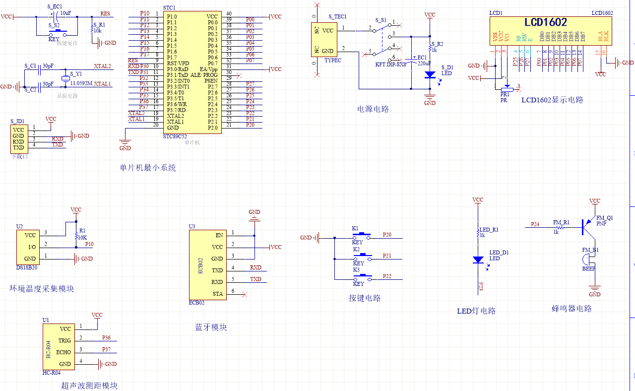
单片机类型:STC89C52
具体功能:
1、通过DS18B20测量温度,给超声波作为温度补偿
2、通过HC-SR04超声波测量当前距离值,当距离值在最小距离值的2/1~1之间,声光报警频率为300ms,当距离值小于距离最小值的1/2时,声光报警频率为100ms;
3、通过按键设置距离最小值
4、通过显示屏显示数据
扩展功能:通过蓝牙模块将测量数据发送到手机端
实物演示视频:
打开视频声音方法:鼠标放在视频中,点击右下角小喇叭图形即可;视频放大后不清晰,可将鼠标放在视频上,点击“进入哔哩哔哩,观看更高清”
仿真演示视频:
打开视频声音方法:鼠标放在视频中,点击右下角小喇叭图形即可;视频放大后不清晰,可将鼠标放在视频上,点击“进入哔哩哔哩,观看更高清”
电子版资料介绍视频:
打开视频声音方法:鼠标放在视频中,点击右下角小喇叭图形即可;视频放大后不清晰,可将鼠标放在视频上,点击“进入哔哩哔哩,观看更高清”
电子版实物资料预览

实物图
底板:底板在嘉立创进行打板,为绿色PCB板,两层板,厚度1.2,上下覆铜接地。元器件基本上为插针式,个别降压芯片会使用贴片式。
供电接口:TYPE-C

电子版仿真资料预览

仿真图
仿真软件版本:proteus8.17 (本站提供该软件免费下载链接)
电路连线方式:网络标号连线方式
注意:部分实物元器件仿真中没有,仿真中会用其他工作原理相似的元件代替,这样可能导致实物程序和仿真程序不一样

原理图
软件版本:AD2013 (本站提供该软件免费下载链接)
电路连线方式:网络标号连线方式
注意:原理图只是画出了模块的引脚图,而并不是模块的内部结构原理图

PCB图
软件版本:AD2013 (本站提供该软件免费下载链接)
PCB图是由原理图导出,封装很大一部分都是作者自己绘制,不提供封装库,只提供连接好的源文件,可以直接在嘉立创进行打板。两层板,上下覆铜接地。
注意:PCB图中间有一个项目编号,隐藏在单片机底座下,插入单片机后不会看到。如果想截没有项目编号的PCB图,可在PCB源文件中点击删除。另外,如果想在实物PCB板上加自己的信息(比如日期、学号、姓名等),可联系客服。

系统框图
绘制软件:VISIO (本站提供该软件免费下载链接)

软件设计流程
绘制软件:VISIO (本站提供该软件免费下载链接)

开题报告
下图为开题报告整体框架模板,基本上所有项目的开题报告格式都如下所示,但由于部分院校要求不一致,可能有一小部分格式有所变动。

购买后可查看具体内容!
设计说明书
总字数:10000+
摘 要
随着社会经济发展的趋势,运输业日益繁荣,汽车车辆总数猛增。交通拥堵越来越严重,交通事故屡屡发生,造成不可避免的人身安全,人员伤亡和财产损失,本课题的研究基于51单片机的超声波传感器系统软件的设计方案,主要是利用超声波在空气中传播遇到障碍物后反射回来。超声信号接收器接收并计算其自发射发送到接受往返时间,然后测得距离。系统软件由超声波模块,单片机设计,LCD1602显示控制模块和温度补偿组成。根据单片机设计的综合解决,电路和程序模块的功能的实现。本设计方案充分利用了单片机设计的特点,可以实现实时处理,具有一定的应用和实用价值。由于超声波传感器是一种非接触式且非破坏性的测试技术,不会受到光源,被测目标的颜色等的伤害,并且比其他仪器和设备更环保。更能抵抗极端自然环境,例如潮湿和寒冷,烟雾,高温,腐蚀蒸汽,维护成本低,无环境污染,可靠性强,寿命长等特点。因此,超声波测试的使用通常是快速,方便,易于测量,易于完成的实时处理,并且可以在测量精度水平上实现用于工业生产的易于使用的指标值,以便更好地实现搬运机器人自动避开障碍物并四处走动,必须配备激光测距系统软件,以便可以立即获取障碍物的位置信息(距离和方向)。这样,超声波传感器在搬运机器人的科学研究中具有长期的实际意义。此外,基于超声波传感器系统软件的诸多优点,它还被广泛用于车辆前向和转向防滑激光测距的研究和开发中。
关键词:单片机;超声波;测距 ;LCD1602
Ultrasonic ranging system based on 51 microcontroller
Abstract
With the trend of social and economic development, the transportation industry has become increasingly prosperous, and the total number of vehicles has increased dramatically. Traffic jams are becoming more and more serious, and traffic accidents occur frequently, causing inevitable personal safety, casualties and property losses. The research of this topic is based on the design scheme of the ultrasonic sensor system software of 51 single-chip microcomputer, which mainly uses ultrasonic wave to transmit in the air and reflect back when encountering obstacles. The ultrasonic signal receiver receives and calculates the round-trip time from transmitting to receiving, and then measures the distance. The system software consists of ultrasonic module, single chip microcomputer design, LCD1602 display control module and temperature compensation. According to the integrated solution of the single-chip design, the functions of the circuit and program modules are realized.This design scheme makes full use of the characteristics of the single-chip microcomputer design, can achieve real-time processing, and has certain application and practical value. As the ultrasonic sensor is a non-contact and non-destructive testing technology, it will not be damaged by the light source, the color of the measured object, etc., and it is more environmentally friendly than other instruments and equipment. It is more resistant to extreme natural environment, such as damp and cold, smoke, high temperature, corrosive steam, low maintenance cost, no environmental pollution, strong reliability, long service life, etc. Therefore, the use of ultrasonic testing is usually fast, convenient, easy to measure, easy to complete real-time processing, and can achieve the easy to use index value for industrial production on the level of measurement accuracy, so as to better realize the automatic avoidance of obstacles and moving around of the handling robot. It must be equipped with laser ranging system software, so that the location information (distance and direction) of obstacles can be obtained immediately. In this way, ultrasonic sensors have long-term practical significance in the scientific research of handling robots. In addition, based on many advantages of the ultrasonic sensor system software, it is also widely used in the research and development of vehicle forward and steering anti-skid laser ranging.
Key words:SCM; ultrasonic; Ranging; LCD1602
目录
摘 要
Abstract
1 绪言
1.1 选题背景与研究意义
1.2 国内外研究现状
1.3 研究的主要内容与章节结构
2 超声波测距系统的原理和设计方案
2.1 超声波发生器及测距原理
2.2方案的设计
2.3超声波测距误差的分析
3 系统硬件设计
3.1系统控制及外围模块简介
3.2 DS18B20温度传感器
3.3超声波模块电路
3.4 LCD1602显示电路
3.5 按键电路模块
3.6 声光报警电路设计
3.7蓝牙模块(ECB02)
4 系统程序设计
4.1 编程软件介绍
4.2 系统主流程设计
4.3 超声波检测模块子流程
4.4 温度检测模块子流程
4.5 独立按键
4.6 蓝牙模块子流程
5 仿真调试
5.1 仿真总体设计
5.2 测距仿真测试
5.3 蓝牙模块仿真测试
6 实物调试
6.1 实物总体设计
6.2 测距实物测试
6.3 蓝牙模块实物测试
总结
参考文献
致 谢
附录
附录一:原理图
附录二:PCB
附录三:主程序
购买后可查看具体内容!
答辩PPT
下图为答辩PPT整体框架模板,基本上所有项目的答辩PPT格式都如下所示,但由于部分院校要求不一致,可能有一小部分格式有所变动。

购买后可查看具体内容!