项目编号:mcuclub-jk-002
51单片机实物设计简介:
单片机类型:STC89C52
具体功能:
1、利用两个人体红外热释电检测内外部是否有人
2、当外部的人体热释电检测到有人时,利用红外避障管检测手指是否放在非接触红外测温模块上,通过非接触红外测温模块测量人体温度,3s后数据稳定,只有温度在设置的正常范围内,才可以进行开门,否则不开门,并声光报警。开门后10s自动关门
3、当内部人体热释电检测到有人时,自动开门,并10s后自动关门
4、当关门时,通过分离式红外对管进行防夹触发(步进电机模拟门)
5、通过按键可设置人体的温度上下限,并可切换自动门的模式和控制自动门的打开和关闭
6、通过显示屏显示人体温度、是否有人、门的状态及模式
扩展功能:通过蓝牙模块将测量数据发送到手机端,并可以控制门的打开和关闭以及切换模式
实物演示视频:
打开视频声音方法:鼠标放在视频中,点击右下角小喇叭图形即可;视频放大后不清晰,可将鼠标放在视频上,点击“进入哔哩哔哩,观看更高清”
仿真演示视频:
打开视频声音方法:鼠标放在视频中,点击右下角小喇叭图形即可;视频放大后不清晰,可将鼠标放在视频上,点击“进入哔哩哔哩,观看更高清”
电子版资料介绍视频:
打开视频声音方法:鼠标放在视频中,点击右下角小喇叭图形即可;视频放大后不清晰,可将鼠标放在视频上,点击“进入哔哩哔哩,观看更高清”
电子版实物资料预览

实物图
底板:底板在嘉立创进行打板,为绿色PCB板,两层板,厚度1.2,上下覆铜接地。元器件基本上为插针式,个别降压芯片会使用贴片式。
供电接口:TYPE-C

电子版仿真资料预览

仿真图
仿真软件版本:proteus8.17 (本站提供该软件免费下载链接)
电路连线方式:网络标号连线方式
注意:部分实物元器件仿真中没有,仿真中会用其他工作原理相似的元件代替,这样可能导致实物程序和仿真程序不一样

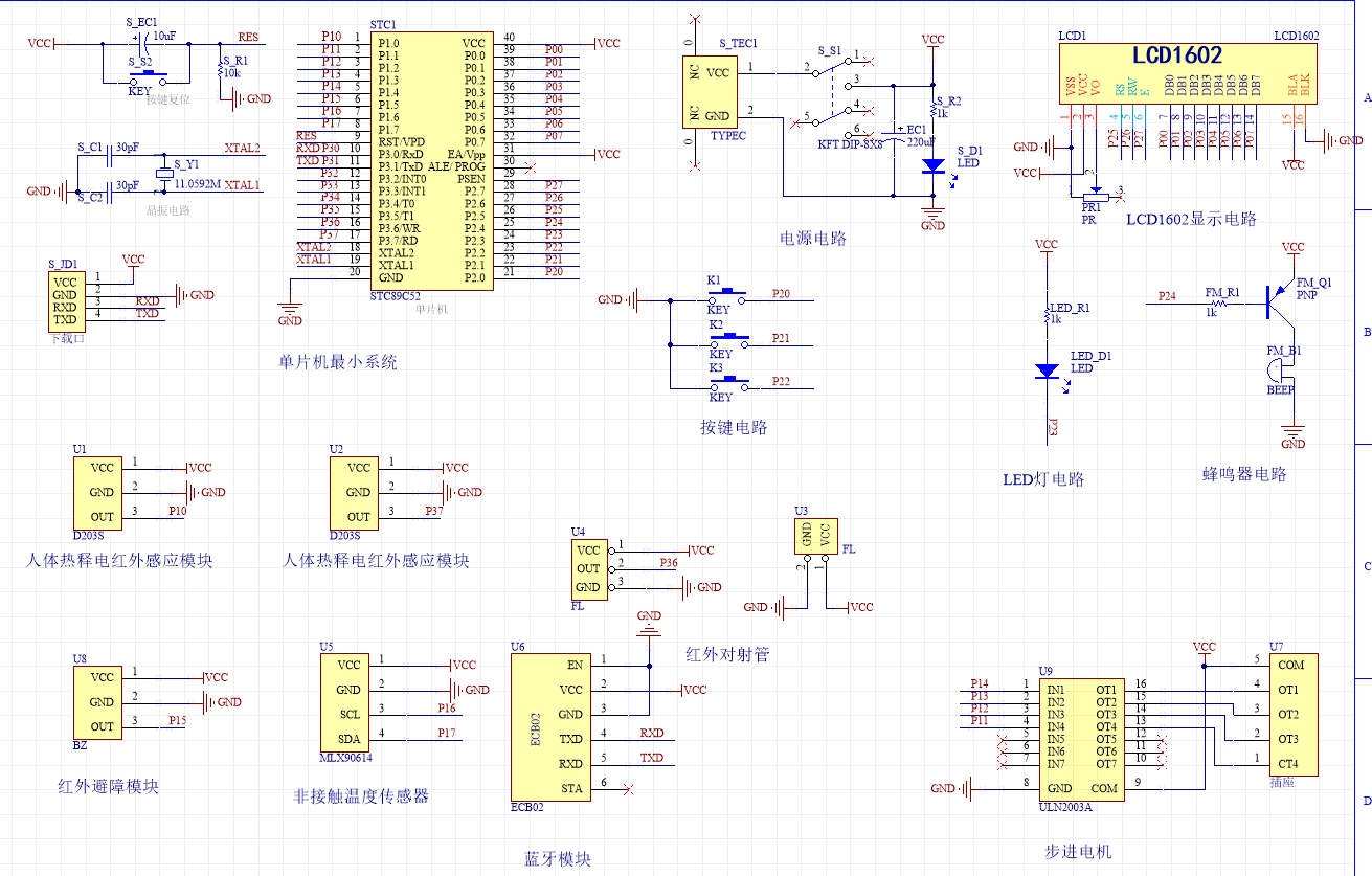
原理图
软件版本:AD2013 (本站提供该软件免费下载链接)
电路连线方式:网络标号连线方式
注意:原理图只是画出了模块的引脚图,而并不是模块的内部结构原理图

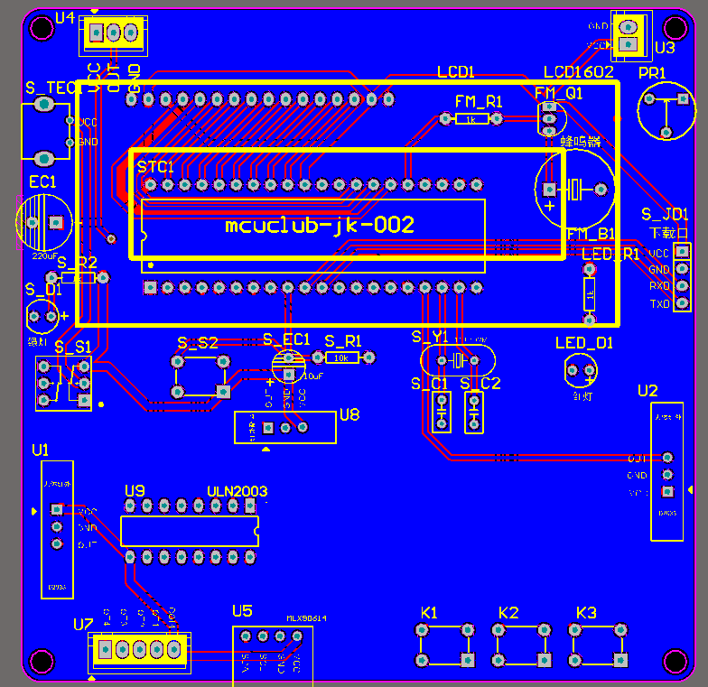
PCB图
软件版本:AD2013 (本站提供该软件免费下载链接)
PCB图是由原理图导出,封装很大一部分都是作者自己绘制,不提供封装库,只提供连接好的源文件,可以直接在嘉立创进行打板。两层板,上下覆铜接地。
注意:PCB图中间有一个项目编号,隐藏在单片机底座下,插入单片机后不会看到。如果想截没有项目编号的PCB图,可在PCB源文件中点击删除。另外,如果想在实物PCB板上加自己的信息(比如日期、学号、姓名等),可联系客服。

系统框图
绘制软件:VISIO (本站提供该软件免费下载链接)

软件设计流程
绘制软件:VISIO (本站提供该软件免费下载链接)

开题报告
下图为开题报告整体框架模板,基本上所有项目的开题报告格式都如下所示,但由于部分院校要求不一致,可能有一小部分格式有所变动。

购买后可查看具体内容!
设计说明书
总字数:17000+
摘 要
随着科技的进步和社会的发展,人们的生活水平得到了极大的提高。各种方便生活的自动控制系统进入了人们的生活,以单片机为核心的自动感应门控制系统就是其中之一,并在人们的日常生活中发挥着重要的作用。相比于传统的手推门,自动感应门能够自动控制门的开关,还具有安全、稳定和美观等优点,自动感应门在银行、酒店、商场、写字楼等公共场所都得到了广泛的应用。本文基于自动感应门在日常生活中的广泛应用。提出设计一款基于单片机的自动门控制系统。该系统以AT89C52单片机为控制核心,利用两个人体红外热释电检测内外部是否有人,通过分离式红外对管进行防夹触发(步进电机模拟门)。并选用步进电机控制门的开和关。该系统能够自动检测是否有人靠近门,并判断当前门所处的状态,从而实现门的自动打开和关闭。本系统的特点在于选用新型的人体检测传感器,这可以保证系统能够更加稳定的工作。此外,本系统还选用了红外传感器来检测当前门的状态,从而实现门的智能控制。
关键词:自动门,单片机,控制,热释电红外传感器
Abstract
With the progress of science and technology and the development of society, people’s living standards have been greatly improved. All kinds of automatic control systems that are convenient for life have entered people’s lives. The automatic induction door control system with a single chip microcomputer as the core is one of them and plays an important role in people’s daily life. Compared with the traditional manual door, the automatic sensing door can automatically control the opening and closing of the door, and has the advantages of safety, stability and beauty. The automatic sensing door has been widely used in banks, hotels, shopping malls, office buildings and other public places.This paper is based on the wide application of automatic induction door in daily life. An automatic door control system based on single chip microcomputer is proposed. The system takes AT89C52 single chip microcomputer as the control core, uses two human infrared pyroelectric detectors to detect whether there are people inside and outside, and conducts anti pinch trigger (step motor analog door) on the tube through separated infrared. Step motor is selected to control the opening and closing of the door. The system can automatically detect whether someone is near the door and judge the current state of the door, so as to realize the automatic opening and closing of the door.The feature of this system is to select a new type of human body detection sensor, which can ensure that the system can work more stably. In addition, the system also uses infrared sensors to detect the current state of the door, so as to achieve intelligent control of the door.
Keywords: automatic door, microcontroller, control, pyroelectric infrared sensor
目录
第一章 绪论
1.1 研究的背景
1.2 国内外研究现状和发展趋势
1.3 红外探测技术的发展
第二章 系统总体方案设计
2.1 主要元器件选择
2.1.1 主控芯片方案选择
2.1.2显示模块方案选择
2.1.3 按键模块方案选择
2.2 系统总体规划
第三章硬件设计
3.1 单片机最小系统
3.1.1主控模块电路
3.1.2 晶振电路
3.1.3 复位电路
3.1.4 电源电路
3.1.5下载电路
3.2 红外检测电路
3.3 步进电机电路
3.4 非接触测温电路
3.5红外避障模块电路
3.6人体热释电红外感应模块
3.7 LCD1602显示电路
3.8 按键电路模块
3.9 声光报警电路设计
3.10蓝牙模块(ECB02)
4 系统程序设计
4.1 编程软件介绍
4.2 系统主流程设计
4.3 独立按键
4.4 红外测温模块子流程
4.5 步进电机子流程
4.6 LCD1602液晶显示子流程
4.7 蓝牙模块子流程
5 仿真调试
5.1 仿真总体设计
5.2 调整温度值仿真测试
5.3 开关门仿真测试
5.4 防夹模块仿真测试
6 实物测试
6.1 仿真总体设计
6.2 调整温度值实物测试
6.3 开关门实物测试
6.4 防夹模块实物测试
总结与展望
参考文献
致谢
附录
附录一:原理图
附录二:PCB
附录三:主程序
购买后可查看具体内容!
答辩PPT
下图为答辩PPT整体框架模板,基本上所有项目的答辩PPT格式都如下所示,但由于部分院校要求不一致,可能有一小部分格式有所变动。

购买后可查看具体内容!