项目编号:mcuclub-jk-003
51单片机实物设计简介:
单片机类型:STC89C52
具体功能:
1、通过MLX90614非接触人体红外测温模块测量人体温度;
2、通过红外避障管检测手腕(手指)是否放在测温模块上,3s稳定后保持显示并判断温度,如果温度不在设置的上下限值之间,则声光报警3次,在设定范围内,稳定后响一声;
3、通过按键设置温度上下限,K3恢复温度显示;
4、通过显示屏显示温度值和是否触发红外避障管。
扩展功能:通过蓝牙模块将测量数据发送到手机端,并且当温度过高或过低有提示
实物演示视频:
打开视频声音方法:鼠标放在视频中,点击右下角小喇叭图形即可;视频放大后不清晰,可将鼠标放在视频上,点击“进入哔哩哔哩,观看更高清”
仿真演示视频:
打开视频声音方法:鼠标放在视频中,点击右下角小喇叭图形即可;视频放大后不清晰,可将鼠标放在视频上,点击“进入哔哩哔哩,观看更高清”
电子版资料介绍视频:
打开视频声音方法:鼠标放在视频中,点击右下角小喇叭图形即可;视频放大后不清晰,可将鼠标放在视频上,点击“进入哔哩哔哩,观看更高清”
电子版实物资料预览

实物图
底板:底板在嘉立创进行打板,为绿色PCB板,两层板,厚度1.2,上下覆铜接地。元器件基本上为插针式,个别降压芯片会使用贴片式。
供电接口:TYPE-C

电子版仿真资料预览

仿真图
仿真软件版本:proteus8.17 (本站提供该软件免费下载链接)
电路连线方式:网络标号连线方式
注意:部分实物元器件仿真中没有,仿真中会用其他工作原理相似的元件代替,这样可能导致实物程序和仿真程序不一样

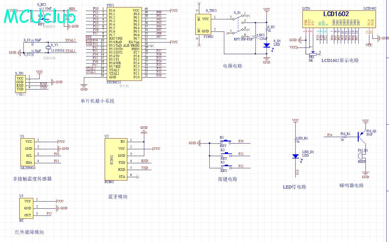
原理图
软件版本:AD2013 (本站提供该软件免费下载链接)
电路连线方式:网络标号连线方式
注意:原理图只是画出了模块的引脚图,而并不是模块的内部结构原理图

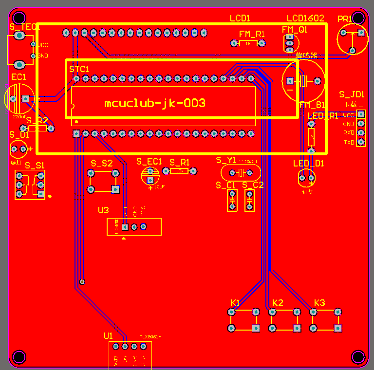
PCB图
软件版本:AD2013 (本站提供该软件免费下载链接)
PCB图是由原理图导出,封装很大一部分都是作者自己绘制,不提供封装库,只提供连接好的源文件,可以直接在嘉立创进行打板。两层板,上下覆铜接地。
注意:PCB图中间有一个项目编号,隐藏在单片机底座下,插入单片机后不会看到。如果想截没有项目编号的PCB图,可在PCB源文件中点击删除。另外,如果想在实物PCB板上加自己的信息(比如日期、学号、姓名等),可联系客服。

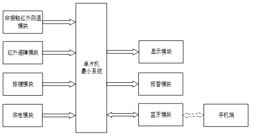
系统框图
绘制软件:VISIO (本站提供该软件免费下载链接)

软件设计流程
绘制软件:VISIO (本站提供该软件免费下载链接)

开题报告
下图为开题报告整体框架模板,基本上所有项目的开题报告格式都如下所示,但由于部分院校要求不一致,可能有一小部分格式有所变动。

购买后可查看具体内容!
设计说明书
总字数:16000+
摘 要
从2019年发生疫情以来,我国各个地方都在进行防疫工作,并取得很好的成绩,但是当前对体温监测的功能需求依旧存在;本设计以STC89C52单片机设计的的红外测温系统。该系统包括单片机最小系统、红外非接触MLX90614测温模块电路用来检测人体温度,红外避障管检测手腕(手指)是否放在测温模块上,蜂鸣器报警用来提醒当前检测者的温度不在正常的范围内、按键可以根据具体情况进行人们此时正常的温度范围、显示屏显示当前检测的环境温度和人体的检测温度。当人体温度超过设定的最值的时候进行报警提醒,而且该设计是非接触的,使用较为安全,监测到的信息有人时,将监测到的人体体温发送到用户的手机上。
关键词:STC89C52单片机;红外避障;非接触红外测温;
Abstract
Since the outbreak of the epidemic in 2019, epidemic prevention has been carried out in all parts of China, and good results have been achieved, but the current functional requirements for temperature monitoring still exist; This design uses STC89C52 MCU to design the infrared temperature measurement system. The system includes the minimum system of single chip microcomputer, infrared non-contact MLX90614 temperature measurement module circuit to detect the human body temperature, infrared obstacle avoidance tube to detect whether the wrist (finger) is placed on the temperature measurement module, buzzer alarm to remind the current detector that the temperature is not within the normal range, buttons can be used for the normal temperature range of people according to the specific situation, and the display screen displays the current detected ambient temperature and human body detection temperature. When the human body temperature exceeds the set maximum value, an alarm will be given. The design is non-contact and safe to use. When the monitored information is available, the monitored human body temperature will be sent to the user’s mobile phone.
Key words: STC89C52 single chip microcomputer; Infrared obstacle avoidance; Non contact infrared temperature measurement;
目 录
摘 要
Abstract
1 绪论
1.1选题背景及其意义
1.2 国内外研究现状
1.3 本论文研究目标
1.4 本章小结
2 系统方案设计
2.1 总体框架设计
2.2 主要器件方案选择
2.2.1主控芯片选择
2.2.2 温度检测方案选择
2.2.3 显示方案选择
2.3 本章小结
3 硬件设计
3.1 单片机最小系统
3.1.1主控模块电路
3.1.2 晶振电路
3.1.3 复位电路
3.1.4 电源电路
3.1.5下载电路
3.2 非接触温度检测模块电路
3.3 红外避障模块电路
3.4 LCD1602显示电路模块
3.5 报警提醒电路模块
3.6 独立按键电路模块
3.7 蓝牙模块电路
3.8 本章小结
4 系统程序设计
4.1 编程软件介绍
4.2 系统主流程设计
4.3 独立按键
4.4 LCD1602液晶显示子流程
4.5 蓝牙模块子流程
4.6 本章小结
5 仿真测试
5.1 整体仿真测试图
5.2 人体温度仿真测试
5.3蓝牙模块仿真测试
5.4 本章小结
6 实物调试
6.1 实物制作与调试
6.2 人体温度实物测试
6.3蓝牙模块实物测试
6.4 本章小结
7 总结
致谢
参考文献
附录
附录一: 原理图
附录二:PCB
附录三:主程序:
购买后可查看具体内容!
答辩PPT
下图为答辩PPT整体框架模板,基本上所有项目的答辩PPT格式都如下所示,但由于部分院校要求不一致,可能有一小部分格式有所变动。

购买后可查看具体内容!