项目编号:mcuclub-jk-004
51单片机实物设计简介:
单片机类型:STC89C52
具体功能:
1、通过两对分离式红外对射管模拟前后门计数;
2、通过按键可设定核载人数,车辆超载进行声光报警;
3、通过显示屏显示核载人数、实载人数。
扩展功能:通过蓝牙模块将测量数据发送到手机端(核载人数,实载人数)
实物演示视频:
打开视频声音方法:鼠标放在视频中,点击右下角小喇叭图形即可;视频放大后不清晰,可将鼠标放在视频上,点击“进入哔哩哔哩,观看更高清”
仿真演示视频:
打开视频声音方法:鼠标放在视频中,点击右下角小喇叭图形即可;视频放大后不清晰,可将鼠标放在视频上,点击“进入哔哩哔哩,观看更高清”
电子版资料介绍视频:
打开视频声音方法:鼠标放在视频中,点击右下角小喇叭图形即可;视频放大后不清晰,可将鼠标放在视频上,点击“进入哔哩哔哩,观看更高清”
电子版实物资料预览

实物图
底板:底板在嘉立创进行打板,为绿色PCB板,两层板,厚度1.2,上下覆铜接地。元器件基本上为插针式,个别降压芯片会使用贴片式。
供电接口:TYPE-C

电子版仿真资料预览

仿真图
仿真软件版本:proteus8.17 (本站提供该软件免费下载链接)
电路连线方式:网络标号连线方式
注意:部分实物元器件仿真中没有,仿真中会用其他工作原理相似的元件代替,这样可能导致实物程序和仿真程序不一样

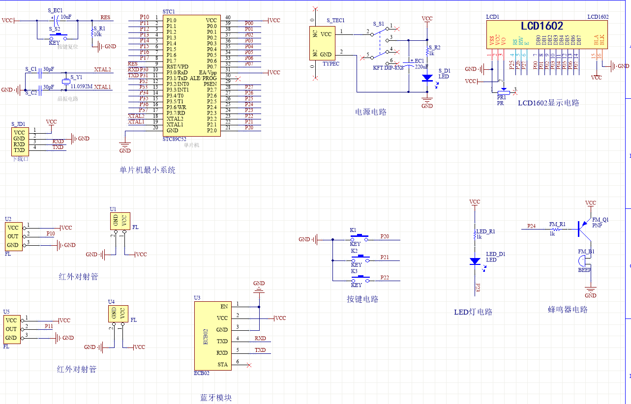
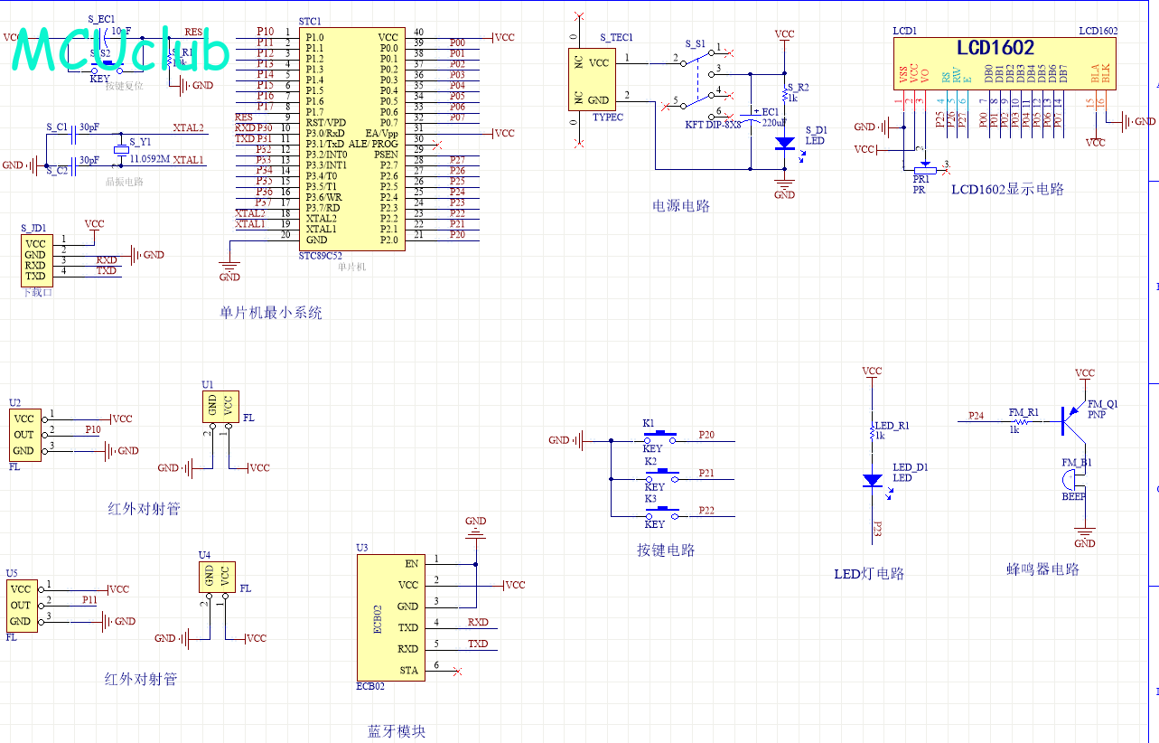
原理图
软件版本:AD2013 (本站提供该软件免费下载链接)
电路连线方式:网络标号连线方式
注意:原理图只是画出了模块的引脚图,而并不是模块的内部结构原理图

PCB图
软件版本:AD2013 (本站提供该软件免费下载链接)
PCB图是由原理图导出,封装很大一部分都是作者自己绘制,不提供封装库,只提供连接好的源文件,可以直接在嘉立创进行打板。两层板,上下覆铜接地。
注意:PCB图中间有一个项目编号,隐藏在单片机底座下,插入单片机后不会看到。如果想截没有项目编号的PCB图,可在PCB源文件中点击删除。另外,如果想在实物PCB板上加自己的信息(比如日期、学号、姓名等),可联系客服。

系统框图
绘制软件:VISIO (本站提供该软件免费下载链接)

软件设计流程
绘制软件:VISIO (本站提供该软件免费下载链接)

开题报告
下图为开题报告整体框架模板,基本上所有项目的开题报告格式都如下所示,但由于部分院校要求不一致,可能有一小部分格式有所变动。

购买后可查看具体内容!
设计说明书
总字数:13000+
摘 要
本文设计了一个客车超载监控系统,以STC89C52单片机为核心,利用红外对射管电路、按键电路、声光报警电路,能够通过按键手动设置核载人数上限值,并用显示屏显示车内的核载人数、实时实载人数。当客车内人数超载时,系统发出声光报警,并通过继电器切断客车的电子启动装置,从而将汽车锁定,使之无法行驶。当超载解除后,声光报警也相应的解除,客车锁定解除,可以正常运行。本设计共分两部分,硬件系统设计和软件系统设计。硬件部分利用两对分离式红外对射管模拟前后门计数,将乘客的上、下车情况进行检测和判断并输入单片机系统。经过单片机系统将处理的数据送到显示屏显示,声光报警电路由蜂鸣器和发光二极管组成,用继电器实现对客车启动装置的锁定。软件部分用汇编语言进行编程,采用模块化设计思想。该系统通过调试后,能够较好的完成客车超载的预警提示,并对超载情况进行相关控制。
关键词:客车;超载;监控;单片机
Abstract
In this paper, a bus overload monitoring system is designed, which takes STC89C52 single chip microcomputer as the core, uses infrared radiation tube circuit, key circuit, acousto-optic alarm circuit, can manually set the upper limit value of the number of people who check the load by pressing the key, and displays the number of people who check the load in the car and the real-time number of people who actually load by using the display screen. When the number of people in the bus is overloaded, the system will give an audible and visual alarm, and cut off the electronic starting device of the bus through the relay, so as to lock the car and make it unable to drive. When the overload is relieved, the audible and visual alarm will be relieved accordingly, and the passenger car will be unlocked and can operate normally.This design is divided into two parts, hardware system design and software system design. In the hardware part, two pairs of separate infrared tubes are used to simulate the front and rear door counting, and the boarding and alighting conditions of passengers are detected and judged and input into the microcontroller system. The processed data is sent to the display screen for display by the single-chip microcomputer system. The audible and visual alarm circuit is composed of a buzzer and a light-emitting diode. The relay is used to lock the bus starting device. The software part is programmed with assembly language and adopts modular design idea. After debugging, the system can well complete the warning prompt of passenger car overload and control the overload situation.
Key words: passenger cars; Overload; monitor; singlechip
目 录
摘 要
Abstract
1 绪论
1.1选题背景及其意义
1.2 国内外研究现状
1.3 本论文研究任务及目标
2 系统方案设计
2.1 总体框架设计
2.2 主要器件方案选择
2.2.1主控芯片选择
2.2.2显示方案选择
2.2.3 按键模块方案选择
3 硬件设计
3.1 单片机最小系统
3.1.1主控模块电路
3.1.2 晶振电路
3.1.3 复位电路
3.1.4 电源电路
3.1.5下载电路
3.2 红外对射模块(测速/计数)电路
3.3 LCD1602显示电路模块
3.4 报警提醒电路模块
3.5 独立按键电路模块
3.6 蓝牙模块电路
4 系统程序设计
4.1 编程软件介绍
4.2 系统主流程设计
4.3 独立按键
4.4 LCD1602液晶显示子流程
4.5 蓝牙模块子流程
5 仿真测试
5.1 整体仿真测试图
5.2 车辆超载仿真测试
5.3蓝牙模块仿真测试
6 实物调试
6.1 实物制作与调试
6.2 车辆超载实物测试
6.3蓝牙模块实物测试
7 总结
致谢
参考文献
附录
附录一: 原理图
附录二:PCB
附录三:主程序:
购买后可查看具体内容!
答辩PPT
下图为答辩PPT整体框架模板,基本上所有项目的答辩PPT格式都如下所示,但由于部分院校要求不一致,可能有一小部分格式有所变动。

购买后可查看具体内容!