项目编号:mcuclub-cl-001
51单片机实物设计简介:
单片机类型:STC89C52
具体功能:
1、通过两个按键调节PWM值从而控制电机转速
2、通过红外测速管测量速度值,当速度值大于设置最大值,进行声光报警
3、通过按键设置速度最大值
4、通过显示屏显示数据
扩展功能:通过蓝牙模块将测量数据发送到手机端,并可以控制电机转速
实物演示视频:
打开视频声音方法:鼠标放在视频中,点击右下角小喇叭图形即可;视频放大后不清晰,可将鼠标放在视频上,点击“进入哔哩哔哩,观看更高清”
仿真演示视频:
打开视频声音方法:鼠标放在视频中,点击右下角小喇叭图形即可;视频放大后不清晰,可将鼠标放在视频上,点击“进入哔哩哔哩,观看更高清”
电子版资料介绍视频:
打开视频声音方法:鼠标放在视频中,点击右下角小喇叭图形即可;视频放大后不清晰,可将鼠标放在视频上,点击“进入哔哩哔哩,观看更高清”
电子版实物资料预览

实物图
底板:底板在嘉立创进行打板,为绿色PCB板,两层板,厚度1.2,上下覆铜接地。元器件基本上为插针式,个别降压芯片会使用贴片式。
供电接口:TYPE-C

电子版仿真资料预览

仿真图
仿真软件版本:proteus8.17 (本站提供该软件免费下载链接)
电路连线方式:网络标号连线方式
注意:部分实物元器件仿真中没有,仿真中会用其他工作原理相似的元件代替,这样可能导致实物程序和仿真程序不一样

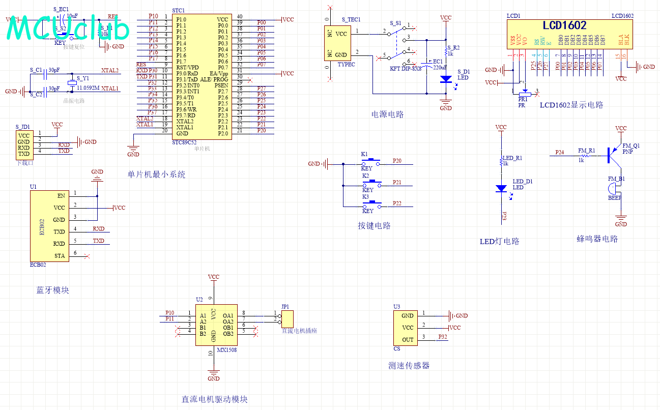
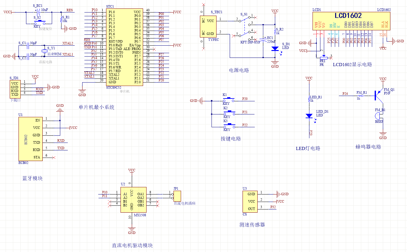
原理图
软件版本:AD2013 (本站提供该软件免费下载链接)
电路连线方式:网络标号连线方式
注意:原理图只是画出了模块的引脚图,而并不是模块的内部结构原理图

PCB图
软件版本:AD2013 (本站提供该软件免费下载链接)
PCB图是由原理图导出,封装很大一部分都是作者自己绘制,不提供封装库,只提供连接好的源文件,可以直接在嘉立创进行打板。两层板,上下覆铜接地。
注意:PCB图中间有一个项目编号,隐藏在单片机底座下,插入单片机后不会看到。如果想截没有项目编号的PCB图,可在PCB源文件中点击删除。另外,如果想在实物PCB板上加自己的信息(比如日期、学号、姓名等),可联系客服。

系统框图
绘制软件:VISIO (本站提供该软件免费下载链接)

软件设计流程
绘制软件:VISIO (本站提供该软件免费下载链接)

开题报告
下图为开题报告整体框架模板,基本上所有项目的开题报告格式都如下所示,但由于部分院校要求不一致,可能有一小部分格式有所变动。

购买后可查看具体内容!
设计说明书
总字数:16000+
摘 要
随着科技的发展,代步工设计的一款智能超速报警装置。本设计主要包括单片机控制系统,测速监具正在一步一步地迭代更新,尤其是电动车,但由于现如今对电动车的制度不够健全,导致电动车事故层出不穷,罪魁祸首是电动车速度太快,而本设计正是针对电动车超速而测系统,加速系统、声光报警系统及显示系统。设计思路主要是通过按键调整预想速度,通过PWM调速使得车速到达预想速度,并通过霍尔测速方式实时测得车速,当测得的车速大于设置的最大速度,即为超速,则进行声光报警。另外,预想速度和实时速度都可在显示屏中显示,更加直观。通过本次设计,可更好的杜绝因电动车超速而导致的交通事故,值得进一步研究落实。
关键词:智能控制;脉冲宽度调速;霍尔测速;声光报警
Abstract:
With the development of science and technology, walking tools are being updated step by step, especially electric vehicles. However, due to the current system of electric vehicles is not perfect, electric vehicle accidents emerge in endlessly. The main culprit is that the speed of electric vehicles is too fast. This design is an intelligent overspeed alarm device designed for electric vehicles. This design mainly includes MCU control system, speed monitoring system, acceleration system, sound and light alarm system and display system. The main idea of the design is to adjust the expected speed by pressing the button, to make the speed reach the expected speed by PWM speed regulation, and to measure the speed in real time by Hall speed measurement method. When the measured speed is greater than the maximum speed set, it is overspeed, then the sound and light alarm will be given. In addition, the expected speed and real-time speed can be displayed in the display screen, which is more intuitive. Through this design, we can better eliminate the traffic accidents caused by the speeding of electric vehicles, which is worthy of further research and implementation.
目 录
第一章 绪论
1.1 选题背景及实际意义
1.2 国内发展历程
1.3 本论文研究目标与框架
第二章 系统设计方案
2.1 整体设计方案
2.2 主要元器件选择
2.2.1 主控芯片选择
2.2.2 按键模块方案选择
2.2.3 显示方案选择
第三章 硬件电路设计
3.1 单片机最小系统
3.1.1主控模块电路
3.1.2 晶振电路
3.1.3 复位电路
3.1.4 电源电路
3.1.5下载电路
3.2 霍尔测速电路设计
3.3 直流电机驱动模块电路设计
3.4 LCD1602显示电路设计
3.5 声光报警电路设计
3.6 按键电路设计
3.7蓝牙(ECB02)
第四章 系统程序设计
4 系统程序设计
4.1 编程软件介绍
4.2 系统主流程设计
4.3 独立按键
4.4 直流电机-MX1508驱动模块子流程
4.5 LCD1602液晶显示子流程
4.6 蓝牙模块子流程
第五章 仿真调试
5.1 仿真软件介绍
5.2 仿真总体设计
5.3 调速仿真测试
5.4 调整速度最大值仿真测试
5.5 声光报警仿真测试
第六章 实物调试
6.1 实物总体设计
6.3 调速实物测试
6.4 调整速度最大值实物测试
6.5 声光报警实物测试
第七章 结论
参考文献
致谢
附录
附录1 :原理图
附录2:PCB
附录3:主程序
购买后可查看具体内容!
答辩PPT
下图为答辩PPT整体框架模板,基本上所有项目的答辩PPT格式都如下所示,但由于部分院校要求不一致,可能有一小部分格式有所变动。

购买后可查看具体内容!