项目编号:mcuclub-cl-002
51单片机实物设计简介:
单片机类型:STC89C52
具体功能:
1、通过DS18B20测量温度,给超声波作为温度补偿
2、通过超声波测量前方障碍物,如果距离值在设置的最大值和最小值之间,则声光报警,如果小于设置最小值,则立即停车(继电器控制电机模拟)
3、通过按键设置距离阈值、手动启动和停止继电器
4、通过显示屏显示数据
扩展功能:通过蓝牙模块将测量数据发送到手机端,并可以控制启动和停止继电器
实物演示视频:
打开视频声音方法:鼠标放在视频中,点击右下角小喇叭图形即可;视频放大后不清晰,可将鼠标放在视频上,点击“进入哔哩哔哩,观看更高清”
仿真演示视频:
打开视频声音方法:鼠标放在视频中,点击右下角小喇叭图形即可;视频放大后不清晰,可将鼠标放在视频上,点击“进入哔哩哔哩,观看更高清”
电子版资料介绍视频:
打开视频声音方法:鼠标放在视频中,点击右下角小喇叭图形即可;视频放大后不清晰,可将鼠标放在视频上,点击“进入哔哩哔哩,观看更高清”
电子版实物资料预览

实物图
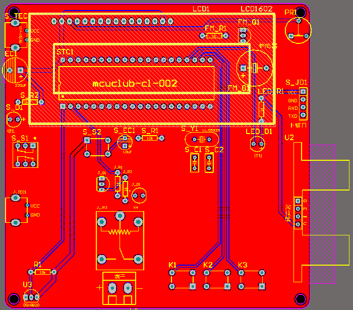
底板:底板在嘉立创进行打板,为绿色PCB板,两层板,厚度1.2,上下覆铜接地。元器件基本上为插针式,个别降压芯片会使用贴片式。
供电接口:TYPE-C

电子版仿真资料预览

仿真图
仿真软件版本:proteus8.17 (本站提供该软件免费下载链接)
电路连线方式:网络标号连线方式
注意:部分实物元器件仿真中没有,仿真中会用其他工作原理相似的元件代替,这样可能导致实物程序和仿真程序不一样

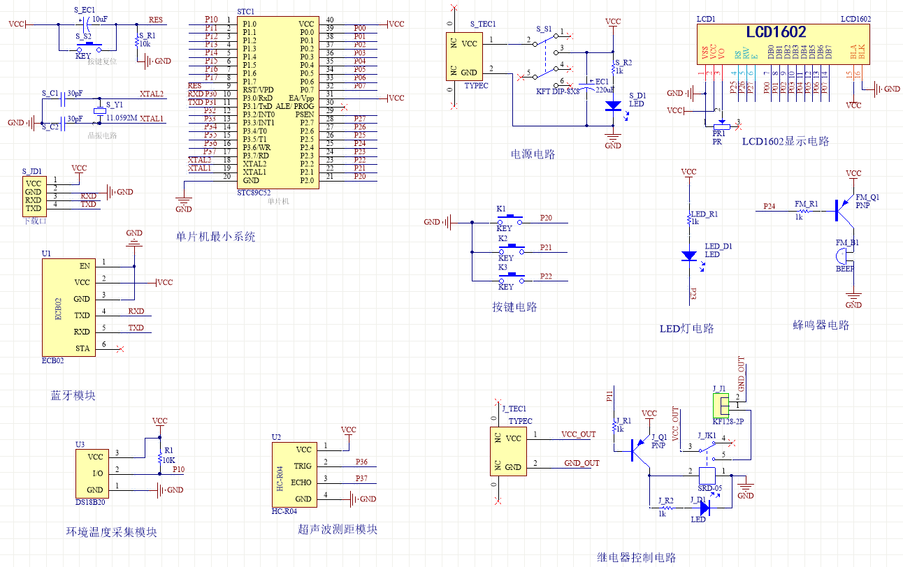
原理图
软件版本:AD2013 (本站提供该软件免费下载链接)
电路连线方式:网络标号连线方式
注意:原理图只是画出了模块的引脚图,而并不是模块的内部结构原理图

PCB图
软件版本:AD2013 (本站提供该软件免费下载链接)
PCB图是由原理图导出,封装很大一部分都是作者自己绘制,不提供封装库,只提供连接好的源文件,可以直接在嘉立创进行打板。两层板,上下覆铜接地。
注意:PCB图中间有一个项目编号,隐藏在单片机底座下,插入单片机后不会看到。如果想截没有项目编号的PCB图,可在PCB源文件中点击删除。另外,如果想在实物PCB板上加自己的信息(比如日期、学号、姓名等),可联系客服。

系统框图
绘制软件:VISIO (本站提供该软件免费下载链接)

软件设计流程
绘制软件:VISIO (本站提供该软件免费下载链接)

开题报告
下图为开题报告整体框架模板,基本上所有项目的开题报告格式都如下所示,但由于部分院校要求不一致,可能有一小部分格式有所变动。

购买后可查看具体内容!
设计说明书
总字数:15000+
摘 要
紧急停车系统ESD( Emergency Shutdown Device)是一种专用的安全联锁保护系统。它独立于生产过程控制系统,当装置出现紧急情况时,直接发出保护联锁信号对工艺流程实行联锁保护或紧急停车, 以避免危险扩散造成巨大损失。它已被广泛的应用于冶金、石化、电力等行业。研究这种紧急停车系统变得尤为重要和迫切。本文首先叙述了紧急停车系统的发展过程,说明在石油化工行业采用ESD 系统的必要性以及应用现状。介绍了紧急停车系统的特点,然后比较几种常见的容错及表决方式,探讨了紧急停车系统的设计方法和原则,介绍国外主要的ESD 标准。研究了瑞士ABB的 Safeguard 400系统和德国HIMA的HIMatrix系统两种典型的紧急停车系统,比较其优缺点学会如何选型。分别从硬件组态、逻辑编程、软件组态和系统调试等方面详细介绍其技术实现,研究了紧急停车系统设计的主要过程和手段。目前,紧急停车系统已广泛应用于各石化企业的大机组联锁或工艺联锁中,该项目紧急停车系统的研究,为同类项目的设计与改造提供了一定的参考和指导。
关键词:智能控制;停车;声光报警
Abstract:
Emergency shutdown device (ESD) is a special safety interlock protection system. It is independent of the production process control system. In case of emergency, the device will directly send protection interlocking signals to implement interlocking protection or emergency shutdown for the process flow, so as to avoid huge losses caused by hazard diffusion. It has been widely used in metallurgy, petrochemical, electric power and other industries. It is particularly important and urgent to study this emergency stop system.This paper first describes the development process of emergency shutdown system, and explains the necessity and application status of ESD system in petrochemical industry. This paper introduces the characteristics of the emergency stop system, compares several common fault tolerance and voting methods, discusses the design methods and principles of the emergency stop system, and introduces the main foreign ESD standards. Two typical emergency stop systems, namely the Safeguard 400 system of ABB in Switzerland and the HIMatrix system of HIMA in Germany, are studied, and their advantages and disadvantages are compared to learn how to select the type. This paper introduces its technical realization in detail from the aspects of hardware configuration, logic programming, software configuration and system debugging, and studies the main process and means of emergency stop system design.At present, the emergency shutdown system has been widely used in the large unit interlocking or process interlocking of petrochemical enterprises. The research on the emergency shutdown system of this project provides certain reference and guidance for the design and transformation of similar projects.
Keywords: intelligent control; parking; Audible and visual alarm
目 录
第一章 绪论
1.1 选题背景及实际意义
1.2 国内发展历程
1.3 本论文研究目标与框架
第二章 系统设计方案
2.1 整体设计方案
2.2 主要元器件选择
2.2.1 主控芯片选择
2.2.2 按键模块方案选择
2.2.3 显示方案选择
2.2.4温度检测模块方案选择
第三章 硬件电路设计
3.1 单片机最小系统
3.1.1主控模块电路
3.1.2 晶振电路
3.1.3 复位电路
3.1.4 电源电路
3.1.5下载电路
3.2 DS18B20温度检测模块电路
3.3 HC-SR04超声波避障模块电路
3.4 LCD1602显示电路设计
3.5 声光报警电路设计
3.6 按键电路设计
3.7蓝牙(ECB02)
第四章 系统程序设计
4.1 编程软件介绍
4.2 系统主流程设计
4.3 按键函数子流程设计
4.4 LCD1602液晶显示子流程设计
4.5 温度检测模块子流程设计
4.6 超声波检测子流程设计
4.7 ECB02蓝牙模块子流程设计
第五章 仿真调试
5.1 仿真软件介绍
5.2 仿真总体设计
5.3 上电仿真测试
5.4 紧急停车仿真测试
5.5 蓝牙仿真测试
第六章 实物调试
6.1 实物总体设计
6.2 上电实物测试
6.3紧急停车实物测试
6.4 蓝牙实物测试
第七章 结论
参考文献
致谢
附录
附录1 :原理图
附录2:PCB
附录3:主程序
购买后可查看具体内容!
答辩PPT
下图为答辩PPT整体框架模板,基本上所有项目的答辩PPT格式都如下所示,但由于部分院校要求不一致,可能有一小部分格式有所变动。

购买后可查看具体内容!