项目编号:mcuclub-cl-003
51单片机实物设计简介:
单片机:STC89C52
功能简介:
1、通过DS18B20测得公交车内温度
2、通过外部时钟模块获取当前时间
3、通过TTS语音播报模块播报不同的站点信息
4、通过按键可以修改时间、播报站台等
5、通过OLED显示时间、温度、站台信息
6、通过两个LED代表上下行指示
扩展功能:通过蓝牙模块将测量数据发送到手机端
实物演示视频:
打开视频声音方法:鼠标放在视频中,点击右下角小喇叭图形即可;视频放大后不清晰,可将鼠标放在视频上,点击“进入哔哩哔哩,观看更高清”
仿真演示视频:
打开视频声音方法:鼠标放在视频中,点击右下角小喇叭图形即可;视频放大后不清晰,可将鼠标放在视频上,点击“进入哔哩哔哩,观看更高清”
电子版资料介绍视频:
打开视频声音方法:鼠标放在视频中,点击右下角小喇叭图形即可;视频放大后不清晰,可将鼠标放在视频上,点击“进入哔哩哔哩,观看更高清”
电子版实物资料预览

实物图
底板:底板在嘉立创进行打板,为绿色PCB板,两层板,厚度1.2,上下覆铜接地。元器件基本上为插针式,个别降压芯片会使用贴片式。
供电接口:TYPE-C

电子版仿真资料预览

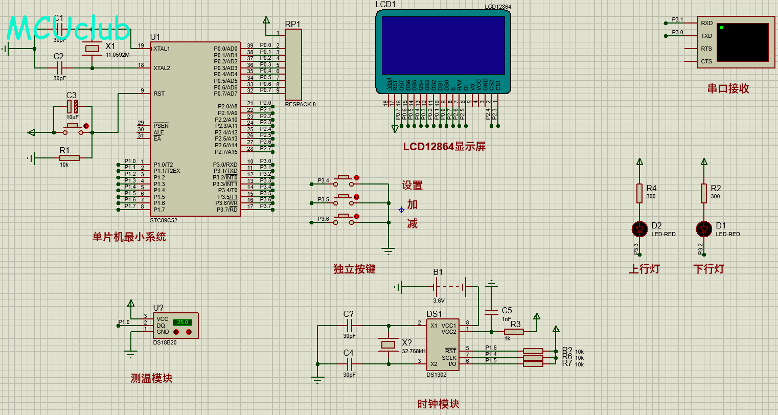
仿真图
仿真软件版本:proteus8.17 (本站提供该软件免费下载链接)
电路连线方式:网络标号连线方式
注意:部分实物元器件仿真中没有,仿真中会用其他工作原理相似的元件代替,这样可能导致实物程序和仿真程序不一样

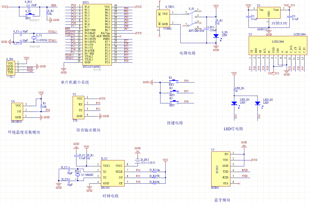
原理图
软件版本:AD2013 (本站提供该软件免费下载链接)
电路连线方式:网络标号连线方式
注意:原理图只是画出了模块的引脚图,而并不是模块的内部结构原理图

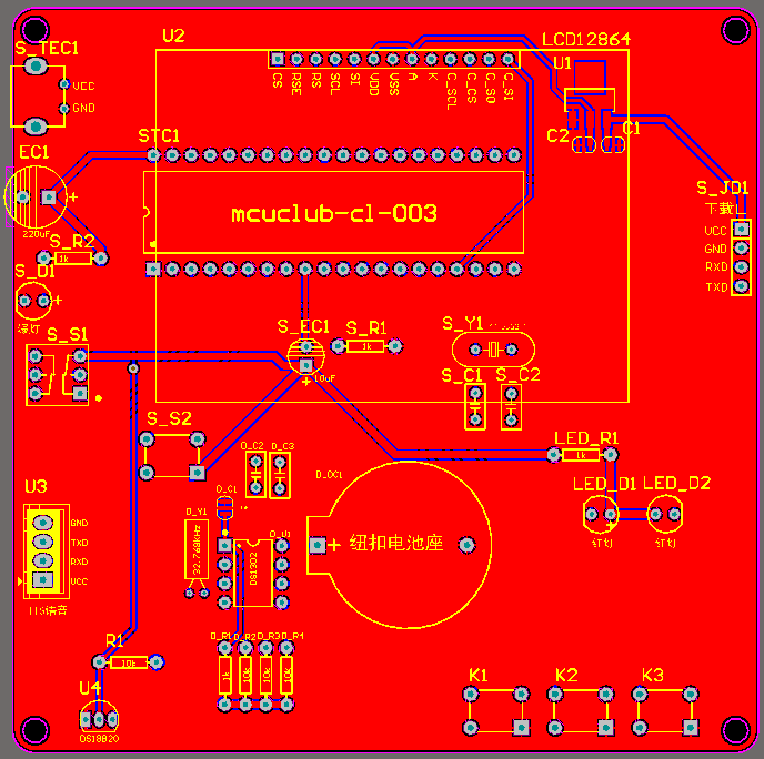
PCB图
软件版本:AD2013 (本站提供该软件免费下载链接)
PCB图是由原理图导出,封装很大一部分都是作者自己绘制,不提供封装库,只提供连接好的源文件,可以直接在嘉立创进行打板。两层板,上下覆铜接地。
注意:PCB图中间有一个项目编号,隐藏在单片机底座下,插入单片机后不会看到。如果想截没有项目编号的PCB图,可在PCB源文件中点击删除。另外,如果想在实物PCB板上加自己的信息(比如日期、学号、姓名等),可联系客服。

系统框图
绘制软件:VISIO (本站提供该软件免费下载链接)

软件设计流程
绘制软件:VISIO (本站提供该软件免费下载链接)

开题报告
下图为开题报告整体框架模板,基本上所有项目的开题报告格式都如下所示,但由于部分院校要求不一致,可能有一小部分格式有所变动。
 
 
 
购买后可查看具体内容!
设计说明书
总字数:14000+
摘 要
本设计基于单片机的公交车报站系统的设计以公交报站为研究对象,通过使用SCT89C52作为此次的主控芯片,然后通过语音芯片TTS进行语音播报,最后通过显示屏LCD12864作为此次设计的字符的显示,此次设计的公交车控制系统,可以实现公交站到站台的语音进行播报,显示屏同时进行显示具有双重的功能,该设计也是为了满足目前人们的需求使得一些残疾人士也可以便捷的乘坐公交车,所以此次设计具有一定的研究价值和现实意义。
关键词 单片机;公交车报站;语音播站;液晶显示
Abstract
The design of the bus stop announcement system based on single chip microcomputer design to the bus stop as the research object, through the use of SCT89C52 as the main control chip, and then through the voice chip TTS voice broadcast, finally through the display LCD12864 as the design of the character display, the design of the bus control system, It can realize the voice broadcast from the bus station to the platform, and the display screen has dual functions at the same time. The design is also to meet the current needs of people so that some disabled people can easily take the bus, so the design has a certain research value and practical significance.
Keywords: Single chip microcomputer; bus station announcement; voice broadcasting station; liquid crystal display
目 录
摘 要
Abstract
第一章 绪论
1.1 课题背景及意义
1.2 课题的发展前景
1.3 课题的发展前景
第二章 课题设计方案的原理
2.1 方案的原理
2.2 方案的选择
2.2.1主控单片机方案选择
2.2.2 显示模块的选择
2.2.3 按键模块方案选择
第三章 系统硬件电路设计
3.1.1主控模块电路
3.1.2 晶振电路
3.1.3 复位电路
3.1.4 电源电路
3.1.5下载电路
3.2 语音播报模块(TTS)
3.3 LCD12864显示模块电路
3.4DS18B20温度检测模块电路
3.5独立按键模块电路
3.6 DS1302
3.7蓝牙(ECB02)
4 系统程序设计
4.1 编程软件介绍
4.2 系统主流程设计
4.3 按键函数子流程设计
4.4 环境温度采集子流程设计
4.5 蓝牙传输子流程设计
4.6时钟模块子流程
第五章 仿真介绍与调试
5.1 仿真总体设计介绍
5.2 时间、温度检测测试
5.3 上/下行站台显示测试
第六章 实物制作与调试过程
6.1电路焊机整体图
6.2时间、温度检测实物测试
6.3 设置时间实物测试
6.4 显示站台信息与公交车信息实物测试
6.5 切换上/下行线、到站语音播报显示实物测试
第七章 设计总结
参考文献
附 录
附录1 :原理图
附录2 :PCB
附录3 :程序代码
购买后可查看具体内容!
答辩PPT
下图为答辩PPT整体框架模板,基本上所有项目的答辩PPT格式都如下所示,但由于部分院校要求不一致,可能有一小部分格式有所变动。
 
 
 
 
 
 
 
 
 
购买后可查看具体内容!