项目编号:mcuclub-cl-004
51单片机实物设计简介:
单片机类型:STC89C52
具体功能:
1、通过两个MQ-3检测主驾驶位和副驾驶位酒精含量,当主驾驶位大于副驾驶位酒精含量并大于设置的最大值,则声光报警,制动车子(继电器闭合);如果驾驶位酒精浓度小于副驾驶位但高于设置最大值,则需靠近检测,即触发红外避障管模拟靠近检测,如果高于设置最大值,则声光报警,制动车子(继电器闭合)
2、通过按键设置酒精最大值
3、通过显示屏显示驾驶位、副驾驶位酒精含量
4、通过继电器模拟制动
扩展功能:如果酒驾,通过GSM模块将”驾驶员酒驾,请注意!“发送到手机端
实物演示视频:
打开视频声音方法:鼠标放在视频中,点击右下角小喇叭图形即可;视频放大后不清晰,可将鼠标放在视频上,点击“进入哔哩哔哩,观看更高清”
仿真演示视频:
打开视频声音方法:鼠标放在视频中,点击右下角小喇叭图形即可;视频放大后不清晰,可将鼠标放在视频上,点击“进入哔哩哔哩,观看更高清”
电子版资料介绍视频:
打开视频声音方法:鼠标放在视频中,点击右下角小喇叭图形即可;视频放大后不清晰,可将鼠标放在视频上,点击“进入哔哩哔哩,观看更高清”
电子版实物资料预览

实物图
底板:底板在嘉立创进行打板,为绿色PCB板,两层板,厚度1.2,上下覆铜接地。元器件基本上为插针式,个别降压芯片会使用贴片式。
供电接口:TYPE-C

电子版仿真资料预览

仿真图
仿真软件版本:proteus8.17 (本站提供该软件免费下载链接)
电路连线方式:网络标号连线方式
注意:部分实物元器件仿真中没有,仿真中会用其他工作原理相似的元件代替,这样可能导致实物程序和仿真程序不一样

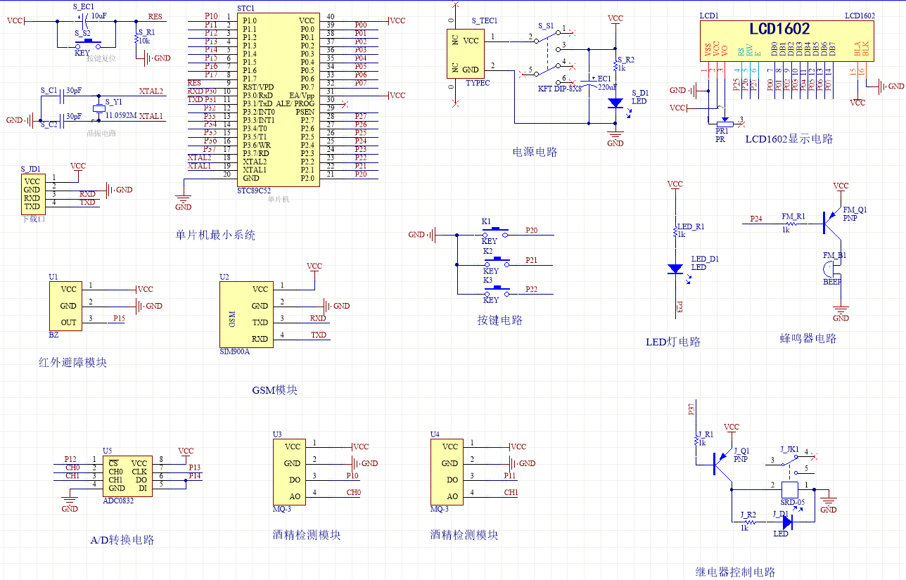
原理图
软件版本:AD2013 (本站提供该软件免费下载链接)
电路连线方式:网络标号连线方式
注意:原理图只是画出了模块的引脚图,而并不是模块的内部结构原理图

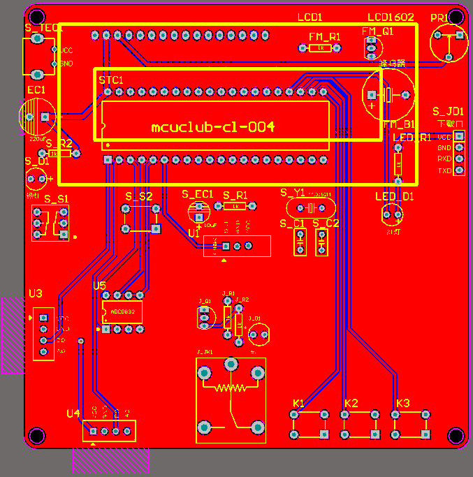
PCB图
软件版本:AD2013 (本站提供该软件免费下载链接)
PCB图是由原理图导出,封装很大一部分都是作者自己绘制,不提供封装库,只提供连接好的源文件,可以直接在嘉立创进行打板。两层板,上下覆铜接地。
注意:PCB图中间有一个项目编号,隐藏在单片机底座下,插入单片机后不会看到。如果想截没有项目编号的PCB图,可在PCB源文件中点击删除。另外,如果想在实物PCB板上加自己的信息(比如日期、学号、姓名等),可联系客服。

系统框图
绘制软件:VISIO (本站提供该软件免费下载链接)

软件设计流程
绘制软件:VISIO (本站提供该软件免费下载链接)

开题报告
下图为开题报告整体框架模板,基本上所有项目的开题报告格式都如下所示,但由于部分院校要求不一致,可能有一小部分格式有所变动。

购买后可查看具体内容!
设计说明书
总字数:14000+
摘 要
近年来﹐随着我国汽车的普及,汽车的安全问题已经引起了我们的注意,根据最新的数据显示,目前,酒后驾车成为车祸频发的主要原因,我国因酒后驾车而导致的死亡人数平均每年以7.3%的速度增长,酒后驾车轻则害人害己,重则车毁人亡。为了防止酒后驾车,设计一种智能电路来检则驾驶员体内的酒精含里并且能够及时切断汽车电源是非常有必要的。
该设计由MQ-3酒精传感器来测里饮酒后驾驶员体内的酒精浓度,将信号传入单片机﹐最后由单片机通过对数字信号的处理来显示酒精浓度。在超过阈值时,发出声光报警,并且通过控制继电器来切断汽车电源。软件方面,各个子程序的功能相对独立,便于调试和修改。当驾驶员体内酒精浓度超标时,该系统能够自动切断汽车启动系统电源,同时发出声光报警﹐并通过数码管实时显示酒精浓度。
关键词:单片机﹔酒精传感器﹔人体热释;酒后驾车;
Abstract
In recent years, with the popularity of cars in China, the safety of cars has attracted our attention. According to the latest data, drunk driving has become the main cause of frequent traffic accidents. The number of deaths caused by drunk driving in China has increased at an average rate of 7.3% every year. Drinking driving can cause harm to others and others, and it can lead to vehicle destruction and death. In order to prevent drunk driving, it is necessary to design an intelligent circuit to detect the alcohol content in the driver’s body and cut off the power supply of the car in time.
In this design, MQ-3 alcohol sensor is used to measure the alcohol concentration in the driver’s body after drinking, and the signal is transmitted to the microcontroller. Finally, the microcontroller displays the alcohol concentration by processing the digital signal. When the threshold value is exceeded, an audible and visual alarm is given, and the vehicle power is cut off through the control relay. In terms of software, the functions of each subprogram are relatively independent, which is convenient for debugging and modification. When the alcohol concentration in the driver’s body exceeds the standard, the system can automatically cut off the power supply of the car starting system, give an audible and visual alarm, and display the alcohol concentration in real time through the digital tube.
Key words :Single chip microcomputer; Alcohol sensor; Human body heat release; Drunk driving;
目 录
摘要
第一章 绪论
1.1 酒驾安全研究背景
1.2 研究意义
1.3 系统实现的功能
第二章 总体方案
2.1 主要模块方案选择
2.1.1 主控模块方案选择
2.1.2 显示模块方案选择
2.1.3按键模块方案选择
2.2 方案设计
第三章 硬件电路
3.1 单片机最小系统
3.1.1主控模块电路
3.1.2 晶振电路
3.1.3 复位电路
3.1.4 电源电路
3.1.5下载电路
3.2 显示模块电路
3.3 酒精检测模块电路
3.4 人体红外检测模块电路
3.5继电器模块
3.6 独立按键模块电路
3.7声光报警电路设计
3.8 GSM(SIM000A)
第四章 软件设计
4.1 编程软件介绍
4.2 系统主流程设计
4.3 LCD1602液晶显示子流程
4.4独立按键
4.5 A/D模数转换子流程
第五章 仿真测试
5.1 整体仿真测试图
5.2 上电运行仿真测试
5.3 驾驶员酒驾自动锁车仿真测试
第六章 实物测试
6.1 整体实物测试图
6.2 上电运行实物测试
6.3 驾驶员酒驾自动锁车实物测试
结论
参考文献
致谢
附 录
附录1 :原理图
附录2 :PCB
附录3 :程序代码
购买后可查看具体内容!
答辩PPT
下图为答辩PPT整体框架模板,基本上所有项目的答辩PPT格式都如下所示,但由于部分院校要求不一致,可能有一小部分格式有所变动。

购买后可查看具体内容!