项目编号:mcuclub-cl-005
51单片机实物设计简介:
单片机类型:STC89C52
具体功能:
1、通过MQ-3检测酒精浓度,超过设置最大值时,红灯闪烁
2、当酒精正常时,通过TTS语音播报“当前酒精浓度:***,酒精浓度正常”;当酒精超标时,通过TTS语音播报“当前酒精浓度:***,酒精浓度超标”
3、通过按键设置酒精浓度最大值
4、通过显示屏显示测量值
扩展功能:通过蓝牙模块将测量数据发送到手机端
实物演示视频:
打开视频声音方法:鼠标放在视频中,点击右下角小喇叭图形即可;视频放大后不清晰,可将鼠标放在视频上,点击“进入哔哩哔哩,观看更高清”
仿真演示视频:
打开视频声音方法:鼠标放在视频中,点击右下角小喇叭图形即可;视频放大后不清晰,可将鼠标放在视频上,点击“进入哔哩哔哩,观看更高清”
电子版资料介绍视频:
打开视频声音方法:鼠标放在视频中,点击右下角小喇叭图形即可;视频放大后不清晰,可将鼠标放在视频上,点击“进入哔哩哔哩,观看更高清”
电子版实物资料预览

实物图
底板:底板在嘉立创进行打板,为绿色PCB板,两层板,厚度1.2,上下覆铜接地。元器件基本上为插针式,个别降压芯片会使用贴片式。
供电接口:TYPE-C

电子版仿真资料预览

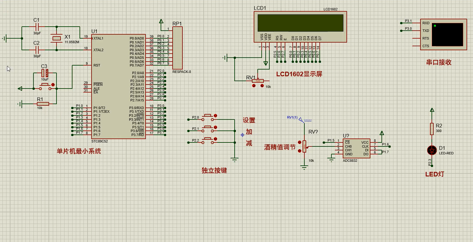
仿真图
仿真软件版本:proteus8.17 (本站提供该软件免费下载链接)
电路连线方式:网络标号连线方式
注意:部分实物元器件仿真中没有,仿真中会用其他工作原理相似的元件代替,这样可能导致实物程序和仿真程序不一样

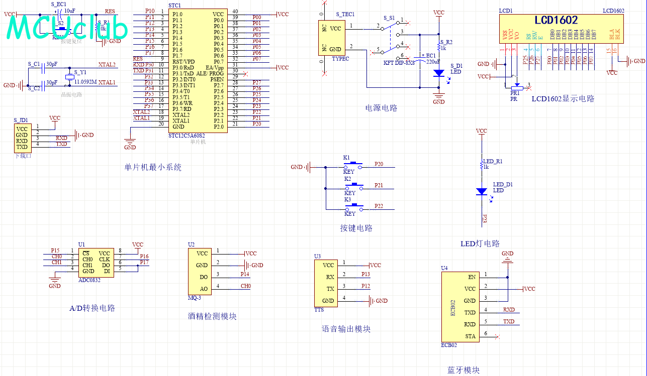
原理图
软件版本:AD2013 (本站提供该软件免费下载链接)
电路连线方式:网络标号连线方式
注意:原理图只是画出了模块的引脚图,而并不是模块的内部结构原理图

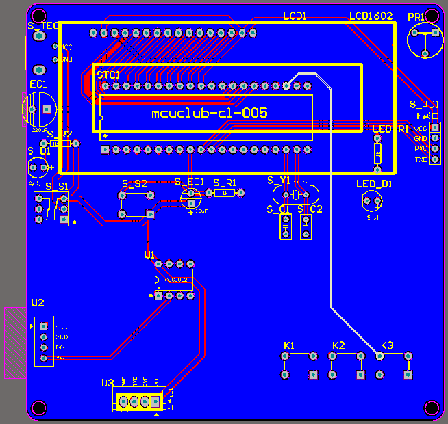
PCB图
软件版本:AD2013 (本站提供该软件免费下载链接)
PCB图是由原理图导出,封装很大一部分都是作者自己绘制,不提供封装库,只提供连接好的源文件,可以直接在嘉立创进行打板。两层板,上下覆铜接地。
注意:PCB图中间有一个项目编号,隐藏在单片机底座下,插入单片机后不会看到。如果想截没有项目编号的PCB图,可在PCB源文件中点击删除。另外,如果想在实物PCB板上加自己的信息(比如日期、学号、姓名等),可联系客服。

系统框图
绘制软件:VISIO (本站提供该软件免费下载链接)

软件设计流程
绘制软件:VISIO (本站提供该软件免费下载链接)

开题报告
下图为开题报告整体框架模板,基本上所有项目的开题报告格式都如下所示,但由于部分院校要求不一致,可能有一小部分格式有所变动。

购买后可查看具体内容!
设计说明书
总字数:13000+
摘 要
随着人们生活水平的提高,当前越来越多的人购买汽车,汽车虽然给人们出行带来很多的便利,但是当人们喝酒之后再出行,给人们的生命及其财产也带来很多的危害和损失。很多驾驶员由于吃含酒精的食物,在不知情的情况下酒驾。因此设计一款酒驾检测仪,用户可以通过该仪器检测当前体内的酒驾含量,从而考虑是否驾车出行,此次设计采用STC89C52单片机作为此次设计的主控芯片,采用MQ-3对酒精浓度进行实时监测,用户可以根据自己的需求设置酒精的浓度值,监测到当前的酒精浓度大于设置的最大值进行声光报警提醒,同时将监测到的酒精浓度传输到LCD1602液晶显示屏上进行显示。
关键词:酒精检测;声光报警;LCD1602液晶显示;STC89C52
Abstract
With the improvement of people’s living standards, more and more people are buying cars. Although cars bring a lot of convenience for people to travel, but when people travel after drinking, it also brings a lot of harm and loss to people’s lives and property. Many drivers unknowingly drink and drive because they eat alcoholic foods. So design a drunken driving testing instrument, the user can through the instrument to detect the contents of the current body of drunk driving, thus considering whether driving, this design USES the STC89C52 single-chip microcomputer as the master control chip, for this design USES the MQ – 3 for real-time monitoring of alcohol concentration, the user can according to your requirements set the density of alcohol, When the current alcohol concentration is detected to be greater than the maximum value, an audible and visual alarm will be given. At the same time, the detected alcohol concentration will be transmitted to the LCD1602 LCD for display.
Keywords: alcohol detection; Sound and light alarm; LCD1602 liquid crystal display; STC89C52
目 录
摘 要
Abstract
1 绪论
1.1 选题背景及实际意义
1.2 国内外发展历程
1.3 系统实现的功能
2 系统设计方案
2.1 主要元器件选择
2.1.1 主控芯片选择
2.1.2 显示方案选择
2.1.3按键模块方案选择
2.2 整体设计方案
3 硬件设计
3.1 单片机最小系统
3.1.1主控模块电路
3.1.2 晶振电路
3.1.3 复位电路
3.1.4 电源电路
3.1.5下载电路
3.2 酒精检测电路模块
3.3 LCD1602显示电路模块
3.4 语音播报模块(TTS)
3.5 独立按键电路模块
3.6蓝牙(ECB02)
4 系统程序设计
4.1 编程软件介绍
4.2 系统主流程设计
4.3 LCD1602液晶显示子流程
4.4独立按键
4.5温度检测模块子流程
4.6 蓝牙模块子流程
4.7 A/D模数转换子流程
5 仿真测试
5.1 整体仿真测试图
5.2 酒精检测仿真测试
6 实物测试
6.1 整体实物测试图
6.2 酒精检测实物测试
7 总结
致谢
附录
附录一:原理图
附录二:PCB
附录三:主程序
购买后可查看具体内容!
答辩PPT
下图为答辩PPT整体框架模板,基本上所有项目的答辩PPT格式都如下所示,但由于部分院校要求不一致,可能有一小部分格式有所变动。

购买后可查看具体内容!