项目编号:mcuclub-cl-007
51单片机实物设计简介:
单片机类型:STC89C52
具体功能:
1、车辆称重,2个分区(小车:1kg以内、货车:2kg以内,利用按键选择),超重无法上高速,并声光报警
2、刷卡之后杆子自动抬起落下(四相步进电机),防追杆功能,前车过去,闸门才自动落下(分离式红外对管)
3、刷卡后,开始时间计费(小车1元/分钟,货车2元/分钟),
4、如果车辆长时间不出高速,会报警提示值班人员,对高速进行排查
5、通过按键设置各阈值(超载值、计费单价、时长)
6、通过显示屏显示数据
实物演示视频:
打开视频声音方法:鼠标放在视频中,点击右下角小喇叭图形即可;视频放大后不清晰,可将鼠标放在视频上,点击“进入哔哩哔哩,观看更高清”
仿真演示视频:
打开视频声音方法:鼠标放在视频中,点击右下角小喇叭图形即可;视频放大后不清晰,可将鼠标放在视频上,点击“进入哔哩哔哩,观看更高清”
电子版资料介绍视频:
打开视频声音方法:鼠标放在视频中,点击右下角小喇叭图形即可;视频放大后不清晰,可将鼠标放在视频上,点击“进入哔哩哔哩,观看更高清”
电子版实物资料预览

实物图
底板:底板在嘉立创进行打板,为绿色PCB板,两层板,厚度1.2,上下覆铜接地。元器件基本上为插针式,个别降压芯片会使用贴片式。
供电接口:TYPE-C

电子版仿真资料预览

仿真图
仿真软件版本:proteus8.17 (本站提供该软件免费下载链接)
电路连线方式:网络标号连线方式
注意:部分实物元器件仿真中没有,仿真中会用其他工作原理相似的元件代替,这样可能导致实物程序和仿真程序不一样

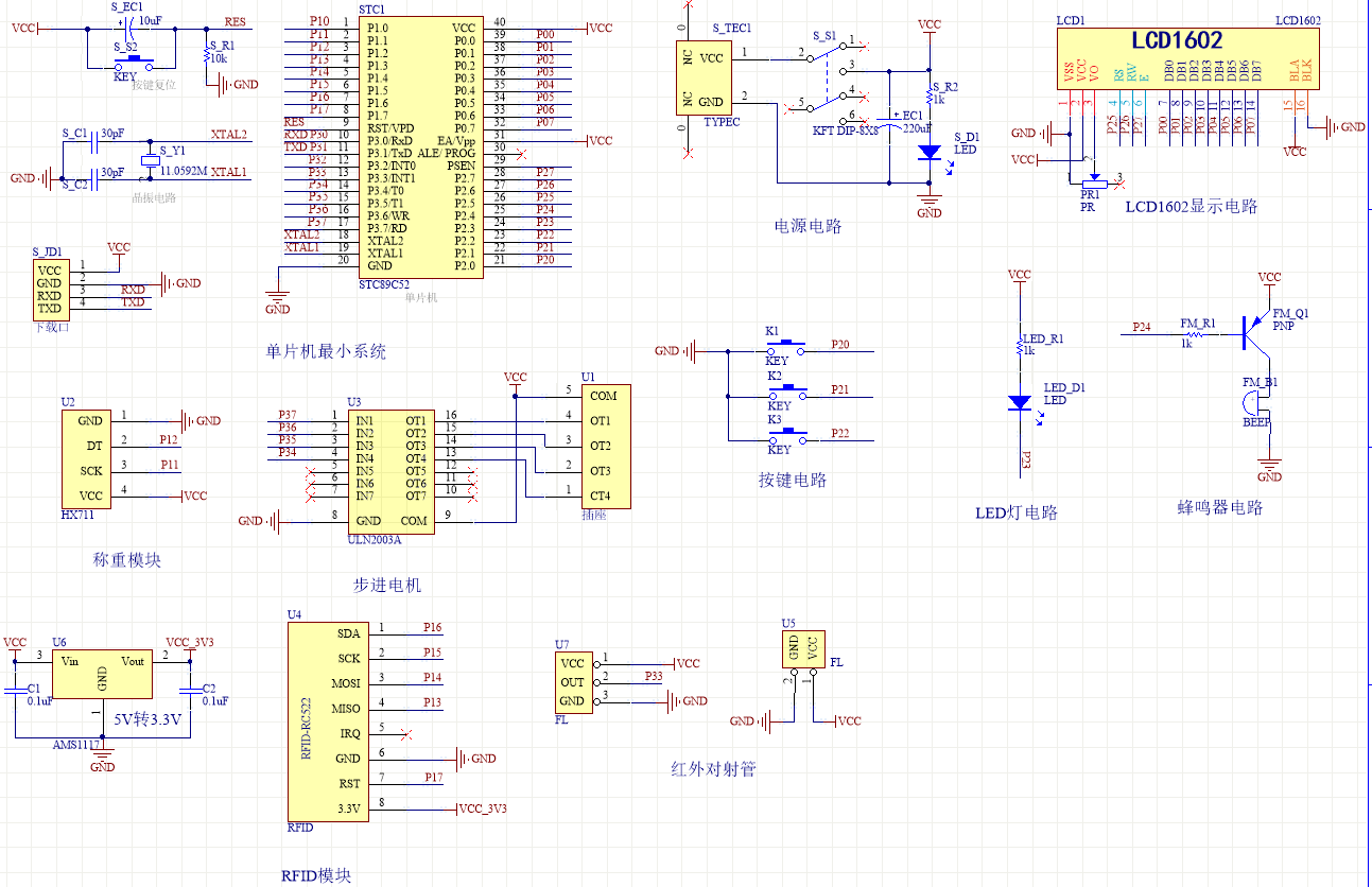
原理图
软件版本:AD2013 (本站提供该软件免费下载链接)
电路连线方式:网络标号连线方式
注意:原理图只是画出了模块的引脚图,而并不是模块的内部结构原理图

PCB图
软件版本:AD2013 (本站提供该软件免费下载链接)
PCB图是由原理图导出,封装很大一部分都是作者自己绘制,不提供封装库,只提供连接好的源文件,可以直接在嘉立创进行打板。两层板,上下覆铜接地。
注意:PCB图中间有一个项目编号,隐藏在单片机底座下,插入单片机后不会看到。如果想截没有项目编号的PCB图,可在PCB源文件中点击删除。另外,如果想在实物PCB板上加自己的信息(比如日期、学号、姓名等),可联系客服。

系统框图
绘制软件:VISIO (本站提供该软件免费下载链接)

软件设计流程
绘制软件:VISIO (本站提供该软件免费下载链接)

开题报告
下图为开题报告整体框架模板,基本上所有项目的开题报告格式都如下所示,但由于部分院校要求不一致,可能有一小部分格式有所变动。

购买后可查看具体内容!
设计说明书
总字数:15000+
摘 要
课题对自动停车控制系统进行研究,介绍基于单片机的一款停车场自动停车收费控制系统,该自动停车收费控制系统采用比传统停车计费方式更优越的刷卡计费方式,采用刷卡计费方式,所需存储容量小,具备了自动开启关闭大门功能、自动计费功能、显示功能(显示停车场状况)、查询功能,而且收费方式可以调节,使系统更具灵活性,完成了硬件设计和选型以及软件编程设计。系统的实际开发使用将大大节省临时停车场的管理费用及人手,提高临时停车场的利用效率。此外,该自动停车收费控制系统还可以方便地实现信息加密和各种功能扩展,通过改进可成为通用型停车场收费管理系统。
关键词:单片机 停车场 自动停车收费系统
Abstract
The topic studies the automatic parking control system, introduces a parking lot automatic parking charge control system based on single-chip microcomputer. The automatic parking charge control system adopts a card billing method that is superior to the traditional parking charge method. The card billing method is adopted, which requires small storage capacity, and has the functions of automatically opening and closing the door, automatic billing, display (displaying the parking lot status), and query, Moreover, the charging method can be adjusted to make the system more flexible, and the hardware design, selection and software programming design have been completed. The actual development and use of the system will greatly save the management cost and manpower of the temporary parking lot, and improve the utilization efficiency of the temporary parking lot. In addition, the automatic parking charge control system can also easily realize information encryption and various function expansion, and can become a universal parking charge management system through improvement.
Key words :SCM parking lot automatic parking charge system
目 录
摘要
第一章 绪论
1.1 课题研究背景
1.2 国内外研究现状
1.3 课题的意义和实现的功能
第二章 总体方案
2.1 主要模块方案选择
2.1.1 主控模块方案选择
2.1.2 显示模块方案选择
2.1.3按键模块方案选择
2.2 方案设计
第三章 硬件电路
3.1 单片机最小系统
3.1.1主控模块电路
3.1.2 晶振电路
3.1.3 复位电路
3.1.4 电源电路
3.1.5下载电路
3.2 显示模块电路
3.3 称重模块
3.4 步进电机ULN2003模块
3.5红外对射管
3.6 独立按键模块电路
3.7 RFID模块
3.8声光报警电路设计
第四章 软件设计
4.1 编程软件介绍
4.2 系统主流程设计
4.3 独立按键
4.4 LCD1602液晶显示子流程
4.5 称重模块HX711模块子流程
第五章 仿真测试
5.1 整体仿真测试图
5.2 上电运行仿真测试
5.3 称重模块仿真测试
5.4 设置时间仿真测试
5.5 开杆仿真测试
5.6计费模块仿真测试
第六章 实物测试
6.1 整体实物测试图
6.2 上电运行实物测试
6.3 称重模块实物测试
6.4 设置时间实物测试
6.6 开杆实物测试
6.6计费模块实物测试
结论
参考文献
致谢
附 录
附录1 :原理图
附录2 :PCB
附录3 :程序代码
购买后可查看具体内容!
答辩PPT
下图为答辩PPT整体框架模板,基本上所有项目的答辩PPT格式都如下所示,但由于部分院校要求不一致,可能有一小部分格式有所变动。

购买后可查看具体内容!