项目编号:mcuclub-cl-013
STM32单片机实物设计简介:
单片机类型:STM32F103C8T6
具体功能:
1、通过4个步进电机模拟四个车窗
2、通过5个按键控制车窗,一个控制4个同时开和关,四个分别控制四个车窗
3、通过4个红外对射管检测防夹
4、通过雨水检测模块(连接DO触发引脚),当下雨时,自动关闭所有车窗
5、通过语音识别模块可语音控制车窗
扩展功能:通过蓝牙控制车窗
实物演示视频:
打开视频声音方法:鼠标放在视频中,点击右下角小喇叭图形即可;视频放大后不清晰,可将鼠标放在视频上,点击“进入哔哩哔哩,观看更高清”
电子版资料介绍视频:
打开视频声音方法:鼠标放在视频中,点击右下角小喇叭图形即可;视频放大后不清晰,可将鼠标放在视频上,点击“进入哔哩哔哩,观看更高清”
电子版实物资料预览

实物图
底板:底板在嘉立创进行打板,为绿色PCB板,两层板,厚度1.2,上下覆铜接地。元器件基本上为插针式,个别降压芯片会使用贴片式。
供电接口:TYPE-C

原理图
软件版本:AD2013 (本站提供该软件免费下载链接)
电路连线方式:网络标号连线方式
注意:原理图只是画出了模块的引脚图,而并不是模块的内部结构原理图

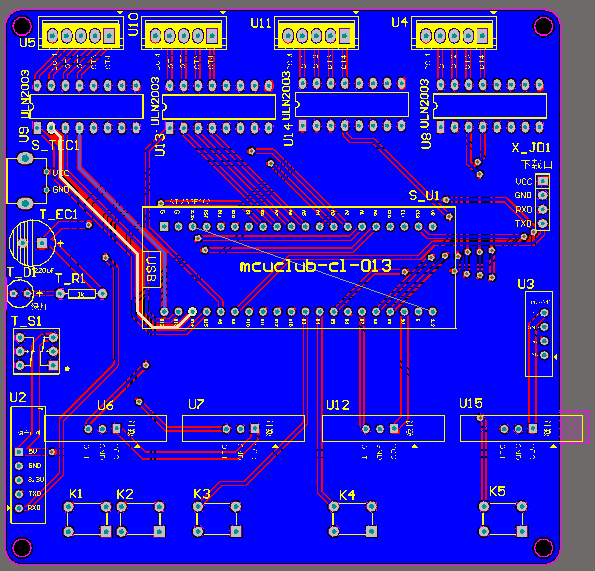
PCB图
软件版本:AD2013 (本站提供该软件免费下载链接)
PCB图是由原理图导出,封装很大一部分都是作者自己绘制,不提供封装库,只提供连接好的源文件,可以直接在嘉立创进行打板。两层板,上下覆铜接地。
注意:PCB图中间有一个项目编号,隐藏在单片机底座下,插入单片机后不会看到。如果想截没有项目编号的PCB图,可在PCB源文件中点击删除。另外,如果想在实物PCB板上加自己的信息(比如日期、学号、姓名等),可联系客服。

系统框图
绘制软件:VISIO (本站提供该软件免费下载链接)

软件设计流程
绘制软件:VISIO (本站提供该软件免费下载链接)

开题报告
下图为开题报告整体框架模板,基本上所有项目的开题报告格式都如下所示,但由于部分院校要求不一致,可能有一小部分格式有所变动。

购买后可查看具体内容!
设计说明书
总字数:12000+
摘 要
随着当前国内经济的发展,人们生活水平的提高,当前大部分的家中,都购买了汽车作为出行工具,在车辆出行的时候,需要对车窗进行控制,防止小孩头伸到窗外照成一定的危害,驾驶人员可以通过按键对窗户的开关进行控制,而解决当前手摇控制较为不便的问题,在关窗的过程中,采用红外对射管来检测是否有物品或者有人,检测到有人停止关闭,防止关窗夹到人或者物品。
关键词:智能车窗;红外对射管;温度检测;步进电机
Abstract
With the development of the current domestic economy and the improvement of people’s living standards, most of the current homes have bought cars as a means of travel. When vehicles travel, they need to control the windows to prevent children’s heads from sticking out of the windows and causing certain harm. Drivers can control the opening and closing of the windows by pressing keys to solve the problem of inconvenient manual control. In the process of closing the windows, The infrared aiming tube is used to detect whether there is an object or someone. If someone is detected to stop closing, it can prevent people or objects from being caught by closing the window.
Key words: intelligent window; Infrared radiation tube; Temperature detection; Stepper motor.
目 录
摘要
Abstract
第一章 绪论
1.1 研究背景及实际意义
1.2 研究现状
1.3 研究目标
第二章 系统方案设计
2.1 主要元器件选择
2.1.1 主控芯片方案选择
2.1.2 按键模块方案选择
2.2 整体方案设计
第三章 硬件电路
3.1 主控模块电路
3.1.1 主控模块电路
3.1.2 晶振电路
3.1.3 复位电路
3.1.4 电源电路
3.1.5 下载电路
3.2 红外对射管模块电路
3.3 雨量传感器
3.4 步进电机模块电路
3.5 语音识别模块(SNR8016VR-M)
3.6 按键模块电路
3.7蓝牙(ECB02)
第四章 系统程序设计
4 系统程序设计
4.1 编程软件介绍
4.2 系统主流程设计
4.3 独立按键
4.4 PWM子流程
4.5 蓝牙模块子流程
第五章 实物测试
5.1 整体实物测试图
5.2 雨水检测模块实物测试
5.3 车窗开关实物测试
总结
参考文献
致谢
附录
附录一:原理图
附录二:PCB
附录三:主程序
购买后可查看具体内容!
答辩PPT
下图为答辩PPT整体框架模板,基本上所有项目的答辩PPT格式都如下所示,但由于部分院校要求不一致,可能有一小部分格式有所变动。

购买后可查看具体内容!