项目编号:mcuclub-cl-015
51单片机实物设计简介:
单片机类型:STC89C52
具体功能:
1、通过红外光电传感器检测地铁是否到站
2、当地铁到站后,通过TTS语音播报“地铁已到站,请先下后上”
3、当地铁到站后,通过两个步进电机模拟地铁车厢门打开,并计时15s,15s后自动关闭
4、当开门时间快结束时(剩下3s),蜂鸣器报警3次,结束后,车厢门关闭
5、通过两个红外对射管检测防夹
实物演示视频:
打开视频声音方法:鼠标放在视频中,点击右下角小喇叭图形即可;视频放大后不清晰,可将鼠标放在视频上,点击“进入哔哩哔哩,观看更高清”
仿真演示视频:
打开视频声音方法:鼠标放在视频中,点击右下角小喇叭图形即可;视频放大后不清晰,可将鼠标放在视频上,点击“进入哔哩哔哩,观看更高清”
电子版资料介绍视频:
打开视频声音方法:鼠标放在视频中,点击右下角小喇叭图形即可;视频放大后不清晰,可将鼠标放在视频上,点击“进入哔哩哔哩,观看更高清”
电子版实物资料预览

实物图
底板:底板在嘉立创进行打板,为绿色PCB板,两层板,厚度1.2,上下覆铜接地。元器件基本上为插针式,个别降压芯片会使用贴片式。
供电接口:TYPE-C

电子版仿真资料预览

仿真图
仿真软件版本:proteus8.17 (本站提供该软件免费下载链接)
电路连线方式:网络标号连线方式
注意:部分实物元器件仿真中没有,仿真中会用其他工作原理相似的元件代替,这样可能导致实物程序和仿真程序不一样

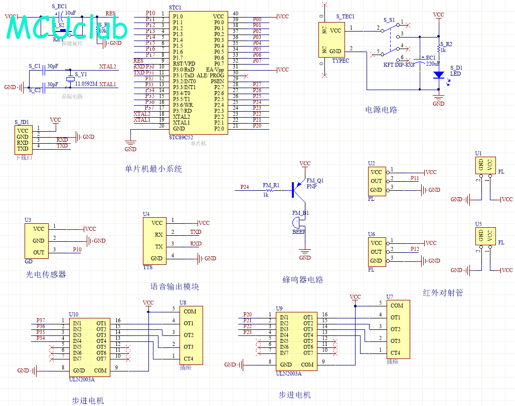
原理图
软件版本:AD2013 (本站提供该软件免费下载链接)
电路连线方式:网络标号连线方式
注意:原理图只是画出了模块的引脚图,而并不是模块的内部结构原理图

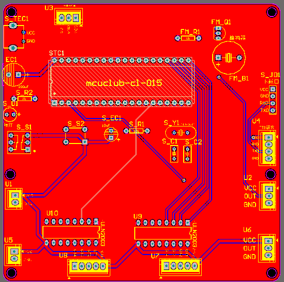
PCB图
软件版本:AD2013 (本站提供该软件免费下载链接)
PCB图是由原理图导出,封装很大一部分都是作者自己绘制,不提供封装库,只提供连接好的源文件,可以直接在嘉立创进行打板。两层板,上下覆铜接地。
注意:PCB图中间有一个项目编号,隐藏在单片机底座下,插入单片机后不会看到。如果想截没有项目编号的PCB图,可在PCB源文件中点击删除。另外,如果想在实物PCB板上加自己的信息(比如日期、学号、姓名等),可联系客服。

系统框图
绘制软件:VISIO (本站提供该软件免费下载链接)

软件设计流程
绘制软件:VISIO (本站提供该软件免费下载链接)

开题报告
下图为开题报告整体框架模板,基本上所有项目的开题报告格式都如下所示,但由于部分院校要求不一致,可能有一小部分格式有所变动。

购买后可查看具体内容!
设计说明书
总字数:13000+
摘 要
当前随着我国经济和科技的发展,我国当前的交通发展也越来越块,当前越来越多的地铁被建设起来,但是经常会有人在等待地铁进站的时候,由于没有注意,错过坐车的情况,此次设计一款地铁到站提醒系统,对用户进行提醒;此次设计分为硬件设计和软件设计;硬件设计:采用STC89C52单片机作为主控芯片,采用语音播报模块TTS播报当前地铁到站的情况,采用光电传感器检测当前地铁是否到站,采用步进电机控制电梯门的开关,采用蜂鸣器当地铁到站时进行报警提醒;软件设计:采用Keil5作为此次设计程序编程软件,采用AD作为此次设计的原理图和PCB的绘制软件,采用stc-isp作为此次设计程序的烧录软件,采用Visio作为此次设计的流程图绘制软件;通过软硬件配合进行设计,实现检测到地铁到站时,进行语言播报提醒,检测地铁门快关闭时,语音奉命吧报警提醒。
关键词:地铁到站;语音播报;光电传感器;蜂鸣器
Abstract
With the current economy and the development of science and technology in our country, the current traffic development in our country is becoming more and more, more and more the current construction of the subway, but often someone waiting for the subway station, without notice, miss the bus, the design of a metro station reminder system, the user is warned; The design is divided into hardware design and software design; Hardware design: STC89C52 single-chip microcomputer is used as the main control chip, voice broadcast module TTS is used to broadcast the current subway arrival, photoelectric sensor is used to detect whether the current subway is arriving, stepper motor is used to control the switch of the elevator door, and buzzer is used to alarm when the subway arrives. Software design: Keil5 is used as the programming software of this design, AD is used as the schematic diagram and PCB drawing software of this design, STC-ISP is used as the burning software of this design program, and Visio is used as the flowchart drawing software of this design. Through the design of software and hardware cooperation, it realizes the language announcement when the subway is detected to arrive, and the voice is instructed to give an alarm when the subway door is about to close.
Key words:Key words: subway arrival; Voice broadcast; Photoelectric sensor; buzzer
目 录
摘 要
Abstract
第1章 绪论
1.1 选题背景及实际意义
1.2 国内外研究现状
1.3 本论文研究目标
第2章 系统设计方案
2.1 主要元器件选择
2.1.1 主控芯片方案选择
2.1.2 避障模块方案选择
2.2 整体设计方案
第3章 硬件设计
3.1 单片机最小系统
3.1.1 主控模块电路
3.1.2 晶振电路
3.1.3 复位电路
3.1.4 电源电路
3.1.5 下载电路
3.2 语音输出模块电路
3.3 光电传感器检测模块电路
3.4 步进电机模块电路
3.5 蜂鸣器模块电路
3.6红外对射模块电路
4 系统程序设计
4.1 编程软件介绍
4.2 系统主流程设计
4.3 PWM子流程
4.4 步进电机子流程
第5章 仿真测试
5.1 整体仿真测试图
5.3 检测到地铁到站仿真测试
5.4检测到地铁电梯门关闭仿真测试
第6章 实物测试
6.1 实物调试部分
6.2 整体焊接实物
6.3 检测到地铁到站实物测试
6.4检测到地铁电梯门关闭实物测试
结论
参 考 文 献
致谢
附录
附录1:原理图
附录2:PCB
附录3:主程序
购买后可查看具体内容!
答辩PPT
下图为答辩PPT整体框架模板,基本上所有项目的答辩PPT格式都如下所示,但由于部分院校要求不一致,可能有一小部分格式有所变动。

购买后可查看具体内容!