项目编号:mcuclub-cl-016
51单片机实物设计简介:
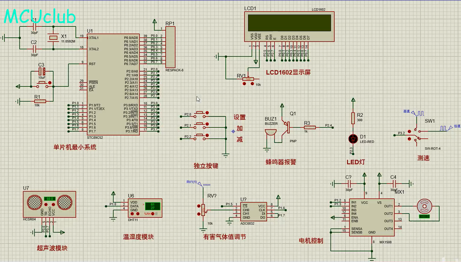
单片机:STC89C52
功能简介:
1、通过超声波测量前方障碍物,如果距离值在设置的最大值和最小值之间,则声光报警,如果小于设置最小值,则立即停车
2、通过测速模块测量速度,并计算里程数,当速度大于设定值时,进行声光报警
3、通过DHT11检测车内温湿度
4、通过MQ-135检测车内有害气体浓度,当浓度大于设定值时,进行声光报警
5、通过按键设置各阈值、调速
6、通过显示屏显示数据
扩展功能:通过蓝牙模块将测量数据发送到手机端,并可以控制电机转速
实物演示视频:
打开视频声音方法:鼠标放在视频中,点击右下角小喇叭图形即可;视频放大后不清晰,可将鼠标放在视频上,点击“进入哔哩哔哩,观看更高清”
仿真演示视频:
打开视频声音方法:鼠标放在视频中,点击右下角小喇叭图形即可;视频放大后不清晰,可将鼠标放在视频上,点击“进入哔哩哔哩,观看更高清”
电子版资料介绍视频:
打开视频声音方法:鼠标放在视频中,点击右下角小喇叭图形即可;视频放大后不清晰,可将鼠标放在视频上,点击“进入哔哩哔哩,观看更高清”
电子版实物资料预览

实物图
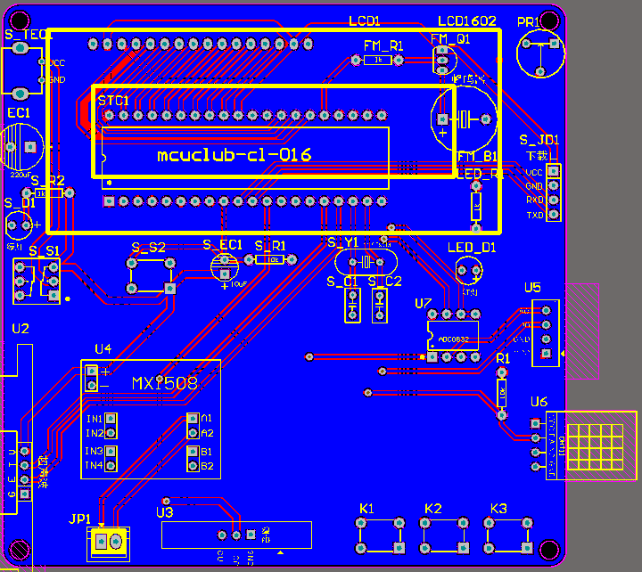
底板:底板在嘉立创进行打板,为绿色PCB板,两层板,厚度1.2,上下覆铜接地。元器件基本上为插针式,个别降压芯片会使用贴片式。
供电接口:TYPE-C

电子版仿真资料预览

仿真图
仿真软件版本:proteus8.17 (本站提供该软件免费下载链接)
电路连线方式:网络标号连线方式
注意:部分实物元器件仿真中没有,仿真中会用其他工作原理相似的元件代替,这样可能导致实物程序和仿真程序不一样

原理图
软件版本:AD2013 (本站提供该软件免费下载链接)
电路连线方式:网络标号连线方式
注意:原理图只是画出了模块的引脚图,而并不是模块的内部结构原理图

PCB图
软件版本:AD2013 (本站提供该软件免费下载链接)
PCB图是由原理图导出,封装很大一部分都是作者自己绘制,不提供封装库,只提供连接好的源文件,可以直接在嘉立创进行打板。两层板,上下覆铜接地。
注意:PCB图中间有一个项目编号,隐藏在单片机底座下,插入单片机后不会看到。如果想截没有项目编号的PCB图,可在PCB源文件中点击删除。另外,如果想在实物PCB板上加自己的信息(比如日期、学号、姓名等),可联系客服。

系统框图
绘制软件:VISIO (本站提供该软件免费下载链接)

软件设计流程
绘制软件:VISIO (本站提供该软件免费下载链接)

开题报告
下图为开题报告整体框架模板,基本上所有项目的开题报告格式都如下所示,但由于部分院校要求不一致,可能有一小部分格式有所变动。

购买后可查看具体内容!
设计说明书
总字数:18000+
摘 要
近年来,随着汽车电子技术的不断发展,汽车仪表盘上显示的信息不断增添,传统的汽车仪表系统需要改进。而以单片机控制的汽车智能仪表系统拥有多通道、多功能、高精度等优势。本设计就是利用单片机技术、传感器检测信号技术和显示器件,构成汽车电子智能仪表系统。本汽车智能仪表系统以STC89C52单片机为核心元件,通过对传感器检测的信号进行相应处理,可在仪表盘上实时显示和保存车速、水温、油位、总里程、子里程等车况参数功能,还可以实现语音播报告警信号的功能。本设计实现了汽车数显仪表的全盘电子化、数字化,以期望达到人机互动的效果,使汽车更加适合人的需要。
关键词:智能仪表;显示器;单片机;硬件;软件;电子化
Abstract
In recent years, with the continuous development of automobile electronic technology, car dashboard display information increases, the traditional automobile combination instrument need to be improved The auto intellectual and digital displaying instrument controlled by the single-chip microprocessor has many advantages of multi-channel, mutil-function and comprehensive .It introduces a method of constituted the car intellectual combined meter based on the singlechip microcomputer technology and sensor signal detection technology. STC89C52 singlechip computer is applied as it is core and the meter possesses the function of displaying and saving the car´s parameters such as the velocity of car, rotational speed of engine, temperature of water, the level of oil, total mileage and single mileage et on time through the sensor detects the signals corresponding processing, also can realize the function of speech broadcast alarm signal so that the car can adapt what the driver need better.
Key words: Intelligent meter;Display; Singlechip;Hardware;Software;Electronic
目 录
摘 要
Abstract
第1章 绪论
1.1 选题背景及实际意义
1.2 国内外研究现状
1.3 本论文研究目标
第2章 系统设计方案
2.1 主要元器件选择
2.1.1 主控芯片方案选择
2.1.2 显示模块方案选择
2.1.3 按键模块方案选择
2.2 整体设计方案
第3章 硬件设计
3.1 单片机最小系统
3.1.1 主控模块电路
3.1.2 晶振电路
3.1.3 复位电路
3.1.4 电源电路
3.1.5 下载电路
3.2 HC-SR04超声波避障模块电路
3.3 DHT11温湿度检测模块电路
3.4 MQ-135空气质量检测模块电路
3.5 测速模块(74HC14D)
3.6 直流电机驱动模块
3.7独立按键模块电路
3.8声光报警电路设计
3.9 LCD1602显示模块电路
3.10蓝牙(ECB02)
4 系统程序设计
4.1 编程软件介绍
4.2 系统主流程设计
4.3 独立按键
4.4 超声波检测模块子流程
4.5 温湿度检测模块子流程
4.6 直流电机-MX1508驱动模块子流程
4.7 蓝牙模块子流程
4.8 LCD1602液晶显示子流程
4.9 A/D模数转换子流程
第5章 仿真测试
5.1 整体仿真测试图
5.2 上机运行仿真测试
5.3 有害气体仿真测试
5.4 测速仿真测试
5.5 超声波测距仿真测试
第6章 实物测试
6.1 实物调试部分
6.2 整体实物测试图
6.3 上机运行实物测试
6.4 有害气体实物测试
6.5 测速实物测试
6.6 超声波测距实物测试
结论
参 考 文 献
致谢
附录
附录1:原理图
附录2:PCB
附录3:主程序
购买后可查看具体内容!
答辩PPT
下图为答辩PPT整体框架模板,基本上所有项目的答辩PPT格式都如下所示,但由于部分院校要求不一致,可能有一小部分格式有所变动。

购买后可查看具体内容!