项目编号:mcuclub-cl-017
51单片机实物设计简介:
单片机类型:STC89C52
具体功能:
1、通过光敏电阻检测当前环境是否过暗(触发型光敏电阻)
2、通过人体热释电感应模块检测是否有移动的物体
3、当环境过暗并且有移动物体时,自动打开路灯(USB插头灯模拟)
4、在灯下绑一个光敏电阻(触发型光敏电阻),检测路灯是否损坏,如果损坏,通过zigbee每分钟发送“路灯***已损坏,请速速查看”。
5、通过4位拨码开关可设置路灯编号
6、通过另一个zigbee插在电脑端,通过串口调试助手,可收到损坏路灯的数据,并下发数据(路灯编号),表明已经知道,这样数据才不会一直发送。
实物演示视频:
打开视频声音方法:鼠标放在视频中,点击右下角小喇叭图形即可;视频放大后不清晰,可将鼠标放在视频上,点击“进入哔哩哔哩,观看更高清”
仿真演示视频:
打开视频声音方法:鼠标放在视频中,点击右下角小喇叭图形即可;视频放大后不清晰,可将鼠标放在视频上,点击“进入哔哩哔哩,观看更高清”
电子版资料介绍视频:
打开视频声音方法:鼠标放在视频中,点击右下角小喇叭图形即可;视频放大后不清晰,可将鼠标放在视频上,点击“进入哔哩哔哩,观看更高清”
电子版实物资料预览

实物图
底板:底板在嘉立创进行打板,为绿色PCB板,两层板,厚度1.2,上下覆铜接地。元器件基本上为插针式,个别降压芯片会使用贴片式。
供电接口:TYPE-C

电子版仿真资料预览

仿真图
仿真软件版本:proteus8.17 (本站提供该软件免费下载链接)
电路连线方式:网络标号连线方式
注意:部分实物元器件仿真中没有,仿真中会用其他工作原理相似的元件代替,这样可能导致实物程序和仿真程序不一样

原理图
软件版本:AD2013 (本站提供该软件免费下载链接)
电路连线方式:网络标号连线方式
注意:原理图只是画出了模块的引脚图,而并不是模块的内部结构原理图

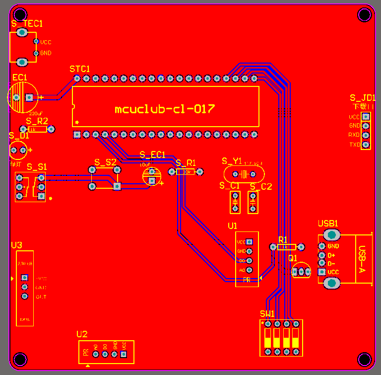
PCB图
软件版本:AD2013 (本站提供该软件免费下载链接)
PCB图是由原理图导出,封装很大一部分都是作者自己绘制,不提供封装库,只提供连接好的源文件,可以直接在嘉立创进行打板。两层板,上下覆铜接地。
注意:PCB图中间有一个项目编号,隐藏在单片机底座下,插入单片机后不会看到。如果想截没有项目编号的PCB图,可在PCB源文件中点击删除。另外,如果想在实物PCB板上加自己的信息(比如日期、学号、姓名等),可联系客服。

系统框图
绘制软件:VISIO (本站提供该软件免费下载链接)

软件设计流程
绘制软件:VISIO (本站提供该软件免费下载链接)

开题报告
下图为开题报告整体框架模板,基本上所有项目的开题报告格式都如下所示,但由于部分院校要求不一致,可能有一小部分格式有所变动。

购买后可查看具体内容!
设计说明书
总字数:12000+
摘 要
随着单片机、传感器技术的发展,当前城市的路灯已经不能满足当前人们的需求,当前城市的建设也已经由传统的城市向新型智能化的城市进行转变,而当前城市路灯的智能控制也在新型城市的的组成中占据较为重要的位置。当前城市路灯的控制大多采用手动控制或者采用定时控制进行的,这种控制智能化水平低,且浪费资源,进行路灯的维护也较为麻烦。此次设计一款智能路灯,采用STC89C52单片机作为主控芯片,通过检测路灯周围的光照强度及其路灯周围是否有人控制路灯的开关,当检测到路灯周围的光线强度较暗时,且检测到有人控制路灯打开,检测到没有声音时控制路灯关闭,此外用户可以设置开关路灯的时间,检测到路灯损坏时,自动将信息传输到上位机。该路灯通过自动控制开关,可以节省大量的能源,且维护较为方便,从人们夜晚出行进行考虑,为人们夜晚出行安全进行考虑。
关键词:STC89C52单片机;路灯;光照检测;人体检测;自动控制
Abstract
With the development of single-chip microcomputer and sensor technology, the current urban street lights can no longer meet the current needs of people. The current urban construction has also changed from a traditional city to a new intelligent city, and the current intelligent control of urban street lights also occupies an important position in the composition of the new city. At present, most urban street lights are controlled manually or by timing control, which is low in intelligence, wastes resources and is troublesome to maintain. This design is an intelligent street lamp. The STC89C52 single chip computer is used as the main control chip. By detecting the light intensity around the street lamp and whether someone controls the switch of the street lamp around the street lamp, when the light intensity around the street lamp is detected to be dim, and it is detected that someone controls the street lamp to turn on, and when no sound is detected, it controls the street lamp to turn off. In addition, the user can set the time for switching the street lamp, and when the street lamp is detected to be damaged, Automatically transmit the information to the upper computer. Through the automatic control switch, the street lamp can save a lot of energy, and the maintenance is relatively convenient. It is considered from the perspective of people’s night travel and safety.
Key words: STC89C52 single chip microcomputer; Street lamp; Light detection; Human body detection; Auto-Control
目 录
摘 要
第一章 绪论
1.1 研究背景及实际意义
1.2 研究现状
1.3 研究目标
第二章 系统方案设计
2.1 主要元器件选择
2.1.1 主控芯片方案选择
2.1.2 光照强度监测方案选择
2.2 整体方案设计
第三章 硬件电路
3.1 主控模块电路
3.1.1主控模块电路
3.1.2 晶振电路
3.1.3 复位电路
3.1.4 电源电路
3.1.5下载电路
3.2 光敏电阻电路模块
3.3 人体热释电检测模块电路
3.4 LED灯照明模块电路
3.5 Zigbee无线传输模块电路
4 系统程序设计
4.1 编程软件介绍
4.2 系统主流程设计
4.3处理状态函数流程设计
第五章 仿真测试
5.1 整体仿真测试图
5.2 上电运行仿真测试
5.3 监测是否有人仿真测试
5.4 路灯损坏数据发送仿真测试
第六章 实物测试
6.1 整体实物测试图
6.2 上电运行实物测试
6.3 监测是否有人实物测试
6.4 路灯损坏数据发送实物测试
总结
参考文献
致谢
附录
附录一:原理图
附录二:PCB
附录三:主程序
购买后可查看具体内容!
答辩PPT
下图为答辩PPT整体框架模板,基本上所有项目的答辩PPT格式都如下所示,但由于部分院校要求不一致,可能有一小部分格式有所变动。

购买后可查看具体内容!