项目编号:mcuclub-hj-013
51单片机实物设计简介:
单片机类型:STC89C52
具体功能:
1、通过DS18B20测量环境温度,超过上下限值进行加热制冷,并声光报警
2、通过土壤湿度检测模块测量土壤湿度,低于设置值进行水泵加水,并声光报警
3、通过SGP30测量CO2浓度,高于设置值进行风扇通风,并声光报警
4、通过光敏电阻测量光照强度,低于设置值进行补光,并声光报警
5、通过按键设置上下限值、手动控制加热制冷、水泵、风扇、补光、切换模式
6、通过显示屏显示数据
扩展功能:通过蓝牙模块将测量数据发送到手机端,并可以控制加热制冷、水泵、风扇、补光、切换模式
实物演示视频:
打开视频声音方法:鼠标放在视频中,点击右下角小喇叭图形即可;视频放大后不清晰,可将鼠标放在视频上,点击“进入哔哩哔哩,观看更高清”
仿真演示视频:
打开视频声音方法:鼠标放在视频中,点击右下角小喇叭图形即可;视频放大后不清晰,可将鼠标放在视频上,点击“进入哔哩哔哩,观看更高清”
电子版资料介绍视频:
打开视频声音方法:鼠标放在视频中,点击右下角小喇叭图形即可;视频放大后不清晰,可将鼠标放在视频上,点击“进入哔哩哔哩,观看更高清”
电子版实物资料预览

实物图
底板:底板在嘉立创进行打板,为绿色PCB板,两层板,厚度1.2,上下覆铜接地。元器件基本上为插针式,个别降压芯片会使用贴片式。
供电接口:TYPE-C

电子版仿真资料预览

仿真图
仿真软件版本:proteus8.17 (本站提供该软件免费下载链接)
电路连线方式:网络标号连线方式
注意:部分实物元器件仿真中没有,仿真中会用其他工作原理相似的元件代替,这样可能导致实物程序和仿真程序不一样

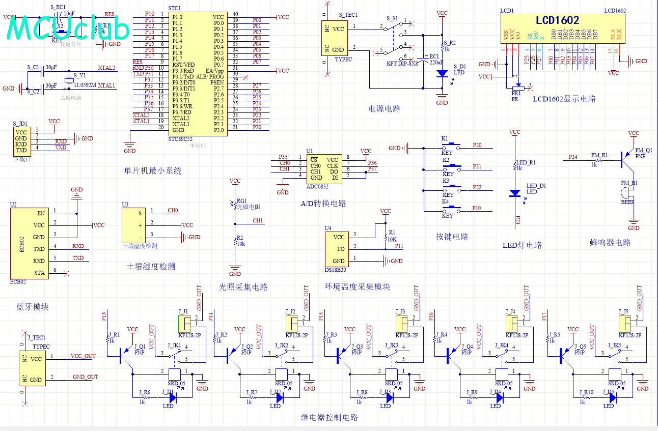
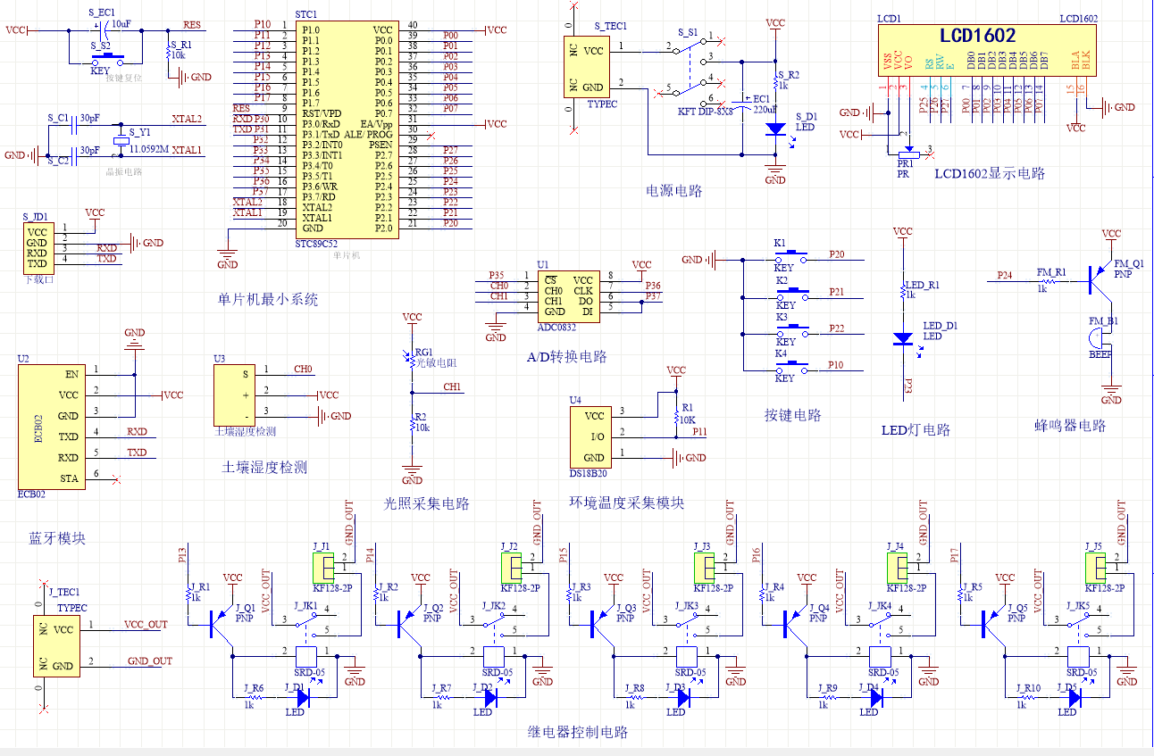
原理图
软件版本:AD2013 (本站提供该软件免费下载链接)
电路连线方式:网络标号连线方式
注意:原理图只是画出了模块的引脚图,而并不是模块的内部结构原理图

PCB图
软件版本:AD2013 (本站提供该软件免费下载链接)
PCB图是由原理图导出,封装很大一部分都是作者自己绘制,不提供封装库,只提供连接好的源文件,可以直接在嘉立创进行打板。两层板,上下覆铜接地。
注意:PCB图中间有一个项目编号,隐藏在单片机底座下,插入单片机后不会看到。如果想截没有项目编号的PCB图,可在PCB源文件中点击删除。另外,如果想在实物PCB板上加自己的信息(比如日期、学号、姓名等),可联系客服。

系统框图
绘制软件:VISIO (本站提供该软件免费下载链接)

软件设计流程
绘制软件:VISIO (本站提供该软件免费下载链接)

开题报告
下图为开题报告整体框架模板,基本上所有项目的开题报告格式都如下所示,但由于部分院校要求不一致,可能有一小部分格式有所变动。

购买后可查看具体内容!
设计说明书
总字数:15000+
摘 要
草莓作为人们喜爱的水果之一,当前很多果农对其进行种植,草莓一般种植在温室大棚之中,当前的果农主要通过自己的经验或者眼睛观看进行种植,采用这种方式进行管理,其工作效率较低,且不能及时对大棚环境环境进行控制,使得草莓的品质及其产量较低。为了使上述问题得到妥善解决,设计一款草莓生长环境监测和控制系统十分重要。本设计使用STC89C52单片机作为主控芯片,通过相关传感器对草莓温室大棚的相关参数进行监测和调控,监测的参数主要包括环境温度、光照强度、土壤湿度以及CO2浓度,然后根据相关参数值对大棚中的风机及其遮阳棚进行实时控制,该设计用户选择控制的方式较多,如自动控制、手动控制及其远程控制三种那个方式,从而实现对草莓环境的智能控制。通过物联网对草莓环境进行实时远程控制,从而实现草莓环境控制更加智能化和智能话。经过实物测试,此次设计的草莓大棚环境检测系统,系统运行较为稳定,该设计的控制方式较为简单,可以满足当前用户对草莓环境的智能控制,对用户进行大棚的智能话控制具有一定的促进作用。
关键词:草莓大棚;温度;土壤湿度;光照强度;CO2浓度;远程测控
ABSTRACT
Strawberry as one of people’s favorite fruits, currently many fruit farmers to grow, strawberry is generally planted in the greenhouse, the current fruit farmers mainly through their own experience or eyes to grow, adopt this way of management, its work efficiency is low, and can not timely control the greenhouse environment environment, so that the quality and yield of strawberry is low. In order to solve the above problems properly, it is very important to design a monitoring and control system for strawberry growth environment.This design uses STC89C52 single chip microcomputer as the main control chip to monitor and control the related parameters of strawberry greenhouse through related sensors, the monitoring parameters mainly include environmental temperature, light intensity, soil moisture and CO2 concentration, and then according to the relevant parameter values of the greenhouse fan and its awning for real-time control. In this design, users can choose more ways to control, such as automatic control, manual control and remote control, so as to achieve intelligent control of strawberry environment. Through the Internet of Things, the strawberry environment is controlled remotely in real time, so as to realize the strawberry environment control is more intelligent and intelligent. After the physical test, the design of the strawberry greenhouse environment detection system, the system runs relatively stable, the design of the control mode is simple, can meet the current user of the strawberry environment intelligent control, the user of the greenhouse intelligent voice control has a certain role in promoting.
Key words:Strawberry greenhouse; Temperature; Soil moisture; Light intensity; CO2 concentration; Remote measurement and control
目 录
第1章 绪论
1.1 项目背景和意义
1.2 国内外研究现状
1.2.1 国外研究现状
1.2.2 国内研究现状
1.3 项目的设计任务
第2章 总体方案设计
2.1 主要元器件选择
2.1.1 主控模块方案选择
2.1.2 显示模块方案选择
2.1.3 温度监测模块方案选择
2.1.4 光照强度方案选择
2.1.5 CO2检测模块方案选择
2.2 系统总体设计思路
第3章 硬件系统设计
3.1 主控模块电路
3.2 温度监测模块电路
3.3 光照监测模块电路
3.4 土壤湿度监测模块电路
3.5 CO2监测模块电路
3.6 继电器模块电路
3.7 蓝牙模块电路
3.8 按键模块电路
3.9 显示模块电路
第4章 软件设计
4.1 编程软件介绍
4.2 系统主流程设计
4.3 温度检测模块子流程
4.4 独立按键
4.5 蓝牙模块子流程
4.6 LCD1602液晶显示子流程
4.7 A/D模数转换子流程
第5章 系统调试
5.1 总体系统调试
5.2 温度测控系统调试
5.3 土壤湿度系统调试
5.4 光照强度测控系统调试
5.5 CO2测控系统调试
5.6 蓝牙测控系统调试
结论
致谢
参考文献
附录
附录一:原理图
附录二:PCB
附录三:主程序
购买后可查看具体内容!
答辩PPT
下图为答辩PPT整体框架模板,基本上所有项目的答辩PPT格式都如下所示,但由于部分院校要求不一致,可能有一小部分格式有所变动。

购买后可查看具体内容!