项目编号:mcuclub-hj-018
51单片机实物设计简介:
单片机类型:STC89C52
具体功能:
下位机:
1、通过DHT11监测井下温湿度值
2、通过MQ-5监测井下可燃气体值
3、通过MQ-7监测井下CO值
4、通过MQ135监测井下有害混合气体值
5、通过zigbee将数据传输到上位机上位机:
1、通过zigbee接收下位机数据,并通过显示屏显示数据
2、通过按键设置各测量阈值,当测量值不在设置的阈值内,进行声光报警
实物演示视频:
打开视频声音方法:鼠标放在视频中,点击右下角小喇叭图形即可;视频放大后不清晰,可将鼠标放在视频上,点击“进入哔哩哔哩,观看更高清”
仿真演示视频:
打开视频声音方法:鼠标放在视频中,点击右下角小喇叭图形即可;视频放大后不清晰,可将鼠标放在视频上,点击“进入哔哩哔哩,观看更高清”
电子版资料介绍视频:
打开视频声音方法:鼠标放在视频中,点击右下角小喇叭图形即可;视频放大后不清晰,可将鼠标放在视频上,点击“进入哔哩哔哩,观看更高清”
电子版实物资料预览

实物图
底板:底板在嘉立创进行打板,为绿色PCB板,两层板,厚度1.2,上下覆铜接地。元器件基本上为插针式,个别降压芯片会使用贴片式。
供电接口:TYPE-C

电子版仿真资料预览

仿真图
仿真软件版本:proteus8.17 (本站提供该软件免费下载链接)
电路连线方式:网络标号连线方式
注意:部分实物元器件仿真中没有,仿真中会用其他工作原理相似的元件代替,这样可能导致实物程序和仿真程序不一样

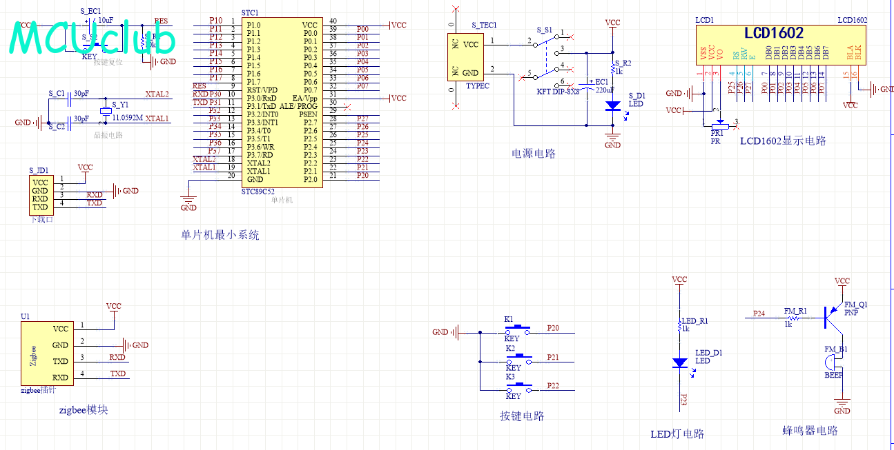
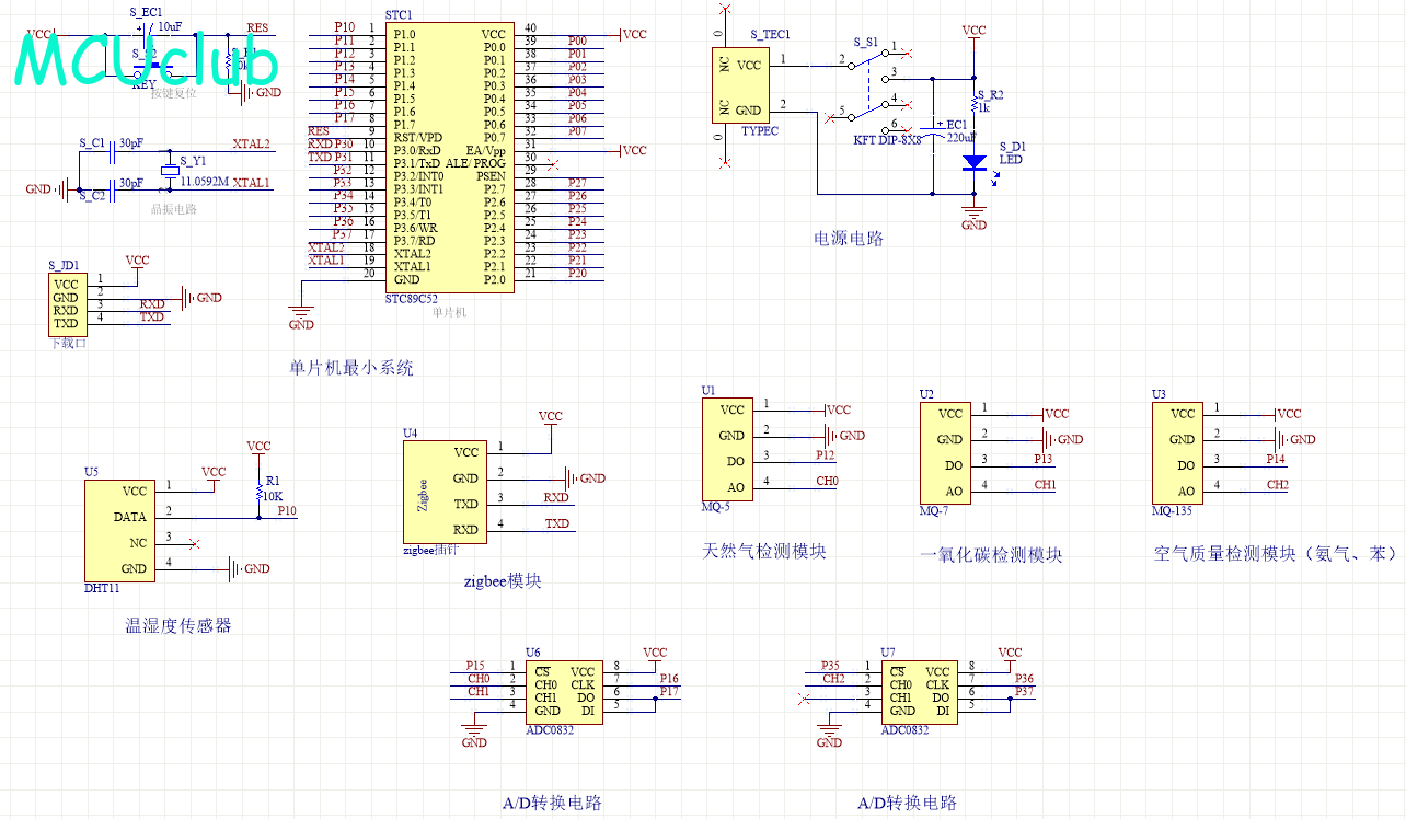
原理图
软件版本:AD2013 (本站提供该软件免费下载链接)
电路连线方式:网络标号连线方式
注意:原理图只是画出了模块的引脚图,而并不是模块的内部结构原理图


PCB图
软件版本:AD2013 (本站提供该软件免费下载链接)
PCB图是由原理图导出,封装很大一部分都是作者自己绘制,不提供封装库,只提供连接好的源文件,可以直接在嘉立创进行打板。两层板,上下覆铜接地。
注意:PCB图中间有一个项目编号,隐藏在单片机底座下,插入单片机后不会看到。如果想截没有项目编号的PCB图,可在PCB源文件中点击删除。另外,如果想在实物PCB板上加自己的信息(比如日期、学号、姓名等),可联系客服。


系统框图
绘制软件:VISIO (本站提供该软件免费下载链接)

软件设计流程
绘制软件:VISIO (本站提供该软件免费下载链接)

开题报告
下图为开题报告整体框架模板,基本上所有项目的开题报告格式都如下所示,但由于部分院校要求不一致,可能有一小部分格式有所变动。

购买后可查看具体内容!
设计说明书
总字数:15000+
摘 要
随着国家对煤矿安全生产日益重视,研究新型技术保证煤矿安全生产成为关注热点。环境与人类生产生活息息相关,对环境状态的有效监测是安全生产、健康生活的重要保证。矿山安全工作的重点是及时发现安全隐患,预防事故的发生。矿井内环境的监测是矿山安全生产的重要组成部分。新鲜空气依靠通风系统不断供给到井内,同时把污浊空气排出至地面,以保证良好的作业环境。将无线传感器网络的相关技术应用到矿井环境监测中已成为当下研究的一个热点。无线传感器网络具有能量有限且传感器无法再充电的特性,因此根据井下巷道特点设计能量高效的路由协议对延长监测系统的寿命至关重要;因此必须对井下温度、湿度、一氧化碳等环境参数进行有效的监测,当井下环境出现异常时,应能及时的发现,设计一种以STC89C52低功耗单片机为核心的环境监测系统,能够对空气中温度、湿度、一氧化碳、有害混合气体可燃气体等常见环境参数进行测量,通过液晶显示模块进行数据的实时显示,并且当监测数据异常时。完成了系统的原理样机研制,达到了预期功能。
关键词:温湿度;有害气体;CO;可燃气体、无线传感器;矿井环境监测
Abstract
As the country pays more and more attention to coal mine safety production, research on new technology to ensure coal mine safety production has become a focus of attention. Environment is closely related to human production and life. Effective monitoring of environmental condition is an important guarantee for safe production and healthy life. The key point of mine safety work is to discover hidden dangers in time and prevent accidents. Monitoring of mine environment is an important part of mine safety production. Fresh air is constantly supplied to the well by the ventilation system, while dirty air is discharged to the surface to ensure a good working environment. The application of wireless sensor network technology to mine environmental monitoring has become a hot research topic. The wireless sensor network has the characteristics of limited energy and the sensor can not be recharged, so it is very important to design an energy-efficient routing protocol according to the characteristics of underground roadway to extend the life of the monitoring system. Therefore, it is necessary to effectively monitor downhole temperature, humidity, carbon monoxide and other environmental parameters. When abnormalities occur in the downhole environment, they should be detected in time. An environmental monitoring system with STM32 low-power single-chip microcomputer as the core is designed, which can measure common environmental parameters such as temperature, humidity, carbon monoxide, harmful mixed gas and combustible gas in the air. Through the LCD module for real-time data display, and when monitoring data anomalies. The prototype of the system has been developed and the expected function has been achieved.
Keywords:Temperature and humidity; Harmful gas; CO; Combustible gas, wireless sensor; Mine environmental supervision
目 录
摘要
Abstract
第1章 绪论
1.1 选题背景及实际意义
1.2 研究现状
第2章 系统设计方案
2.1 主要元器件选择
2.1.1 主控芯片选择
2.1.2 检测温湿度方案选择
2.1.3 MQ-5气体模块方案选择
2.1.4 MQ-135气体检测模块方案选型
2.1.5 CO监测方案选择
2.1.6 无线传输模块方案选择
2.1.7 显示方案选择
2.2 整体设计方案
第3章 硬件设计
3.1 主控电路模块
3.2 MQ-5气体检测模块电路
3.3 温湿度体监测电路模块
3.4 LCD1602显示电路模块
3.5 MQ-135混合气体监测模块电路
3.6 CO气体监测模块电路
3.7 独立按键电路模块
3.8 Zigbee电路模块
第4章 系统程序设计
4.1 编程软件介绍
4.2 上位机系统主流程设计
4.3 下位机系统主流程设计
4.4 独立按键
4.5 LCD1602液晶显示子流程
4.6 温湿度检测模块子流程
4.7 A/D模数转换子流程
第5章 仿真测试
5.1 仿真总体设计
5.2 可燃气体检测仿真测试
5.3 温湿度监测仿真测试
5.4 有害气体监测仿真测试
5.5 CO气体监测仿真测试
第6章 实物测试
6.1 实物总体设计
6.2 可燃气体检测实物测试
6.3 湿度监测实物测试
6.4 温度监测实物测试
6.5 有害气体监测实物测试
6.6 CO气体监测实物测试
第7章 结论
参 考 文 献
致谢
附录
附录A: 原理图
附录B:PCB
附录C:主程序
购买后可查看具体内容!
答辩PPT
下图为答辩PPT整体框架模板,基本上所有项目的答辩PPT格式都如下所示,但由于部分院校要求不一致,可能有一小部分格式有所变动。

购买后可查看具体内容!