项目编号:mcuclub-hj-019
51单片机实物设计简介:
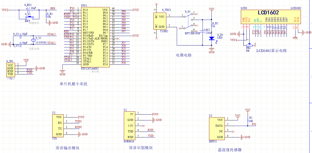
单片机类型:STC12C5A60S2
具体功能:
1、通过DHT11检测温湿度
2、通过语音识别模块识别温度或湿度播报指令
3、通过语音播报模块播报当前温度或湿度
4、通过显示屏显示数据
实物演示视频:
打开视频声音方法:鼠标放在视频中,点击右下角小喇叭图形即可;视频放大后不清晰,可将鼠标放在视频上,点击“进入哔哩哔哩,观看更高清”
仿真演示视频:
打开视频声音方法:鼠标放在视频中,点击右下角小喇叭图形即可;视频放大后不清晰,可将鼠标放在视频上,点击“进入哔哩哔哩,观看更高清”
电子版资料介绍视频:
打开视频声音方法:鼠标放在视频中,点击右下角小喇叭图形即可;视频放大后不清晰,可将鼠标放在视频上,点击“进入哔哩哔哩,观看更高清”
电子版实物资料预览

实物图
底板:底板在嘉立创进行打板,为绿色PCB板,两层板,厚度1.2,上下覆铜接地。元器件基本上为插针式,个别降压芯片会使用贴片式。
供电接口:TYPE-C

电子版仿真资料预览

仿真图
仿真软件版本:proteus8.17 (本站提供该软件免费下载链接)
电路连线方式:网络标号连线方式
注意:部分实物元器件仿真中没有,仿真中会用其他工作原理相似的元件代替,这样可能导致实物程序和仿真程序不一样

原理图
软件版本:AD2013 (本站提供该软件免费下载链接)
电路连线方式:网络标号连线方式
注意:原理图只是画出了模块的引脚图,而并不是模块的内部结构原理图

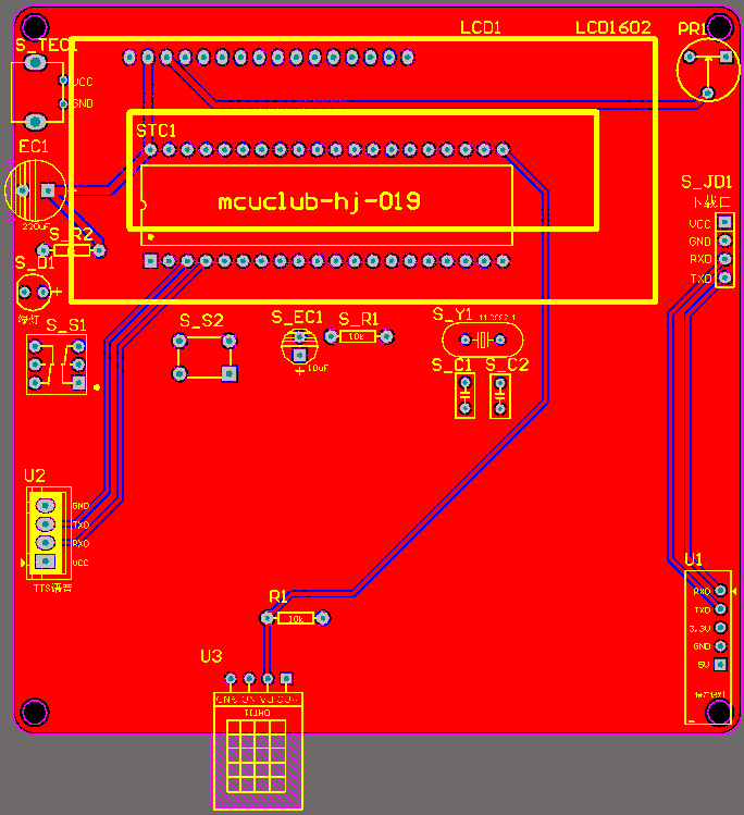
PCB图
软件版本:AD2013 (本站提供该软件免费下载链接)
PCB图是由原理图导出,封装很大一部分都是作者自己绘制,不提供封装库,只提供连接好的源文件,可以直接在嘉立创进行打板。两层板,上下覆铜接地。
注意:PCB图中间有一个项目编号,隐藏在单片机底座下,插入单片机后不会看到。如果想截没有项目编号的PCB图,可在PCB源文件中点击删除。另外,如果想在实物PCB板上加自己的信息(比如日期、学号、姓名等),可联系客服。

系统框图
绘制软件:VISIO (本站提供该软件免费下载链接)

软件设计流程
绘制软件:VISIO (本站提供该软件免费下载链接)

开题报告
下图为开题报告整体框架模板,基本上所有项目的开题报告格式都如下所示,但由于部分院校要求不一致,可能有一小部分格式有所变动。

购买后可查看具体内容!
设计说明书
总字数:8000+
摘 要
单片机由于其自身的特点,在生活中被运用的越来越广泛,不仅可以用在控制系统中,也可以用在数据采集系统中。温度和湿度是生活照中的基本的测量参数,如果能被准确的测量,将会对生产和研究有着重要的意义。本文设计选择STC89C52单片机作为核心控制岱片,LCD1602液晶屏为显示窗口,通过键盘完成系统的参数设定和控制,而且本系统还具有语音报警功能。本设计的硬件设计中,通过对系统的功能介绍选取了满足本设计要求的元器件,介绍了这些元器件的特点和模块电路的没计。软件设计部分通过流程图和时序图来表现了系统的软件设计方法,该部分主要分为两个过程:温湿度监测过程和温湿度控制过程,通过语音识别模块识别温度或湿度播报指令、播报当前温度或湿度。温湿度监测过程是通过传感器对温湿度进行预测,然后经过单片机,把结果发送到液晶屏上显示;本系统遵循了可靠性和性价比的设计原则,因此,在实际应中也可以取得良好的效果。通过以上功能实验,实现语音温湿度控制系统,可是给使用者实时提供当前环境的温湿度,且具有一定的使用价值。
关键词:DHT11; 语音识别; 语音播报;LCD1602;语音温湿度控制
Because of its own characteristics, the single chip microcomputer is used more and more widely in life, not only can be used in the control system, but also can be used in the data acquisition system. Temperature and humidity are the basic measurement parameters in daily photos. If they can be accurately measured, it will be of great significance to production and research. In this paper, STC89C52single chip microcomputer is selected as the core control chip, LCD1602 screen as the display window, through the keyboard to complete the parameter setting and control of the system, and the system also has voice alarm function. The hardware design of this design, through the function of the system selected to meet the requirements of the design components, introduced the characteristics of these components and module circuit. The software design part shows the software design method of the system through flow charts and time series diagrams. This part is mainly divided into two processes: temperature and humidity monitoring process and temperature and humidity control process. The voice recognition module recognizes the temperature or humidity broadcast instructions and broadcasts the current temperature or humidity. Temperature and humidity monitoring process is through the sensor to predict temperature and humidity, and then through the MCU, the results are sent to the LCD display; This system follows the design principle of reliability and cost performance, so it can also achieve good results in practice. Through the above functional experiments, the voice temperature and humidity control system is realized, but it provides the temperature and humidity of the current environment to the user in real time, and has certain use value.
Keywords: DHT11; Speech recognition; Voice broadcast; LCD1602; Voice temperature and humidity control
目 录
摘 要
第1章 绪论
1.1 选题背景及实际意义
1.2 国内外发展历程
第2章 系统设计方案
2.1 主要元器件选择
2.1.1 主控芯片选择
2.1.2 检测温湿度方案选择
2.1.3 显示方案选择
2.2 整体设计方案
第3章 硬件设计
3.1 主控电路模块
3.2 L CD1602显示电路模块
3.3 语音识别模块电路
3.4 语音播报模块电路
3.5 温湿度模块电路
第4章 系统程序设计
4.1 编程软件介绍
4.2 系统主流程设计
4.3 温湿度检测模块子流程
4.4 LCD1602液晶显示子流程
第5章 仿真测试
5.1 仿真总体设计
5.2 温湿度识别仿真测试
5.3 温湿度播报仿真测试
第6章 实物测试
6.1 实物总体设计
6.2 温湿度语音识别实物测试
6.3 温湿度语音播报仿真测试
参 考 文 献
致谢
附录
附录A: 原理图
附录B:PCB
附录C:主程序
购买后可查看具体内容!
答辩PPT
下图为答辩PPT整体框架模板,基本上所有项目的答辩PPT格式都如下所示,但由于部分院校要求不一致,可能有一小部分格式有所变动。

购买后可查看具体内容!