项目编号:mcuclub-jj-008
51单片机实物设计简介:
单片机类型:STC89C52
具体功能:
1、通过DS18B20获取温度值,当温度小于设置的最小值,自动关窗
2、通过风速传感器获取风速值,当风速大于设置的最大值,自动关窗
3、通过雨量传感器获取雨量值,当雨量大于设置的最大值,自动关窗
4、通过光敏电阻获取光照值,当光照值小于设置的最小值,自动关窗
5、通过人体热释电感应模块检测窗外是否有人,有人,则自动关窗
6、通过四相步进电机模拟开关窗
7、通过按键设置各阈值、手动开关窗、切换模式
8、通过显示屏显示测量值、模式、窗户状态
扩展功能:通过蓝牙模块将测量数据发送到手机端,并可以控制窗户开关、切换模式
实物演示视频:
打开视频声音方法:鼠标放在视频中,点击右下角小喇叭图形即可;视频放大后不清晰,可将鼠标放在视频上,点击“进入哔哩哔哩,观看更高清”
仿真演示视频:
打开视频声音方法:鼠标放在视频中,点击右下角小喇叭图形即可;视频放大后不清晰,可将鼠标放在视频上,点击“进入哔哩哔哩,观看更高清”
电子版资料介绍视频:
打开视频声音方法:鼠标放在视频中,点击右下角小喇叭图形即可;视频放大后不清晰,可将鼠标放在视频上,点击“进入哔哩哔哩,观看更高清”
电子版实物资料预览

实物图
底板:底板在嘉立创进行打板,为绿色PCB板,两层板,厚度1.2,上下覆铜接地。元器件基本上为插针式,个别降压芯片会使用贴片式。
供电接口:TYPE-C

电子版仿真资料预览

仿真图
仿真软件版本:proteus8.17 (本站提供该软件免费下载链接)
电路连线方式:网络标号连线方式
注意:部分实物元器件仿真中没有,仿真中会用其他工作原理相似的元件代替,这样可能导致实物程序和仿真程序不一样

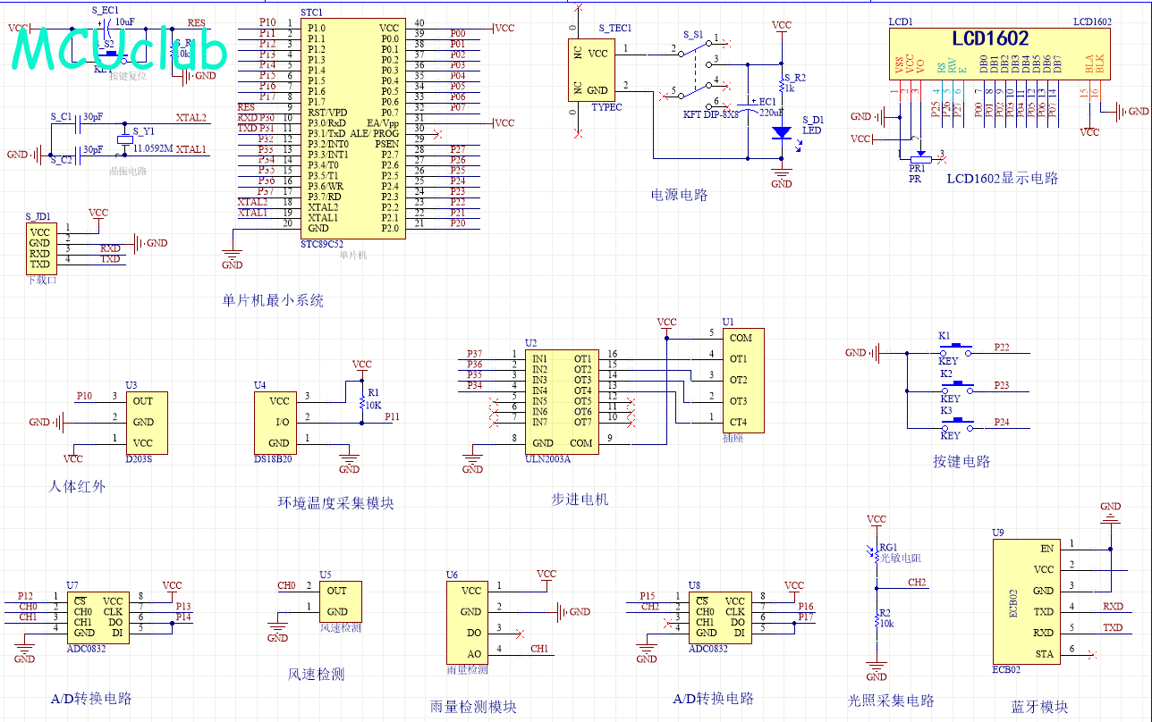
原理图
软件版本:AD2013 (本站提供该软件免费下载链接)
电路连线方式:网络标号连线方式
注意:原理图只是画出了模块的引脚图,而并不是模块的内部结构原理图

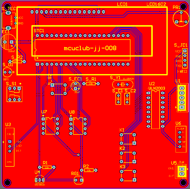
PCB图
软件版本:AD2013 (本站提供该软件免费下载链接)
PCB图是由原理图导出,封装很大一部分都是作者自己绘制,不提供封装库,只提供连接好的源文件,可以直接在嘉立创进行打板。两层板,上下覆铜接地。
注意:PCB图中间有一个项目编号,隐藏在单片机底座下,插入单片机后不会看到。如果想截没有项目编号的PCB图,可在PCB源文件中点击删除。另外,如果想在实物PCB板上加自己的信息(比如日期、学号、姓名等),可联系客服。

系统框图
绘制软件:VISIO (本站提供该软件免费下载链接)

软件设计流程
绘制软件:VISIO (本站提供该软件免费下载链接)

开题报告
下图为开题报告整体框架模板,基本上所有项目的开题报告格式都如下所示,但由于部分院校要求不一致,可能有一小部分格式有所变动。
 
 
 
购买后可查看具体内容!
设计说明书
总字数:14000+
摘 要
当前,随着物联网的发展,越来越多的智能化的产品被使用在人们的生活之中,窗口作为家居中较为重要的组成部分,当前也在不断的进入智能化。当前通过对当前技术的使用和研究学者不断的研究,也设计了大量的窗户,但是当前的窗户功能较为单一,且价格较为昂贵,当前并没有进入商业化。此次设计通过对当前单片机技术及其测控技术的分析和使用,设计一款基于单片机的智能窗户。此次设计采用STC89C52单片机作为此次设计的主控芯片,该设计和传统的窗户向比较,此次设计采用了多种方式对窗户的控制,此次设计的控制主要通过多种传感器对其进行检测,然后对其自动进行控制,用户也可以通过按键对其进行控制。在自动模式下,通过多种传感器对室内环境的实时监测,然后自动根据当前的环境控制窗户的开关,传感器同时将需要监测的数据传输到液晶显示屏进行显示。经过测试,此次设计可以实现自动和手动控制窗户,可以满足当前用户对多功能、智能化的窗户的需求。
关键词 :智能窗户;自动控制;按键控制;传感器;
Abstract
At present, with the development of the Internet of Things, more and more intelligent products are used in people’s lives. As an important part of home furnishing, Windows are also increasingly intelligent. At present, a large number of Windows have been designed through the use of current technologies and continuous research by researchers. However, the current Windows have relatively single functions and are relatively expensive, so they have not been commercialized at present. This design through the analysis and use of the current single-chip technology and its measurement and control technology, design a single-chip based intelligent window.This design USES the STC89C52 single-chip microcomputer as the main control chip for this design, the design and the traditional window to compare, this design USES a variety of ways for the control of the window, this design mainly through the control of a variety of sensors to detect, and its automatic control, the user can also through the buttons on the control. In automatic mode, through a variety of sensors to real-time monitoring of the indoor environment, and then automatically control the window according to the current environment, the sensor at the same time will need to monitor the data transmission to the LCD display. After testing, the design can achieve automatic and manual control of the window, can meet the current users of multi-functional, intelligent Windows demand.
Key words: Smart windows; Auto-Control; Key control; Sensors;
目录
摘要
Abstract
目录
1 绪论
1.1 选题背景及实际意义
1.2 国内外发展历程
1.2.1 研究目标
1.2.2 框架
2 系统设计方案
2.1 整体设计方案
2.2 模块方案选择
2.2.1主控芯片方案选择
2.1.2 显示模块方案选择
2.1.3 按键模块方案选择
3 硬件设计
3.1 主控电路模块
3.2 雨量检测电路模块
3.3 人体热释电红外感应电路模块
3.4 温度检测电路模块
3.5 光照采集电路模块
3.6 LCD1602显示电路模块
3.7 步进电机电路模块
3.8 按键电路模块
3.9 风速检测模块
3.10蓝牙(ECB02)
4 系统程序设计
4.1 编程软件介绍
4.2 系统主流程设计
4.3 独立按键
4.4 步进电机子流程
4.5 温度检测模块子流程
4.6 A/D模数转换子流程
4.7 LCD1602液晶显示子流程
4.8 蓝牙模块子流程
5 仿真测试
5.1 仿真总体设计
5.2 上电仿真测试
5.3 温度检测仿真测试图
5.4 人体热释电红外感应仿真测试
5.5 光照强度检测仿真测试
5.6 雨量检测仿真测试
5.7 风速检测仿真测试图
6 实物测试
6.1 实物总体设计
6.2 上电实物测试
6.3 温度检测实物测试图
6.4 人体热释电红外感应实物测试
6.5 光照强度检测实物测试
6.6 雨量检测实物测试
6.7 风速检测实物测试图
结论
参考文献
致谢
附录
附录一:原理图
附录二:PCB
附录三:代码
购买后可查看具体内容!
答辩PPT
下图为答辩PPT整体框架模板,基本上所有项目的答辩PPT格式都如下所示,但由于部分院校要求不一致,可能有一小部分格式有所变动。
 
 
 
 
 
 
 
 
 
购买后可查看具体内容!