项目编号:mcuclub-jj-009
STM32单片机实物设计简介:
单片机类型:STM32F103C8T6
具体功能:
1、通过DHT11检测温湿度,当温度小于设置最小值或湿度大于设置最大值,自动关窗帘,否则开窗帘
2、通过光敏电阻获取光照值,当光照值小于设置的最小值或大于设置的最大值,自动关窗帘,否则开窗帘
3、通过内部RTC时钟获取时间,并可设定开关窗帘时间
4、通过四相步进电机模拟开关窗帘
5、通过按键设置各阈值、手动开关窗帘、切换模式
6、通过LCD1602显示测量值、模式、窗帘状态
扩展功能:通过蓝牙模块将测量数据发送到手机端,并可以控制窗帘开关、切换模式
实物演示视频:
打开视频声音方法:鼠标放在视频中,点击右下角小喇叭图形即可;视频放大后不清晰,可将鼠标放在视频上,点击“进入哔哩哔哩,观看更高清”
电子版资料介绍视频:
打开视频声音方法:鼠标放在视频中,点击右下角小喇叭图形即可;视频放大后不清晰,可将鼠标放在视频上,点击“进入哔哩哔哩,观看更高清”
电子版实物资料预览

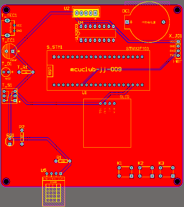
实物图
底板:底板在嘉立创进行打板,为绿色PCB板,两层板,厚度1.2,上下覆铜接地。元器件基本上为插针式,个别降压芯片会使用贴片式。
供电接口:TYPE-C

原理图
软件版本:AD2013 (本站提供该软件免费下载链接)
电路连线方式:网络标号连线方式
注意:原理图只是画出了模块的引脚图,而并不是模块的内部结构原理图

PCB图
软件版本:AD2013 (本站提供该软件免费下载链接)
PCB图是由原理图导出,封装很大一部分都是作者自己绘制,不提供封装库,只提供连接好的源文件,可以直接在嘉立创进行打板。两层板,上下覆铜接地。
注意:PCB图中间有一个项目编号,隐藏在单片机底座下,插入单片机后不会看到。如果想截没有项目编号的PCB图,可在PCB源文件中点击删除。另外,如果想在实物PCB板上加自己的信息(比如日期、学号、姓名等),可联系客服。

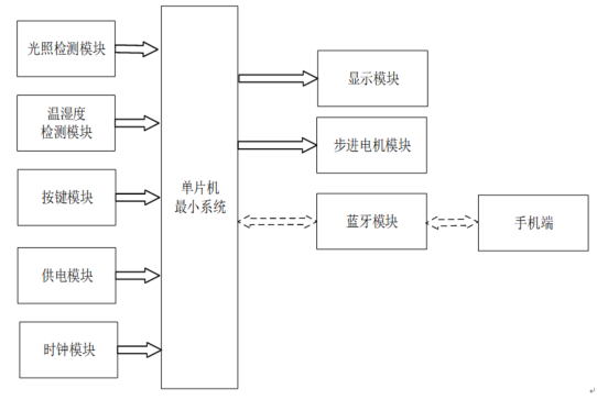
系统框图
绘制软件:VISIO (本站提供该软件免费下载链接)

软件设计流程
绘制软件:VISIO (本站提供该软件免费下载链接)

开题报告
下图为开题报告整体框架模板,基本上所有项目的开题报告格式都如下所示,但由于部分院校要求不一致,可能有一小部分格式有所变动。

购买后可查看具体内容!
设计说明书
总字数:15000+
摘 要
随着科技的发展,窗帘作为日用产品之一,在不断地进行着迭代更新,越来越趋于智能化和人性化,当前人们使用窗帘大部分还是手动控制的传统窗帘,这些窗帘不能满足当前用户的需求。本文设计了一款控制智能窗帘,主要分为硬件部分和软件两个部分进行设计:硬件部分、软件部分。硬件部分:主要采用STM32单片机作为主控芯片,采用光照检测模块检测当前窗帘周围的光照强度,采用时钟模块获取当前的时间,采用步进电机控制当前窗帘进行旋转,从而实现窗帘的开关,将检测的数据通过OLED作为此次设计的液晶显示模块;软件部分,采用Keil5作为此次设计程序编程软件,采用AD作为此次设计的原理图和PCB的绘制软件,采用stc-isp作为此次设计程序的烧录软件,采用Visio作为此次设计的流程图绘制软件;通过软件和硬件的配合,使得此次设计的系统可以实现当检测当前的光照强度过高时进行窗帘的关闭,用户也可以通过定时进行窗帘开关的控制,并可以根据自己的需求设置光照强度值,并将检测的光照强度信息、时间、及其用户设置的光照强度数据传输到液晶显示屏进行显示,供用户进行查看,此次设计可更好的诠释科技的发展,体现出生活用品的智能化、人性化。
关键词:STM32单片机;光照采集;窗帘
Abstract
With the development of science and technology, curtain, as one of daily products, is constantly updating iteratively and becoming more and more intelligent and humanized. At present, most of the curtains used by people are manual controlled traditional curtains, which cannot meet the needs of current users. In this paper, a control intelligent curtain is designed, which is mainly divided into two parts: hardware part and software part. Hardware part: mainly adopts STM32 single-chip microcomputer as main control chip, adopts the light detection module around the current curtain light intensity, the clock module for the current time, using step motor to control the current curtain to rotate, so as to realize the switch of the curtain, will detect data through OLED as the design of liquid crystal display module; In the software part, Keil5 is used as the programming software of the design, AD is used as the drawing software of the schematic diagram and PCB of the design, STC-ISP is used as the burning software of the design program, and Visio is used as the drawing software of the flow chart of the design. Through the coordination of software and hardware, the designed system can close the curtain when the current light intensity is detected to be too high. Users can also control the curtain switch regularly and set the light intensity value according to their own needs. And the detection of light intensity information, time, and the user set light intensity data transmitted to the LCD display screen for users to view, the design can better interpret the development of science and technology, reflecting the intelligent, human necessities.
Keywords:STM32 microcontroller; Illumination acquisition; The curtain
目 录
摘 要
Abstract
第一章 绪论
1.1 选题背景及实际意义
1.2 国内外发展历程
1.3 本论文研究目标与框架
第2章 系统设计方案
2.1 主要元器件选择
2.1.1 主控芯片选择
2.1.2 光敏电路检测模块方案选择
2.1.3 显示方案选择
2.2 整体设计方案
第3章 硬件设计
3.1 主控模块电路
3.2 光敏电阻检测模块电路
3.3 步进电机模块电路
3.4DHT11温湿度检测模块电路
3.5独立按键模块电路
3.6OLED显示模块电路
3.7蓝牙(ECB02)
第4章 系统程序设计
4.1 编程软件介绍
4.2 系统主流程设计
4.3 独立按键
4.4 温湿度检测模块子流程
4.5 步进电机子流程
4.6 蓝牙模块子流程
第5章 实物制作与调试过程
5.1 整体实物测试图
5.2 上电实物测试
5.3 定时开关窗帘实物测试
5.4 光照强度检测窗帘实物测试
5.5 手动控制实物测试
第7章 结论
参 考 文 献
致谢
附录
附录A: 原理图
附录B:PCB
附录C:主程序
购买后可查看具体内容!
答辩PPT
下图为答辩PPT整体框架模板,基本上所有项目的答辩PPT格式都如下所示,但由于部分院校要求不一致,可能有一小部分格式有所变动。

购买后可查看具体内容!