项目编号:mcuclub-jj-010
STM32单片机实物设计简介:
单片机类型:STM32F103C8T6
具体功能:
1、通过一个按键模拟加热电源的开关
2、通过防水式DS18B20检测水温,当电源打开时,温度小于设置最小值,进行自动加热,直到加热到最大值时停止;
3、通过三个LED灯显示当前状态,黄灯亮表示加热电源打开,红灯亮表示加热,绿灯亮表示保温
4、通过液位检测模块检测是否有水,如果没有水,则自动停止加热,防止干烧
5、通过按键设置温度上下限、手动控制加热
6、通过显示屏显示测量值
扩展功能:通过蓝牙模块将测量数据发送到手机端,并可以控制是否加热以及控制加热电源的开关
实物演示视频:
打开视频声音方法:鼠标放在视频中,点击右下角小喇叭图形即可;视频放大后不清晰,可将鼠标放在视频上,点击“进入哔哩哔哩,观看更高清”
电子版资料介绍视频:
打开视频声音方法:鼠标放在视频中,点击右下角小喇叭图形即可;视频放大后不清晰,可将鼠标放在视频上,点击“进入哔哩哔哩,观看更高清”
电子版实物资料预览

实物图
底板:底板在嘉立创进行打板,为绿色PCB板,两层板,厚度1.2,上下覆铜接地。元器件基本上为插针式,个别降压芯片会使用贴片式。
供电接口:TYPE-C

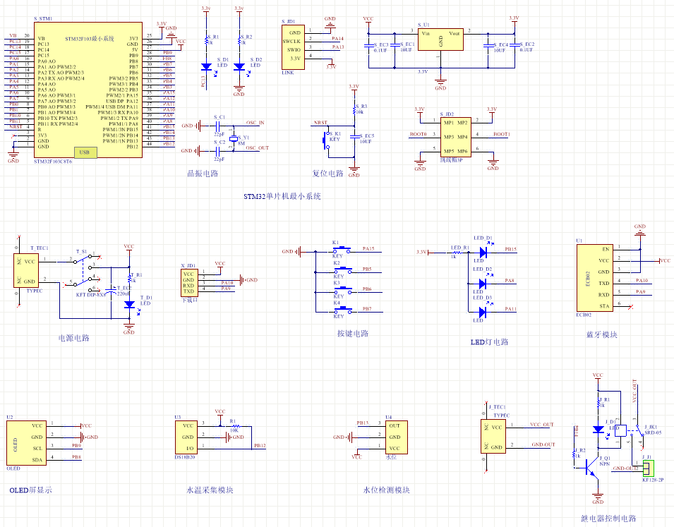
原理图
软件版本:AD2013 (本站提供该软件免费下载链接)
电路连线方式:网络标号连线方式
注意:原理图只是画出了模块的引脚图,而并不是模块的内部结构原理图

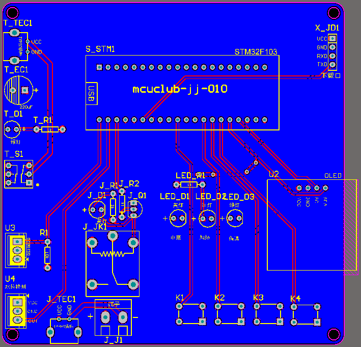
PCB图
软件版本:AD2013 (本站提供该软件免费下载链接)
PCB图是由原理图导出,封装很大一部分都是作者自己绘制,不提供封装库,只提供连接好的源文件,可以直接在嘉立创进行打板。两层板,上下覆铜接地。
注意:PCB图中间有一个项目编号,隐藏在单片机底座下,插入单片机后不会看到。如果想截没有项目编号的PCB图,可在PCB源文件中点击删除。另外,如果想在实物PCB板上加自己的信息(比如日期、学号、姓名等),可联系客服。

系统框图
绘制软件:VISIO (本站提供该软件免费下载链接)

软件设计流程
绘制软件:VISIO (本站提供该软件免费下载链接)

开题报告
下图为开题报告整体框架模板,基本上所有项目的开题报告格式都如下所示,但由于部分院校要求不一致,可能有一小部分格式有所变动。

购买后可查看具体内容!
设计说明书
总字数:13000+
摘 要
近两年家电智能的应用越来越广泛,但是智能饮水机的市场却无人问津,饮水机依旧停留在功能简单,存在安全隐患的阶段,基于此,设计出了一种基于STM32单片机的能够设定水温,保温时间,自动断电,出水量,定时开启时间,开启温度等功能的智能饮水系统。本文所设计的智能饮水机就是单片机结合传感器的一个简单应用。该系统设计综合单片机以及电子技术理论,从生活实际出发,完善了饮水机的功能。整个设计系统实现三个功能,即加热、对温度上下限的控制和定时加热。与传统的饮水机相比,由于采用了自动检测和控制的电子设计技术,可较好地实现对水温的测量和控制,具有较广泛的应用前景。
关键词:智能家电; 单片机; 智能饮水系统;
Abstract
In the past two years, the application of home appliance intelligence has become more and more extensive, but the market of intelligent drinking fountains has been ignored. The drinking fountains are still at the stage of simple functions and potential safety hazards. Based on this, an intelligent drinking water system based on STM32 microcontroller is designed, which can set the water temperature, heat preservation time, automatic power off, water output, timing opening time, opening temperature and other functions. The intelligent water dispenser designed in this paper is a simple application of SCM combined with sensors. The design of the system integrates the single chip microcomputer and electronic technology theory, and improves the function of the drinking fountain from the actual life. The whole design system realizes three functions, namely heating, controlling the upper and lower limits of temperature and timing heating. Compared with the traditional water dispenser, the electronic design technology of automatic detection and control is adopted, which can better realize the measurement and control of water temperature, and has a wider application prospect.
Keywords: smart home appliances; singlechip; Intelligent drinking water system;
目 录
摘 要
Abstract
1 引言
1.1 选题背景及实际意义
1.2 国内外发展历程
1.3 本论文研究目标与框架
2 系统设计方案
2.1 整体设计方案
2.2 主要元器件选择
2.2.1 主控芯片选择
2.2.2 检测水温方案选择
2.2.3 显示方案选择
2.2.4 蓝牙传输模块方案选择
3 硬件设计
3.1 单片机最小系统
3.1.1 主控模块电路
3.1.2 晶振电路
3.1.3 复位电路
3.1.4 电源电路
3.1.5 下载电路
3.2 防水DS18B20温度检测模块电路
3.3 OLED显示模块电路
3.4 水位监测模块
3.5 继电器模块电路
3.6 LED灯电路模块
3.7 独立按键模块电路
3.8 蓝牙模块电路
4 系统程序设计
4.1 编程软件介绍
4.2 系统主流程设计
4.3 独立按键
4.4 温度检测模块子流程
4.5 OLED显示流程设计
4.6 蓝牙模块子流程
5 实物制作与调试过程
5.1 电路焊接总图
5.2 水位检测实物测试
5.3 调整水温上下限阈值实物测试
5.4 LED灯模块实物测试
5.5蓝牙模块实物测试
6 结论
致谢
参考文献
附录
附录一: 原理图
附录二:PCB
附录三:主程序
购买后可查看具体内容!
答辩PPT
下图为答辩PPT整体框架模板,基本上所有项目的答辩PPT格式都如下所示,但由于部分院校要求不一致,可能有一小部分格式有所变动。

购买后可查看具体内容!