项目编号:mcuclub-jj-013
51单片机实物设计简介:
单片机类型:STC89C52
具体功能:
1、通过DHT11检测衣柜内温湿度,当温度低于设置值,进行加热,当湿度高于设置值,进行加热和通风
2、通过DS1302获取当前时间,并能定时进行衣柜内紫外线消毒;
3、通过霍尔传感器检柜门状态,关闭时,自动打开消毒灯,打开时,消毒灯关闭
4、通过光敏电阻检测光照值,当光照值低于设置最小值且衣柜门打开,则LED照明灯自动打开
5、通过MQ-2检测烟雾值,当烟雾值大于设置最大值,进行声光报警
6、通过按键修改时间、设置消毒灯打开和关闭时间、设置各阈值
7、通过显示屏显示测量值
扩展功能:通过蓝牙模块将测量数据发送到手机端,并可以控制加热、除湿、消毒、照明以及模式切换
实物演示视频:
打开视频声音方法:鼠标放在视频中,点击右下角小喇叭图形即可;视频放大后不清晰,可将鼠标放在视频上,点击“进入哔哩哔哩,观看更高清”
仿真演示视频:
打开视频声音方法:鼠标放在视频中,点击右下角小喇叭图形即可;视频放大后不清晰,可将鼠标放在视频上,点击“进入哔哩哔哩,观看更高清”
电子版资料介绍视频:
打开视频声音方法:鼠标放在视频中,点击右下角小喇叭图形即可;视频放大后不清晰,可将鼠标放在视频上,点击“进入哔哩哔哩,观看更高清”
电子版实物资料预览

实物图
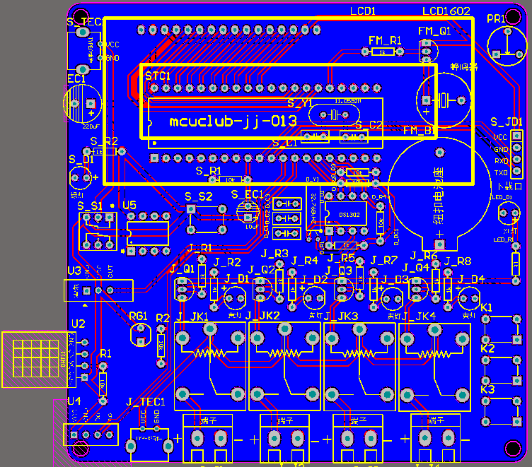
底板:底板在嘉立创进行打板,为绿色PCB板,两层板,厚度1.2,上下覆铜接地。元器件基本上为插针式,个别降压芯片会使用贴片式。
供电接口:TYPE-C

电子版仿真资料预览

仿真图
仿真软件版本:proteus8.17 (本站提供该软件免费下载链接)
电路连线方式:网络标号连线方式
注意:部分实物元器件仿真中没有,仿真中会用其他工作原理相似的元件代替,这样可能导致实物程序和仿真程序不一样

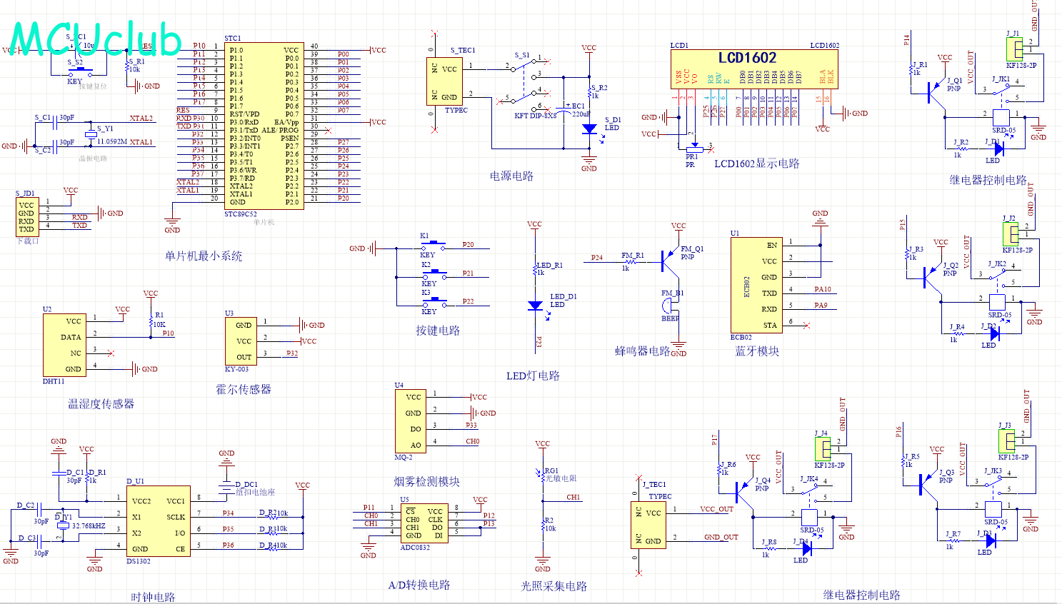
原理图
软件版本:AD2013 (本站提供该软件免费下载链接)
电路连线方式:网络标号连线方式
注意:原理图只是画出了模块的引脚图,而并不是模块的内部结构原理图

PCB图
软件版本:AD2013 (本站提供该软件免费下载链接)
PCB图是由原理图导出,封装很大一部分都是作者自己绘制,不提供封装库,只提供连接好的源文件,可以直接在嘉立创进行打板。两层板,上下覆铜接地。
注意:PCB图中间有一个项目编号,隐藏在单片机底座下,插入单片机后不会看到。如果想截没有项目编号的PCB图,可在PCB源文件中点击删除。另外,如果想在实物PCB板上加自己的信息(比如日期、学号、姓名等),可联系客服。

系统框图
绘制软件:VISIO (本站提供该软件免费下载链接)

软件设计流程
绘制软件:VISIO (本站提供该软件免费下载链接)

开题报告
下图为开题报告整体框架模板,基本上所有项目的开题报告格式都如下所示,但由于部分院校要求不一致,可能有一小部分格式有所变动。

购买后可查看具体内容!
设计说明书
总字数:17000+
摘 要
随着社会的发展以及智能化的到来,传统的衣柜有些不适应时代的潮流,人们对衣柜的功能提出了更高的要求。本文以STC89C52微处理器作为控制芯片,选用温湿度传感器、霍尔传感器、步进电机为主要器件,结合紫外线消毒技术,设计了一套具有除湿、消毒、定时、远程监测和控制等多种功能为一体的智能衣柜。该设计不但可以检测衣柜的温湿度,当监测的温度小于设置的最小值,进行加热处理,监测到当前的湿度大于设置的最大值,进行通风处理,可以实现定时消毒,且在消毒期间,检测到有人打开衣柜时,消毒灯停止消毒,衣柜的照明灯打开,该衣柜还可以作为一个时钟来使用,可以用来显示年月日、时分秒、星期、当前衣柜中的温湿度、衣柜门状态,并将监测到的问谁丢、衣柜门状态等信息传输到用户的手机上,用户可以通过手机对监测的数据进行远程监测和控制。
关键词:STC89C52;衣柜;除湿消毒;照明;定时;远程测控
Abstract
With the development of society and the arrival of intelligence, the traditional wardrobe does not adapt to the trend of The Times, people put forward higher requirements for the function of the wardrobe. This paper takes STC89C52 microprocessor as the control chip, selects temperature and humidity sensor, hall sensor, stepper motor as the main components, combined with ultraviolet disinfection technology, designed a set of intelligent wardrobe with dehumidification, disinfection, timing, remote monitoring and control functions as one. This design not only can detect the temperature and humidity of the wardrobe, when monitoring the temperature of less than the minimum value of set, heat treatment, monitoring and greater than the maximum value is set to the current humidity, ventilation and can realize timing disinfection, and during the disinfection, detect someone open the wardrobe, sterilizing lamp stop disinfection, wardrobe light open, The chest can also be used as a clock, minutes, when can be used to display the date, week, temperature and humidity in the wardrobe, wardrobe door status, and will monitor to ask who lost, wardrobe door status information transmission to the user’s mobile phone, the user can through mobile phones for monitoring data for remote monitoring and control.
Key words: STC89C52; The closet; Dehumidification and disinfection; Lighting; Timing; The remote measurement and control
目 录
摘要
Abstract
第一章 绪论
1.1 研究背景及实际意义
1.2 研究现状
1.3 研究目标
第二章 系统方案设计
2.1 主要元器件选择
2.1.1 主控芯片方案选择
2.1.2 显示模块方案选择
2.2 整体方案设计
第三章 硬件电路
3.1 主控模块电路
3.2 显示模块电路
3.3 温湿度检测模块电路
3.4MQ-2烟雾检测模块电路设计
3.5光敏电阻检测模块电路
3.6 霍尔传感器模块电路
3.7 继电器模块电路
3.8 时钟模块电路
3.9 蓝牙模块电路
第四章 系统程序设计
4.1 编程软件介绍
4.2 系统主流程设计
4.3 独立按键
4.4 温湿度检测模块子流程
4.5 时钟模块子流程
4.6 A/D模数转换子流程
4.7 LCD1602液晶显示子流程
4.8 蓝牙模块子流程
第五章 仿真测试
5.1 整体仿真测试图
5.2 上电运行仿真测试
5.3 定时消毒仿真测试
5.4 衣柜温度检测仿真测试
5.5 衣柜湿度检测仿真测试
5.6 衣柜光照强度检测仿真测试
5.7 衣柜烟雾浓度检测仿真测试
5.8 手机端测控仿真测试
第六章 实物测试
6.1 整体实物测试图
6.2 上电运行实物测试
6.3 定时消毒实物测试
6.4 衣柜温度检测实物测试
6.5 衣柜湿度检测实物测试
6.6 衣柜光照强度检测实物测试
6.7 衣柜烟雾浓度检测实物测试
6.8 手机端测控实物测试
总结
参考文献
致谢
附录
附录一:原理图
附录二:PCB
附录三:主程序
购买后可查看具体内容!
答辩PPT
下图为答辩PPT整体框架模板,基本上所有项目的答辩PPT格式都如下所示,但由于部分院校要求不一致,可能有一小部分格式有所变动。

购买后可查看具体内容!