项目编号:mcuclub-jj-012
51单片机实物设计简介:
单片机类型:STC89C52
具体功能:
1、通过DHT11获取温湿度,当温度小于设置最小值或湿度大于设置最大值,则自动收回晾衣架
2、通过光敏电阻获取光照值,当光照值低于设置最小值或高于设置最大值,则自动收回晾衣架
3、通过雨水检测模块检测是否下雨,如果下雨,则自动收回晾衣架
4、通过风速检测模块检测风速值,当风速值大于设置最大值,则自动收回晾衣架
5、通过步进电机正转与反转控制晾衣架的伸出和收回
6、通过按键设置各上下限、手动控制晾衣架的伸出和收回、切换模式
7、通过显示屏显示测量值
扩展功能:通过蓝牙模块将测量数据发送到手机端,并可以控制晾衣架的伸出和收回、切换模式
实物演示视频:
打开视频声音方法:鼠标放在视频中,点击右下角小喇叭图形即可;视频放大后不清晰,可将鼠标放在视频上,点击“进入哔哩哔哩,观看更高清”
仿真演示视频:
打开视频声音方法:鼠标放在视频中,点击右下角小喇叭图形即可;视频放大后不清晰,可将鼠标放在视频上,点击“进入哔哩哔哩,观看更高清”
电子版资料介绍视频:
打开视频声音方法:鼠标放在视频中,点击右下角小喇叭图形即可;视频放大后不清晰,可将鼠标放在视频上,点击“进入哔哩哔哩,观看更高清”
电子版实物资料预览

实物图
底板:底板在嘉立创进行打板,为绿色PCB板,两层板,厚度1.2,上下覆铜接地。元器件基本上为插针式,个别降压芯片会使用贴片式。
供电接口:TYPE-C

电子版仿真资料预览

仿真图
仿真软件版本:proteus8.17 (本站提供该软件免费下载链接)
电路连线方式:网络标号连线方式
注意:部分实物元器件仿真中没有,仿真中会用其他工作原理相似的元件代替,这样可能导致实物程序和仿真程序不一样

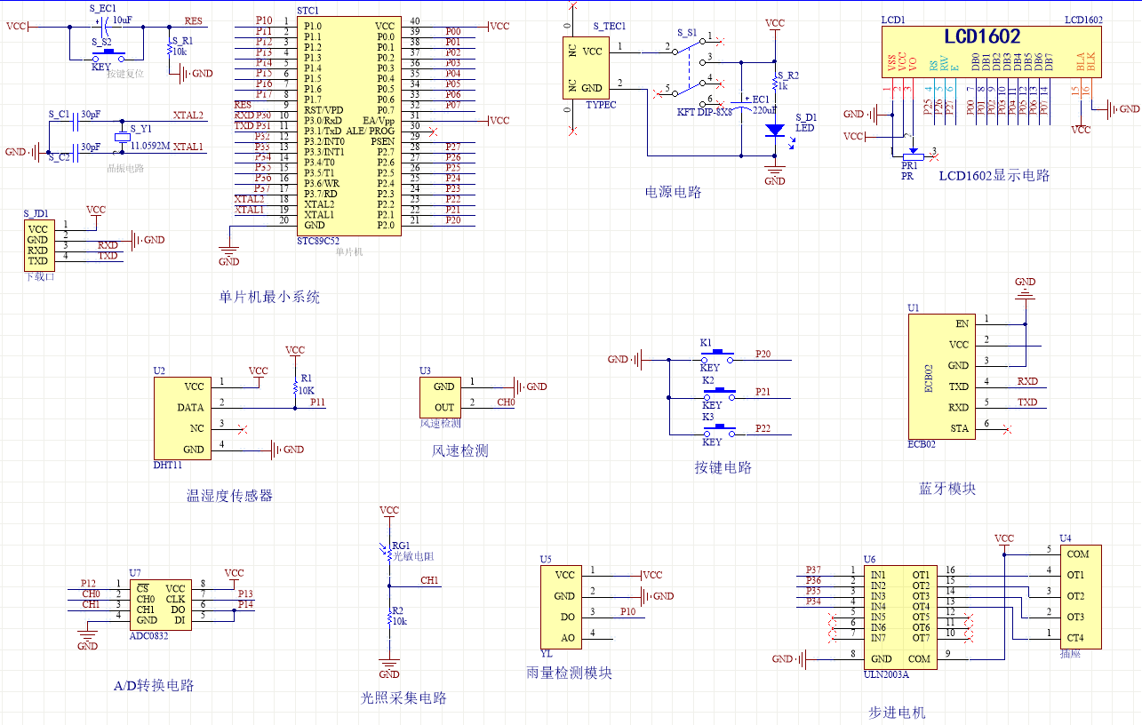
原理图
软件版本:AD2013 (本站提供该软件免费下载链接)
电路连线方式:网络标号连线方式
注意:原理图只是画出了模块的引脚图,而并不是模块的内部结构原理图

PCB图
软件版本:AD2013 (本站提供该软件免费下载链接)
PCB图是由原理图导出,封装很大一部分都是作者自己绘制,不提供封装库,只提供连接好的源文件,可以直接在嘉立创进行打板。两层板,上下覆铜接地。
注意:PCB图中间有一个项目编号,隐藏在单片机底座下,插入单片机后不会看到。如果想截没有项目编号的PCB图,可在PCB源文件中点击删除。另外,如果想在实物PCB板上加自己的信息(比如日期、学号、姓名等),可联系客服。

系统框图
绘制软件:VISIO (本站提供该软件免费下载链接)

软件设计流程
绘制软件:VISIO (本站提供该软件免费下载链接)

开题报告
下图为开题报告整体框架模板,基本上所有项目的开题报告格式都如下所示,但由于部分院校要求不一致,可能有一小部分格式有所变动。

购买后可查看具体内容!
设计说明书
总字数:17000+
摘 要
课题主要任务是设计一款基于单片机的自动晾衣架。主要通过各个传感器收集模拟信号发送到单片机,单片机发出指令到各个模块输出数字信号。通过温湿度,雨量,风速,光照信息的采集来判断是否满足晾晒条件来进行衣物的晾晒。该系统包括单片机、电源部分、温度湿度光强风速采集部分、显示部分、控制执行部分等。能够实现衣服的自动晾晒。本设计在设计时采用了STC89C52单片机的芯片作为核心,由温湿度传感器DHT11,光敏电阻、雨量检测、风速检测、LCD1602显示屏以及步进电机ULN2003等组成。用户需要做的只是将衣服放于衣架上,通电便可以享受到非常好的晒衣体验。当湿度低于设定阈值收回,当湿度达到设定的阈值时晾衣架伸出;温度小于设定值时晾衣架收回;光照强度过低时晾衣架收回,光照强度较高时时晾衣架伸出;风速较大时晾衣架收回等功能。
关键词:自动晾衣架;单片机;光敏传感器;风速传感器;温湿度传感器
Abstract
The main task of the subject is to design an automatic clothes hanger based on the microcontroller. The analog signals are collected by various sensors and sent to the microcontroller, and the microcontroller sends instructions to each module to output digital signals. Through the collection of temperature and humidity, rainfall, wind speed, and light information, it can be judged whether the clothes meet the drying conditions.The system includes single-chip microcomputer, power supply, temperature, humidity, light intensity, wind speed acquisition, display, control execution, etc. It can realize automatic drying of clothes. This design uses the chip of STC89C52 as the core, which is composed of temperature and humidity sensor DHT11, photosensitive resistor, rainfall detection, wind speed detection, LCD1602 display screen and stepper motor ULN2003. All users need to do is to put their clothes on the clothes rack, and then they can enjoy a very good drying experience. When the humidity is lower than the set threshold, the clothes rack will stretch out when the humidity reaches the set threshold; When the temperature is lower than the set value, the clothes hanger will be retracted; When the light intensity is too low, the clothes hanger will be retracted, and when the light intensity is high, the clothes hanger will stretch out; When the wind speed is high, the clothes hanger can be retracted.
关键词:智能晾衣架;光敏传感器;雨滴传感器;温湿度传感器;STC89C52单片机
Keywords: automatic clothes hanger; singlechip; Photosensitive sensor; Wind speed sensor; Temperature and humidity sensor
目 录
第1章 绪 论
1.1 课题的研究背景
1.2 国内外研究现状
1.3 主要研究内容
第2章 系统设计要求及方案设计
2.1 主要元器件选择
2.1.1 单片机的选择
2.1.2 光强检测传感器
2.1.3 温湿度湿度传感器
2.1.4显示模块
2.1.5 电机驱动模块
2.2 系统结构框图
第3章 系统硬件电路设计
3.1 单片机最小系统设计
3.1.1主控模块电路
3.1.2 晶振电路
3.1.3 复位电路
3.1.4 电源电路
3.1.5下载电路
3.2 LCD1602显示模块
3.3 温湿度传感器模块
3.4 光照模块
3.5 风速检测模块
3.6 电机驱动模块
3.7雨量检测模块
3.8独立按键模块电路
3.9蓝牙模块(ECB02)
第四章 系统程序设计
4.1 编程软件介绍
4.2 系统主流程设计
4.3 独立按键
4.4 温湿度检测模块子流程
4.5 步进电机子流程
4.6 A/D模数转换子流程
4.7 LCD1602液晶显示子流程
4.8 蓝牙模块子流程
第五章 仿真测试
5.1 整体仿真测试
5.2 上电仿真测试
5.3 设置界面仿真测试
第六章 系统测试与结果分析
6.1测试仪器
6.2硬件上电测试
6.3上电实物测试图
6.4设置界面实物测试
结论与展望
参考文献
致谢
附录
附录一:原理图
附录二:PCB
附录三:主程序
购买后可查看具体内容!
答辩PPT
下图为答辩PPT整体框架模板,基本上所有项目的答辩PPT格式都如下所示,但由于部分院校要求不一致,可能有一小部分格式有所变动。

购买后可查看具体内容!