项目编号:mcuclub-jj-016
STM32单片机实物设计简介:
单片机类型:STM32F103C8T6
具体功能:
1、通过两个防水式DS18B20测量冰箱的上下层温度,并通过两个继电器模拟上下层制冷系统,当温度高于设置最大值时,相应层的继电器闭合进行制冷,直到小于设置最小值
2、通过两个霍尔传感器检测冰箱门是否打开,如果打开,则开始计时,若1分钟后门仍未关闭,则进行声光报警
3、通过光敏电阻检测光照值,如果光照值低于设置最小值且为开门状态,则自动打开照明灯
4、通过按键设置各阈值、手动控制上下层制冷、照明灯、切换模式
5、通过显示屏显示测量值
扩展功能:通过蓝牙模块将测量数据发送到手机端,并可以控制上下层制冷、照明灯以及模式切换
实物演示视频:
打开视频声音方法:鼠标放在视频中,点击右下角小喇叭图形即可;视频放大后不清晰,可将鼠标放在视频上,点击“进入哔哩哔哩,观看更高清”
电子版资料介绍视频:
打开视频声音方法:鼠标放在视频中,点击右下角小喇叭图形即可;视频放大后不清晰,可将鼠标放在视频上,点击“进入哔哩哔哩,观看更高清”
电子版实物资料预览

实物图
底板:底板在嘉立创进行打板,为绿色PCB板,两层板,厚度1.2,上下覆铜接地。元器件基本上为插针式,个别降压芯片会使用贴片式。
供电接口:TYPE-C

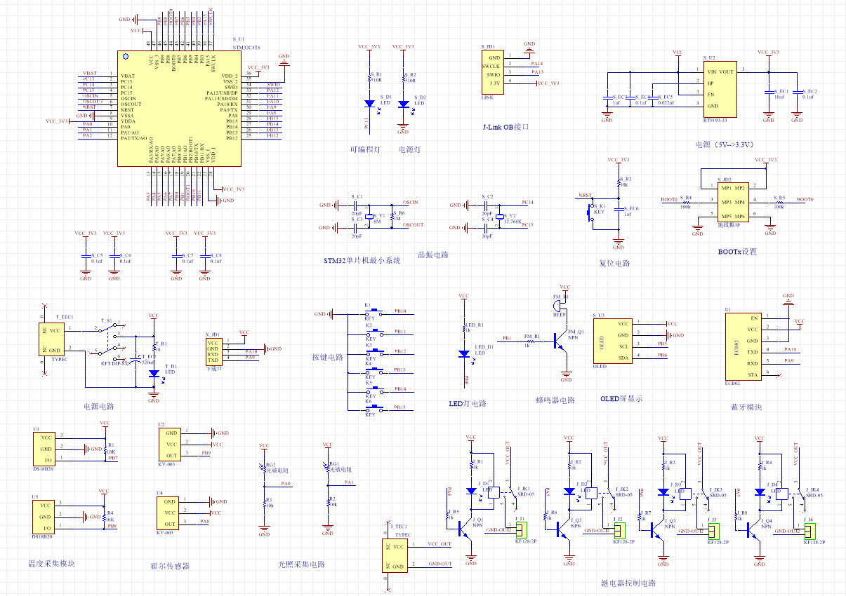
原理图
软件版本:AD2013 (本站提供该软件免费下载链接)
电路连线方式:网络标号连线方式
注意:原理图只是画出了模块的引脚图,而并不是模块的内部结构原理图

PCB图
软件版本:AD2013 (本站提供该软件免费下载链接)
PCB图是由原理图导出,封装很大一部分都是作者自己绘制,不提供封装库,只提供连接好的源文件,可以直接在嘉立创进行打板。两层板,上下覆铜接地。
注意:PCB图中间有一个项目编号,隐藏在单片机底座下,插入单片机后不会看到。如果想截没有项目编号的PCB图,可在PCB源文件中点击删除。另外,如果想在实物PCB板上加自己的信息(比如日期、学号、姓名等),可联系客服。

系统框图
绘制软件:VISIO (本站提供该软件免费下载链接)

软件设计流程
绘制软件:VISIO (本站提供该软件免费下载链接)

开题报告
下图为开题报告整体框架模板,基本上所有项目的开题报告格式都如下所示,但由于部分院校要求不一致,可能有一小部分格式有所变动。
 
  
  
 
购买后可查看具体内容!
设计说明书
总字数:14000+
摘 要
本文是维护电冰箱所设计的电路。本设计方案使用了智能系统的电源电路,该系统使用微控制器来保护设备的电源电路。主要是过电压、欠电压的维护,过电流和弱电流的维护以及冰箱线路温度测量维护等,选择STM32单片机运行集成IC,通过两个防水式DS18B20测量冰箱的上下层温度,并通过两个继电器模拟上下层制冷系统,当温度高于设置最大值时,相应层的继电器闭合进行制冷,直到小于设置最小值。当线路温度,冰箱电压、电流不理想时,将关闭电源警报,并断开对电源电路的维护,也可以通过按键控制冰箱的开关。
关键词:单片机;报警;温度传感;电冰箱
Abstract
This paper is designed to maintain the circuit of the refrigerator. This design scheme uses the power circuit of the intelligent system, which uses a microcontroller to protect the power circuit of the device. It mainly includes maintenance of overvoltage and undervoltage, maintenance of overcurrent and weak current, and measurement and maintenance of refrigerator line temperature. The STM32 single chip computer is selected to run the integrated IC, measure the temperature of the upper and lower layers of the refrigerator through two waterproof DS18B20, and simulate the upper and lower layers of the refrigeration system through two relays. When the temperature is higher than the set maximum value, the relay of the corresponding layer is closed for refrigeration until it is less than the set minimum value. When the line temperature, refrigerator voltage and current are not ideal, the power alarm will be turned off, and the maintenance of the power circuit will be disconnected. You can also control the switch of the refrigerator by pressing a key.
Keywords: SCM; call the police; Temperature sensing; Refrigerator.
目 录
第一章 引言
1.1 电冰箱保护器的研究背景与意义
1.2 国内外研究现状
1.3 本课题的主要研究内容
第二章 控制系统总体设计
2.1 系统整体方案设计思路
2.2 方案选择
2.2.1 单片机选型
2.2.2 温度传感器选型
2.2.3 显示模块方案选择
第三章 硬件设计
3.1 单片机最小系统电路设计
3.2 OLED显示模块电路
3.3 温度检测模块电路设计
3.4 霍尔传感器模块
3.5光敏电阻检测模块电路
3.6继电器模块
3.7独立按键模块电路
3.8 声光报警检测模块电路
3.9蓝牙模块(ECB02)
第四章 系统程序设计
4.1 编程软件介绍
4.2 系统主流程设计
4.3 独立按键
4.4 温度检测模块子流程
4.5 蓝牙模块子流程
第五章实物测试
5.1 整体实物焊接图
5.2 实物运行测试
5.3 温度实物测试
5.4 冰箱门状态实物测试
5.5 光照实物测试
结论
致谢
参考文献
附录
附录一:原理图
附录二:PCB
附录三:主程序
购买后可查看具体内容!
答辩PPT
下图为答辩PPT整体框架模板,基本上所有项目的答辩PPT格式都如下所示,但由于部分院校要求不一致,可能有一小部分格式有所变动。
 
  
  
  
  
  
  
  
  
 
购买后可查看具体内容!
 
       
                
            