项目编号:mcuclub-jj-017
51单片机实物设计简介:
单片机类型:STC89C52
具体功能:
1、通过红外接收头和遥控器,可控制空调
2、遥控器端有一个电源键(“OK”键),控制空调打开和关闭,打开时,默认为制冷模式(电源灯打开)
3、遥控器端有一个模式键(“1”键),控制空调制热或制冷模式(制热有一个温度最小值,制冷有一个温度最大值)
4、遥控器端有一个风速键(“2”键),控制空调风速大小(MX1508控制风扇)
5、遥控器端有一个定时键(“3”键),控制空调定时关闭,每按一次,加30s
6、遥控器端有上下两个键(“↑”键、“↓”键),控制空调设置的温度
7、通过DS18B20测量温度,在制冷模式中,如果温度高于设置最大值,则启动制冷继电器制冷;在制热模式中,如果温度低于设置最小值,则启动制热继电器制热
8、通过显示屏显示测量值及模式等
扩展功能:通过蓝牙模块将测量数据发送到手机端,手机端可以模拟遥控器进行控制空调
实物演示视频:
打开视频声音方法:鼠标放在视频中,点击右下角小喇叭图形即可;视频放大后不清晰,可将鼠标放在视频上,点击“进入哔哩哔哩,观看更高清”
仿真演示视频:
打开视频声音方法:鼠标放在视频中,点击右下角小喇叭图形即可;视频放大后不清晰,可将鼠标放在视频上,点击“进入哔哩哔哩,观看更高清”
电子版资料介绍视频:
打开视频声音方法:鼠标放在视频中,点击右下角小喇叭图形即可;视频放大后不清晰,可将鼠标放在视频上,点击“进入哔哩哔哩,观看更高清”
电子版实物资料预览

实物图
底板:底板在嘉立创进行打板,为绿色PCB板,两层板,厚度1.2,上下覆铜接地。元器件基本上为插针式,个别降压芯片会使用贴片式。
供电接口:TYPE-C

电子版仿真资料预览

仿真图
仿真软件版本:proteus8.17 (本站提供该软件免费下载链接)
电路连线方式:网络标号连线方式
注意:部分实物元器件仿真中没有,仿真中会用其他工作原理相似的元件代替,这样可能导致实物程序和仿真程序不一样

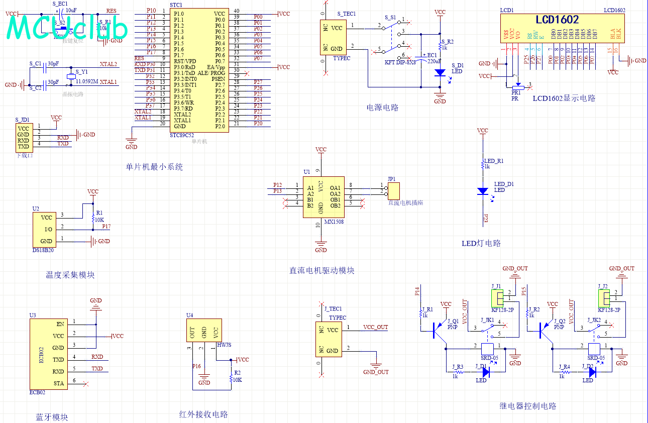
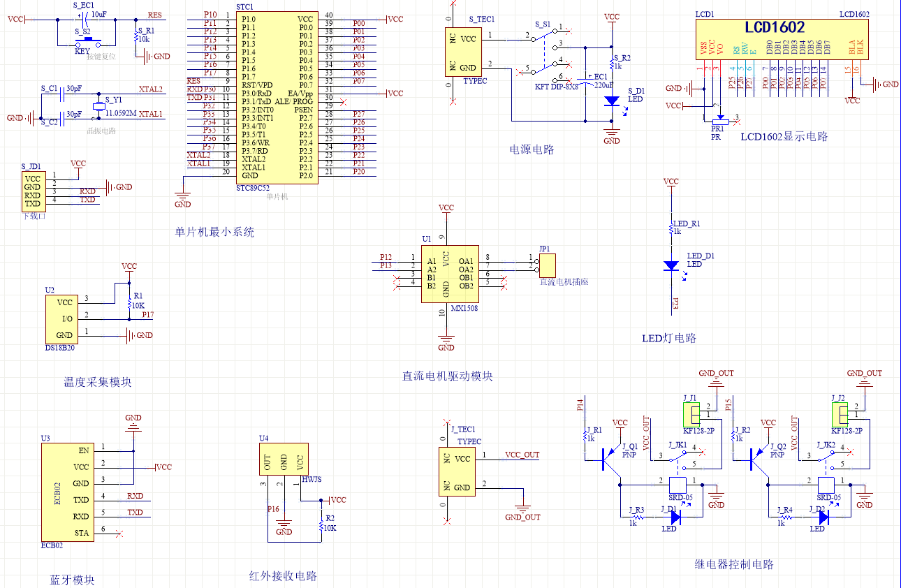
原理图
软件版本:AD2013 (本站提供该软件免费下载链接)
电路连线方式:网络标号连线方式
注意:原理图只是画出了模块的引脚图,而并不是模块的内部结构原理图

PCB图
软件版本:AD2013 (本站提供该软件免费下载链接)
PCB图是由原理图导出,封装很大一部分都是作者自己绘制,不提供封装库,只提供连接好的源文件,可以直接在嘉立创进行打板。两层板,上下覆铜接地。
注意:PCB图中间有一个项目编号,隐藏在单片机底座下,插入单片机后不会看到。如果想截没有项目编号的PCB图,可在PCB源文件中点击删除。另外,如果想在实物PCB板上加自己的信息(比如日期、学号、姓名等),可联系客服。

系统框图
绘制软件:VISIO (本站提供该软件免费下载链接)

软件设计流程
绘制软件:VISIO (本站提供该软件免费下载链接)

开题报告
下图为开题报告整体框架模板,基本上所有项目的开题报告格式都如下所示,但由于部分院校要求不一致,可能有一小部分格式有所变动。

购买后可查看具体内容!
设计说明书
总字数:15000+
摘 要
本设计基于AT89C52单片机作为空调温度控制系统的检测和控制核心,通过DS18B20测量温度,在制冷模式中,如果温度高于设置最大值,则启动制冷继电器制冷;在制热模式中,如果温度低于设置最小值,则启动制热继电器制热。以此来完成驱动系统加热工作或者完成驱动系统制冷工作。本设计充分利用了单片机价格低、功能强、抗干扰性能好等优点。针对环境温度检测给出了实用的硬件设计和软件编程,成功实现了控制器对空调的智能控制,通过显示屏显示测量值及模式等。整个装置使用红外接收头和遥控器,可控制空调。
关键词:单片机 空调控制 温度采集 传感器;
Abstract
This design is based on AT89C52 single chip microcomputer as the detection and control core of the air conditioning temperature control system. The temperature is measured through DS18B20. In the refrigeration mode, if the temperature is higher than the set maximum value, the refrigeration relay is started for refrigeration; In heating mode, if the temperature is lower than the set minimum value, start the heating relay for heating. This is used to complete the heating work of the drive system or the cooling work of the drive system. This design makes full use of the advantages of low price, strong function and good anti-interference performance of single-chip microcomputer. The practical hardware design and software programming are given for the ambient temperature detection. The intelligent control of the controller to the air conditioner is successfully realized, and the measured value and mode are displayed on the display screen. The whole device uses an infrared receiver and a remote controller to control the air conditioner.
Key words: Single chip air conditioning control temperature acquisition sensor;
目录
摘要
Abstract
第一章 绪论
1.1 选题背景及实际意义
1.2 国内外研究现状
1.3本论文研究目标与框架
第二章 系统设计方案
2.1整体设计方案
2.2主要元器件选择
2.2.1主控芯片选择
2.2.2显示方案选择
2.2.3 温度检测模块方案选择
第三章硬件设计
3.1单片机最小系统
3.1.1主控模块电路
3.1.2复位电路
3.1.3电源电路
3.1.4下载电路
3.2防水DS18B20温度检测模块电路
3.3 红外对射管(红外遥控器)模块电路
3.4直流电机驱动模块
3.5继电器模块电路
3.6显示模块电路
3.7蓝牙模块电路
第四章软件设计
4.1 编程软件介绍
4.2 系统主流程设计
4.3 温度检测模块子流程
4.4 直流电机-MX1508驱动模块子流程
4.5 LCD1602液晶显示子流程
4.6 蓝牙模块子流程
第五章 仿真测试
5.1 整体仿真测试
5.2 温度测控仿真测试
5.3红外遥控模块仿真测试
5.4 蓝牙模块仿真测试
第六章 实物测试
6.1 实物焊接测试
6.2 整体实物测试
6.3 温度测控实物测试
6.4红外遥控模块实物测试
6.5 蓝牙模块实物测试
第七章 结论
参考文献
附录
附录1:原理图
附录2:PCB
附录3:程序
购买后可查看具体内容!
答辩PPT
下图为答辩PPT整体框架模板,基本上所有项目的答辩PPT格式都如下所示,但由于部分院校要求不一致,可能有一小部分格式有所变动。

购买后可查看具体内容!