项目编号:mcuclub-jj-019
STM32单片机实物设计简介:
单片机类型:STM32F103C8T6
具体功能:
1、通过MQ-2烟雾传感器检测厨房内烟雾浓度,若烟雾浓度小于设定最小阈值,油烟机风扇不工作;若烟雾浓度在设定上下限阈值之间,风扇低速转动;若烟雾浓度在大于设定最大阈值,风扇高速转动
2、通过DS18B20检测温度,若温度高于设定最大阈值,灭火继电器闭合,开始灭火,并声光报警;
3、通过人体热释电感应模块检测是否有人,通过光敏电阻检测光照值,当有人且光照值小于设置最小值,则自动开灯
4、通过MX1508控制风扇,并利用PWM控制转速;
5、通过按键设置各阈值、调节风扇转速、开灯、切换模式;
6、通过显示屏显示测量值
扩展功能:通过蓝牙模块将测量数据发送到手机端,并可以控制风扇转速、开灯以及模式切换
实物演示视频:
打开视频声音方法:鼠标放在视频中,点击右下角小喇叭图形即可;视频放大后不清晰,可将鼠标放在视频上,点击“进入哔哩哔哩,观看更高清”
电子版资料介绍视频:
打开视频声音方法:鼠标放在视频中,点击右下角小喇叭图形即可;视频放大后不清晰,可将鼠标放在视频上,点击“进入哔哩哔哩,观看更高清”
电子版实物资料预览

实物图
底板:底板在嘉立创进行打板,为绿色PCB板,两层板,厚度1.2,上下覆铜接地。元器件基本上为插针式,个别降压芯片会使用贴片式。
供电接口:TYPE-C

原理图
软件版本:AD2013 (本站提供该软件免费下载链接)
电路连线方式:网络标号连线方式
注意:原理图只是画出了模块的引脚图,而并不是模块的内部结构原理图

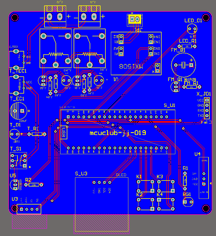
PCB图
软件版本:AD2013 (本站提供该软件免费下载链接)
PCB图是由原理图导出,封装很大一部分都是作者自己绘制,不提供封装库,只提供连接好的源文件,可以直接在嘉立创进行打板。两层板,上下覆铜接地。
注意:PCB图中间有一个项目编号,隐藏在单片机底座下,插入单片机后不会看到。如果想截没有项目编号的PCB图,可在PCB源文件中点击删除。另外,如果想在实物PCB板上加自己的信息(比如日期、学号、姓名等),可联系客服。

系统框图
绘制软件:VISIO (本站提供该软件免费下载链接)

软件设计流程
绘制软件:VISIO (本站提供该软件免费下载链接)

开题报告
下图为开题报告整体框架模板,基本上所有项目的开题报告格式都如下所示,但由于部分院校要求不一致,可能有一小部分格式有所变动。

购买后可查看具体内容!
设计说明书
总字数:15000+
摘 要
本设计不仅具备油烟机基本开关功能,而且还能根据厨房在烧菜做饭过程中产生的烟气温度高,而泄露的燃气温度低的特点,采取不同的传感器件,即对温度高、污染大的烟气采用热敏电阻检测,而温度低但危险大的燃气采用气敏传感器检测,当厨房的右眼或可燃有害气体达到一定浓度的值时,经传感器进入单片机分析,使电机电路自动启动并发出声音报警,吸油烟机迅速将有害气体抽走。本设计设有定时功能,可对抽油烟机进行工作时长的设定。论文的硬件部分主要设计了油烟机的烟气、燃气检测模块,按键输入模块,定时显示模块,发送报警短信信号模块,执行电路模块等,系统软件部分主要是对各模块的流程做了详细的分析,控制主程序、中断按键扫描子程序、显示子程序,处理中断报警服务程序,以此从面实现抽油烟机自动控制功能。本次设计的抽油烟机主要靠单片机进行控制,通过软件设计来自动控制抽油烟机的开关,所以相对于普通的抽油烟机来说,根据其自动检测功能,具有灵活性比较好,功耗低,便于操作等特点。
关键词:单片机,抽油烟机,检测,自动控制,报警模块
Abstract
This design not only has the lampblack machine basic switch function, but also according to the kitchen is in a process of cooking fume temperature is high, and the gas from the characteristics of low temperature, adopt different sensors, the flue gas of high temperature and large pollution using thermistors detection, in the high temperature low but dangerous gas detection using gas sensors, When the right eye of the kitchen or combustible harmful gas reaches a certain concentration of value, the sensor into the single-chip microcomputer analysis, so that the motor circuit automatically start and sound alarm, the range hood quickly will be harmful gas pumped away. The design has a timing function, which can set the working time of the range hood. Paper mainly design the hardware part of the flue gas of lampblack machine, gas detection module, key input module, timing display module, SMS send alarm signal module, implement the circuit module, system software part mainly process made a detailed analysis of each module, control of the main program, interrupt button scanning subroutine and display subroutine, handling interrupts alarm service program, To realize automatic control function of range hood from the surface.The design of the range hood mainly rely on MCU control, through the software design to automatically control the range hood switch, so relative to the ordinary range hood, according to its automatic detection function, with better flexibility, low power consumption, easy to operate and other characteristics..
Keywords:single chip microcomputer, range hood, detection, automatic control, alarm module
目 录
摘要
Abstract
第一章绪论
1.1课题研究背景及其研究意义
1.2油烟发展现状
1.3系统实现的功能
第二章系统方案设计
2.1 主要元器件选择
2.1.1 主控芯片方案选择
2.1.2 显示模块方案选择
2.2 整体方案设计
第三章 硬件电路
3.1 主控模块电路
3.2 OLED显示模块电路
3.3 烟雾传感器模块电路
3.4 温度采集模块电路
3.5 人体热释电红外感应模块
3.6直流电机驱动模块
3.7独立按键模块电路
3.8继电器控制模块
3.9光敏电阻检测模块电路
3.10声光报警检测模块电路
3.11蓝牙模块(ECB02)
第四章 软件设计
4.1 编程软件介绍
4.2 系统主流程设计
4.3 独立按键
4.4 直流电机-MX1508驱动模块子流程
4.5 红外测温模块子流程
4.6 蓝牙模块子流程
第五章实物测试
5.1 整体实物测试
5.2 烟雾浓度实物测试
5.3 温度实物测试
5.4 灯控实物测试
总结
参考文献
致谢
附录
附录1:原理图
附录2:PCB
附录3:主程序
购买后可查看具体内容!
答辩PPT
下图为答辩PPT整体框架模板,基本上所有项目的答辩PPT格式都如下所示,但由于部分院校要求不一致,可能有一小部分格式有所变动。

购买后可查看具体内容!