项目编号:mcuclub-jj-020
STM32单片机实物设计简介:
单片机类型:STM32F103C8T6
具体功能:
1、清洗过程:加水(5s)——加洗涤剂(3s)——加热(3s)——清洗(10s)——排水(5s)——加水(5s)——清洗(10s)——排水(5s)——加热烘干(3s)——消毒(3s)(6个继电器模拟)
2、通过DS18B20检测温度,若温度高于设定最大阈值,进行声光报警,并结束清洗
3、通过按键设置温度最大值、启停或直接结束清洗
4、通过显示屏显示测量值、当前清洗状态。
扩展功能:通过蓝牙模块将测量数据发送到手机端,并可以控制启停或直接结束清洗
实物演示视频:
打开视频声音方法:鼠标放在视频中,点击右下角小喇叭图形即可;视频放大后不清晰,可将鼠标放在视频上,点击“进入哔哩哔哩,观看更高清”
电子版资料介绍视频:
打开视频声音方法:鼠标放在视频中,点击右下角小喇叭图形即可;视频放大后不清晰,可将鼠标放在视频上,点击“进入哔哩哔哩,观看更高清”
电子版实物资料预览

实物图
底板:底板在嘉立创进行打板,为绿色PCB板,两层板,厚度1.2,上下覆铜接地。元器件基本上为插针式,个别降压芯片会使用贴片式。
供电接口:TYPE-C

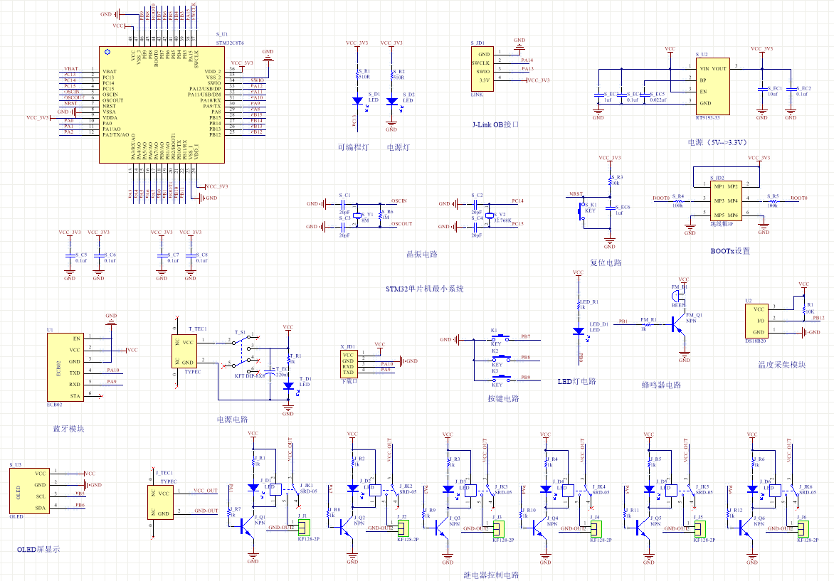
原理图
软件版本:AD2013 (本站提供该软件免费下载链接)
电路连线方式:网络标号连线方式
注意:原理图只是画出了模块的引脚图,而并不是模块的内部结构原理图

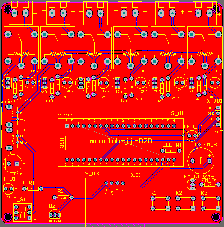
PCB图
软件版本:AD2013 (本站提供该软件免费下载链接)
PCB图是由原理图导出,封装很大一部分都是作者自己绘制,不提供封装库,只提供连接好的源文件,可以直接在嘉立创进行打板。两层板,上下覆铜接地。
注意:PCB图中间有一个项目编号,隐藏在单片机底座下,插入单片机后不会看到。如果想截没有项目编号的PCB图,可在PCB源文件中点击删除。另外,如果想在实物PCB板上加自己的信息(比如日期、学号、姓名等),可联系客服。

系统框图
绘制软件:VISIO (本站提供该软件免费下载链接)

软件设计流程
绘制软件:VISIO (本站提供该软件免费下载链接)

开题报告
下图为开题报告整体框架模板,基本上所有项目的开题报告格式都如下所示,但由于部分院校要求不一致,可能有一小部分格式有所变动。

购买后可查看具体内容!
设计说明书
总字数:14000+
摘 要
随着时代的进步,科技产品代替手工劳动。实用的家用电器进入我们的日常生活。但是全自动洗碗机一直在我国市场中的空白。相对于传统的洗碗机大多数不合适中餐餐具的洗涤要求,而且能耗大,安全系数比较低,时间消耗长这些方面的问题。本文设计一种简单、方便而且节能环保的全自动洗碗机成为电气研究人员的研究方向,采用STM32单片机作为主控芯片,一来可以减低成本,二来还可以实现洗碗机过程中的洗涤控制及其它的逻辑控制,通过DS18B20检测温度,若温度高于设定最大阈值,进行声光报警,并结束清洗;添加的消毒模式,让餐具更加安全。
关键词:单片机,DS18B20传感器,自动控制,报警模块
Abstract
With the progress of the times, technological products replace manual labor. Practical household appliances enter our daily life. But the automatic dishwasher has always been a blank in our market. Compared with the traditional dishwashers, most of them are not suitable for the washing requirements of Chinese tableware, but also have the problems of high energy consumption, low safety factor and long time consumption. In this paper, the design of a simple, convenient, energy-saving and environment-friendly full-automatic dishwasher has become the research direction of electrical researchers. The use of STM32 single-chip microcomputer as the main control chip can not only reduce the cost, but also realize the washing control and other logical control during the dishwasher process. The temperature is detected through DS18B20. If the temperature is higher than the set maximum threshold, the sound and light alarm will be given and the cleaning will be ended; The added disinfection mode makes tableware safer.
Keywords:single chip microcomputer, DS18B20 sensor, automatic control, alarm module.
目 录
摘要
Abstract
第一章绪论
1.1课题研究背景及其研究意义
1.2洗碗机发展现状
1.3系统实现的功能
第二章系统方案设计
2.1 主要元器件选择
2.1.1 主控芯片方案选择
2.1.2 显示模块方案选择
2.2 整体方案设计
第三章 硬件电路
3.1 单片机最小系统
3.1.1 主控模块电路
3.1.2 晶振电路
3.1.3 复位电路
3.1.4 电源电路
3.1.5 下载电路
3.2 OLED显示模块电路
3.3 温度采集模块电路
3.4独立按键模块电路
3.5继电器控制模块
3.6声光报警电路设计
3.7蓝牙模块(ECB02)
第四章 软件设计
4.1 编程软件介绍
4.2 系统主流程设计
4.3 独立按键
4.4 温度检测模块子流程
4.5 OLED显示流程设计
4.6 蓝牙模块子流程
第五章 实物测试
5.1 整体实物测试
5.2 清洗过程实物测试
5.3 温度实物测试
总结
参考文献
致谢
附录
附录1:原理图
附录2:PCB
附录3:主程序
购买后可查看具体内容!
答辩PPT
下图为答辩PPT整体框架模板,基本上所有项目的答辩PPT格式都如下所示,但由于部分院校要求不一致,可能有一小部分格式有所变动。

购买后可查看具体内容!