项目编号:mcuclub-jj-021
51单片机实物设计简介:
单片机类型:STC89C52
具体功能:
1、通过DHT11检测碗柜内温湿度,当温度低于设置值,进行加热,当湿度高于设置值,进行加热和通风
2、通过霍尔传感器检碗柜门状态,关闭时,自动打开消毒灯,打开时,消毒灯关闭
3、通过光敏电阻检测光照值,当光照值低于设置最小值且碗柜门打开,则LED照明灯自动打开
4、通过按键设置各阈值
5、通过显示屏显示测量值
扩展功能:通过蓝牙模块将测量数据发送到手机端,并可以控制加热、通风、消毒、照明以及模式切换
实物演示视频:
打开视频声音方法:鼠标放在视频中,点击右下角小喇叭图形即可;视频放大后不清晰,可将鼠标放在视频上,点击“进入哔哩哔哩,观看更高清”
仿真演示视频:
打开视频声音方法:鼠标放在视频中,点击右下角小喇叭图形即可;视频放大后不清晰,可将鼠标放在视频上,点击“进入哔哩哔哩,观看更高清”
电子版资料介绍视频:
打开视频声音方法:鼠标放在视频中,点击右下角小喇叭图形即可;视频放大后不清晰,可将鼠标放在视频上,点击“进入哔哩哔哩,观看更高清”
电子版实物资料预览

实物图
底板:底板在嘉立创进行打板,为绿色PCB板,两层板,厚度1.2,上下覆铜接地。元器件基本上为插针式,个别降压芯片会使用贴片式。
供电接口:TYPE-C

电子版仿真资料预览

仿真图
仿真软件版本:proteus8.17 (本站提供该软件免费下载链接)
电路连线方式:网络标号连线方式
注意:部分实物元器件仿真中没有,仿真中会用其他工作原理相似的元件代替,这样可能导致实物程序和仿真程序不一样

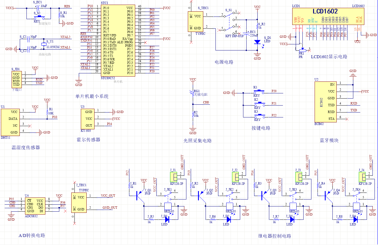
原理图
软件版本:AD2013 (本站提供该软件免费下载链接)
电路连线方式:网络标号连线方式
注意:原理图只是画出了模块的引脚图,而并不是模块的内部结构原理图

PCB图
软件版本:AD2013 (本站提供该软件免费下载链接)
PCB图是由原理图导出,封装很大一部分都是作者自己绘制,不提供封装库,只提供连接好的源文件,可以直接在嘉立创进行打板。两层板,上下覆铜接地。
注意:PCB图中间有一个项目编号,隐藏在单片机底座下,插入单片机后不会看到。如果想截没有项目编号的PCB图,可在PCB源文件中点击删除。另外,如果想在实物PCB板上加自己的信息(比如日期、学号、姓名等),可联系客服。

系统框图
绘制软件:VISIO (本站提供该软件免费下载链接)

软件设计流程
绘制软件:VISIO (本站提供该软件免费下载链接)

开题报告
下图为开题报告整体框架模板,基本上所有项目的开题报告格式都如下所示,但由于部分院校要求不一致,可能有一小部分格式有所变动。

购买后可查看具体内容!
设计说明书
总字数:16000+
摘 要
当前很多的用户洗碗之后,只是简单对其进行擦干处理,并可以对其放置的环境进行温湿度的控制,且这些餐具放置的位置一般都是较为阴暗潮湿的,很容易滋生细菌,当人们使用这些餐具的时候,容易将这些细菌吃进体内,给人们的健康带来很大的危害,因此此次设计一款控制碗柜温湿度的餐具,保障餐具存储环境的健康;该设计通过温湿度检测模块DHT11检测当前环境中的温湿度,当温度低于设置值,进行加热,当湿度高于设置值,进行加热和通风,通过霍尔传感器检碗柜门状态,关闭时,自动打开消毒灯,打开时,消毒灯关闭,通过光敏电阻检测光照值,当光照值低于设置最小值且碗柜门打开,则LED照明灯自动打开。本系统基本实现了系统所需要完成的基本功能。
关键词:智能碗柜;温湿度DHT11;霍尔传感器;测控
Abstract
At present, many users simply dry the dishes after washing them, and can control the temperature and humidity of the environment in which they are placed. These tableware are usually placed in a dark and humid place, which is easy to breed bacteria. When people use these tableware, they are easy to eat these bacteria into their bodies, bringing great harm to people’s health. Therefore, this design is a tableware that controls the temperature and humidity of the cupboard, Ensure the health of tableware storage environment; This design detects the temperature and humidity in the current environment through the temperature and humidity detection module DHT11. When the temperature is lower than the setting value, it heats up. When the humidity is higher than the setting value, it heats up and ventilates. When the door of the bowl cabinet is closed, it automatically turns on the disinfection lamp. When it is turned on, the disinfection lamp is turned off. When the light value is lower than the setting minimum value and the door of the bowl cabinet is opened, the LED lamp automatically turns on. This system basically realizes the basic functions that the system needs to complete.
Key words:intelligent cupboard; Temperature and humidity DHT11; Hall sensor; Measurement and control
目 录
摘 要
Abstract
1 引言
1.1 课题背景及其意义
1.2 国内外的研究状况
1.3 本课题研究目标
2 方案的设计与论证
2.1 主要模块方案选择
2.1.1 主控模块方案选择
2.1.2 温湿度检测模块方案选择
2.1.3 显示方案的选择
2.2 整体方案设计
3 硬件电路的设计
3.1 单片机的最小系统设计
3.1.1主控模块电路
3.1.2 晶振电路
3.1.3 复位电路
3.1.4 电源电路
3.1.5下载电路
3.2 温湿度监测模块电路
3.3 霍尔传感器模块电路
3.4光敏电阻检测模块电路
3.5 继电器模块电路
3.6 LCD1602液晶显示模块电路
3.7 按键电路设计
3.8 蓝牙模块电路
4 系统程序设计
4.1 编程软件介绍
4.2 系统主流程设计
4.3 独立按键
4.4 温湿度检测模块子流程
4.5 A/D模数转换子流程
4.6 LCD1602液晶显示子流程
4.7 蓝牙模块子流程
第五章 仿真测试
5.1 整体仿真测试
5.2 仿真上电运行测试
5.3 柜门打开与关闭仿真测试
5.4碗柜加热除湿仿真测试
5.5碗柜加热除湿仿真测试
5.6 蓝牙远程控制仿真测试
第六章 实物测试
6.1 整体实物测试
6.2 实物上电运行测试
6.3 柜门打开与关闭实物测试
6.4碗柜加热除湿实物测试
6.5碗柜加热除湿实物测试
6.6 蓝牙远程控制实物测试
总结与展望
参考文献
附录
附录一:原理图
附录二:PCB
附录三:主程序
购买后可查看具体内容!
答辩PPT
下图为答辩PPT整体框架模板,基本上所有项目的答辩PPT格式都如下所示,但由于部分院校要求不一致,可能有一小部分格式有所变动。

购买后可查看具体内容!