项目编号:mcuclub-jj-022
STM32单片机实物设计简介:
单片机类型:STM32F103C8T6
具体功能:
1、通过TDS水质模块检测水质,当水质数值大于设置最大值,进行自动换水(两个水泵)
2、通过浊度传感器检测浑浊度,浑浊度大于设置最大值,启动水泵换水(两个继电器)
3、通过防水式DS18B20检测水温,水温超过设置上下限值,进行加热(加热棒)或制冷(风扇)
4、通过按键可实现设置定时投喂、定时充氧时间
5、通过按键可设置各阈值
6、通过显示屏显示测量值
扩展功能:通过蓝牙模块将测量数据发送到手机端,并可以控制换水、加热、制冷、投喂、充氧以及模式切换
实物演示视频:
打开视频声音方法:鼠标放在视频中,点击右下角小喇叭图形即可;视频放大后不清晰,可将鼠标放在视频上,点击“进入哔哩哔哩,观看更高清”
电子版资料介绍视频:
打开视频声音方法:鼠标放在视频中,点击右下角小喇叭图形即可;视频放大后不清晰,可将鼠标放在视频上,点击“进入哔哩哔哩,观看更高清”
电子版实物资料预览

实物图
底板:底板在嘉立创进行打板,为绿色PCB板,两层板,厚度1.2,上下覆铜接地。元器件基本上为插针式,个别降压芯片会使用贴片式。
供电接口:TYPE-C

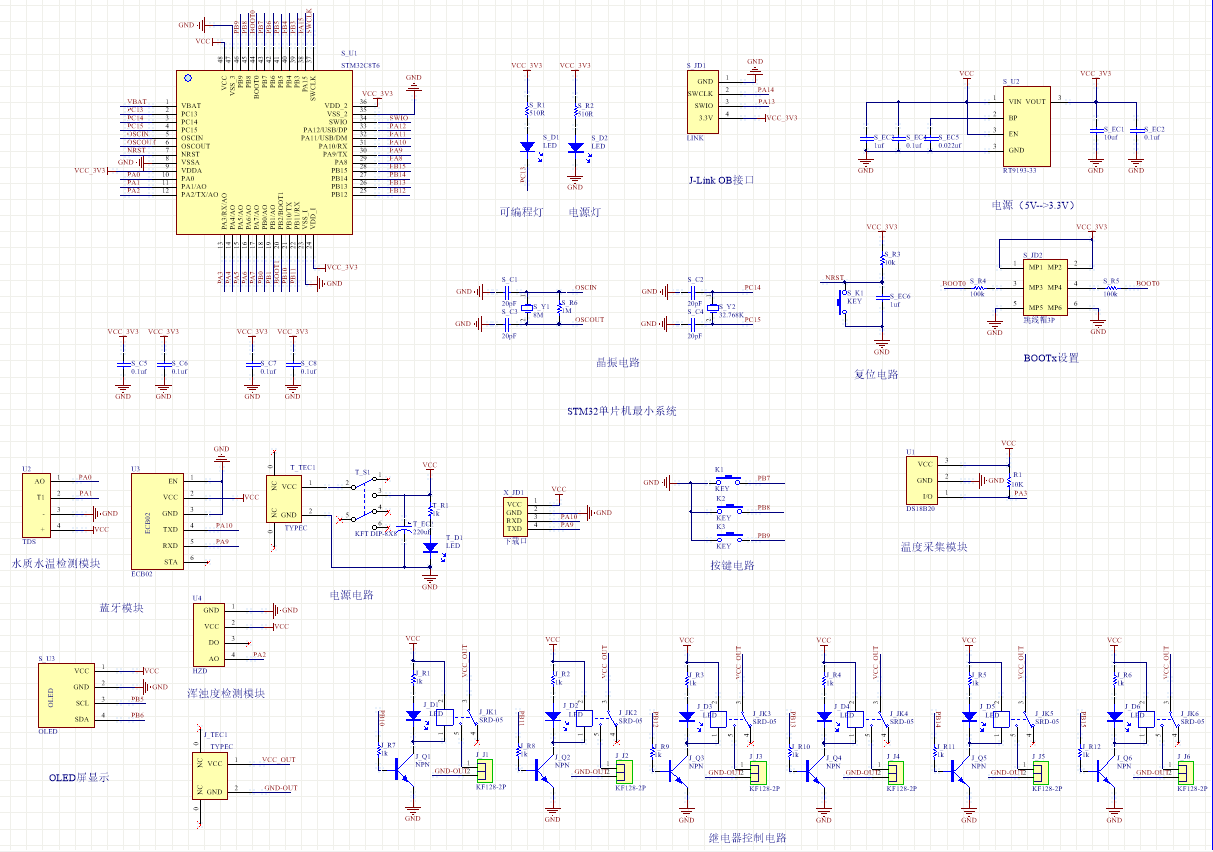
原理图
软件版本:AD2013 (本站提供该软件免费下载链接)
电路连线方式:网络标号连线方式
注意:原理图只是画出了模块的引脚图,而并不是模块的内部结构原理图

PCB图
软件版本:AD2013 (本站提供该软件免费下载链接)
PCB图是由原理图导出,封装很大一部分都是作者自己绘制,不提供封装库,只提供连接好的源文件,可以直接在嘉立创进行打板。两层板,上下覆铜接地。
注意:PCB图中间有一个项目编号,隐藏在单片机底座下,插入单片机后不会看到。如果想截没有项目编号的PCB图,可在PCB源文件中点击删除。另外,如果想在实物PCB板上加自己的信息(比如日期、学号、姓名等),可联系客服。

系统框图
绘制软件:VISIO (本站提供该软件免费下载链接)

软件设计流程
绘制软件:VISIO (本站提供该软件免费下载链接)

开题报告
下图为开题报告整体框架模板,基本上所有项目的开题报告格式都如下所示,但由于部分院校要求不一致,可能有一小部分格式有所变动。

购买后可查看具体内容!
设计说明书
总字数:15000+
摘 要
此次设计采用STM32单片机作为主控芯片,通过利用当前的传感器技术,对此次设计的智能鱼缸进行设计,可以实现对鱼缸温度、水质、浑浊度的实时监测,并可以实现对鱼缸环换水时间进行实时监测进行自动进行换水的功能,并将检测的值显示在显示屏上。整个系统的设计可以分为两个部分来进行设计:第一部分是通过采用STM32单片机作为主要的控制部分,对检测的数据进行处理,然后对处理的数据进行存储及其控制输出;第二部分是显示及其控制部分组成,对鱼缸进行自动换水、进行自动控制温度、抽水等功能。此次设计的智能鱼缸操作简单、成本低廉、可进行大批量生产,该设计可以使用在较多的家庭及其一些图书馆周围。
关键词:鱼缸,自动控制,自动换水,温度控制,水质监测
Abstract
This design uses STM32 single chip microcomputer as the main control chip. By using the current sensor technology, the design of the intelligent fish tank can realize the real-time monitoring of the temperature, water quality and turbidity of the fish tank, and can realize the real-time monitoring of the water change time of the fish tank ring for automatic water change, and display the detected value on the display screen. The design of the whole system can be divided into two parts: the first part is to use STM32 single chip microcomputer as the main control part to process the detected data, then store the processed data and control the output; The second part is composed of display and control parts, which can automatically change water, control temperature and pump water in the fish tank. The intelligent fish tank designed in this design is simple in operation, low in cost, and can be used for mass production. This design can be used in many families and around some libraries.
Key words:fish tank, automatic control, automatic water change, temperature control, water quality monitoring
目录
摘要
Abstract
1 绪论
1.1选题背景及实际意义
1.2国内外研究现状
2 系统设计方案
2.1 主要模块方案选择
2.1.1 主控芯片方案选择
2.1.2 显示模块方案选择
2.1.3 按键模块方案选择
2.2 整体设计方案
3硬件设计
3.1单片机最小系统
3.1.1 主控模块电路
3.1.2 晶振电路
3.1.3 复位电路
3.1.4 电源电路
3.1.5 下载电路
3.2水质水温检测模块
3.3 浑浊度检测
3.4 OLED显示模块电路
3.5 继电器电路模块
3.6 按键电路模块
3.7蓝牙模块(ECB02)
4 系统程序设计
4.1 编程软件介绍
4.2 系统主流程设计
4.3 独立按键
4.4 温度检测模块子流程
4.5 OLED显示流程设计
4.6 蓝牙模块子流程
5 实物测试
5.1 实物整体焊接测试
5.2 鱼缸水温检测实物测试
5.3 鱼缸水质检测测试
5.4 鱼缸浑浊度检测测试
5.5 定时投喂、充氧检测测试
6 结论
参考文献
致谢
附录
附录一:原理图
附录二:PCB
附录三:主程序
购买后可查看具体内容!
答辩PPT
下图为答辩PPT整体框架模板,基本上所有项目的答辩PPT格式都如下所示,但由于部分院校要求不一致,可能有一小部分格式有所变动。

购买后可查看具体内容!