项目编号:mcuclub-jj-023
STM32单片机实物设计简介:
单片机类型:STM32F103C8T6
具体功能:
1、通过防水式DS18B20测量土壤温度,当温度高于设置最大值时,进行风扇降温
2、通过土壤湿度传感器检测湿度值,当湿度值低于设置最小值时,进行水泵浇水
3、通过光敏电阻检测光照值,当光照值小于设置最小值时则自动进行补光;当光照值大于设置最大值时,则自动打开遮雨棚进行遮光(四相步进电机模拟)
4、通过雨水检测模块检测是否下雨,如果下雨,则自动打开遮雨棚
5、通过按键可设置各阈值
6、通过显示屏显示测量值
扩展功能:通过蓝牙模块将测量数据发送到手机端,并可以控制风扇、水泵、补光、遮光棚以及模式切换
实物演示视频:
打开视频声音方法:鼠标放在视频中,点击右下角小喇叭图形即可;视频放大后不清晰,可将鼠标放在视频上,点击“进入哔哩哔哩,观看更高清”
电子版资料介绍视频:
打开视频声音方法:鼠标放在视频中,点击右下角小喇叭图形即可;视频放大后不清晰,可将鼠标放在视频上,点击“进入哔哩哔哩,观看更高清”
电子版实物资料预览

实物图
底板:底板在嘉立创进行打板,为绿色PCB板,两层板,厚度1.2,上下覆铜接地。元器件基本上为插针式,个别降压芯片会使用贴片式。
供电接口:TYPE-C

原理图
软件版本:AD2013 (本站提供该软件免费下载链接)
电路连线方式:网络标号连线方式
注意:原理图只是画出了模块的引脚图,而并不是模块的内部结构原理图

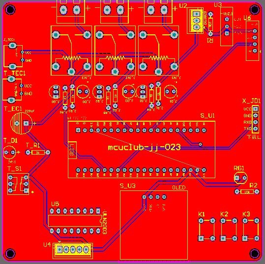
PCB图
软件版本:AD2013 (本站提供该软件免费下载链接)
PCB图是由原理图导出,封装很大一部分都是作者自己绘制,不提供封装库,只提供连接好的源文件,可以直接在嘉立创进行打板。两层板,上下覆铜接地。
注意:PCB图中间有一个项目编号,隐藏在单片机底座下,插入单片机后不会看到。如果想截没有项目编号的PCB图,可在PCB源文件中点击删除。另外,如果想在实物PCB板上加自己的信息(比如日期、学号、姓名等),可联系客服。

系统框图
绘制软件:VISIO (本站提供该软件免费下载链接)

软件设计流程
绘制软件:VISIO (本站提供该软件免费下载链接)

开题报告
下图为开题报告整体框架模板,基本上所有项目的开题报告格式都如下所示,但由于部分院校要求不一致,可能有一小部分格式有所变动。

购买后可查看具体内容!
设计说明书
总字数:15000+
摘 要
本文设计了一种智能化的花盆控制系统。该系统采用STM32单片机作为主控制器,通过温度传感、土壤湿度传感器、光照强度检测传感器对植物生长环境进行检测,将采集的数据信号与系统数值进行比较,从而实现了智能花盆的自动或手动浇水功能。随着人们生活质量的逐步提高,越来越多的人会选择在办公室或家中养盆绿植。但由于工作压力常无法及时给绿植浇水,造成植物凋零或死亡。目前市场上有自动盆栽装置,但只能定时浇水,很难及时浇水。还有一种盆栽缺水警报,可以提醒人们浇灌盆栽,但需要用户手动浇水。针对该问题,本文设计了一种智能花盆系统,该花盆系统通过温湿度检测模块、光照强度检测模块对植物生长环境进行循环检测,将采集的数据信号与单片机程序设定的浇水上下限数值进行比较,调整水泵的工作状态,从而实现智能浇水。
关键词: 智能花盆;自动控制;土壤温度检测、土壤湿度检测、光照强度检测
Abstract
This paper designs an intelligent flowerpot control system. The system uses STM32 microcontroller as the main controller, through the temperature sensor, soil moisture sensor, light intensity detection sensor to detect the plant growth environment, the collected data signal and system values are compared, so as to realize the automatic or manual watering function of the intelligent pot. With the gradual improvement of people’s quality of life, more and more people will choose to raise a pot of green plants in the office or at home. However, due to the pressure of work, it is often unable to water the plants in time, causing the plants to wither or die. There is automatic potted device on the market at present, but can water regularly only, it is very difficult to water in time. There is also a potting water alert that reminds people to water their plants, but requires the user to water them manually. Aiming at this problem, this paper designs an intelligent pot system, the flower pot system through the temperature and humidity detection module, the light intensity detection module test cycle on plant growth environment, the collection of data signals and compares it to water microcontroller procedures set by the upper and lower, adjusting the working state of the water pump, so as to realize intelligent watering.
Key words: intelligent flowerpot; Automatic control; Soil temperature detection, soil moisture detection, light intensity detection
目 录
摘要
Abstract
第一章 绪论
1.1 研究背景及实际意义
1.2 国内外研究现状
1.3 此次设计目标
第二章 系统方案设计
2.1 主要元器件选择
2.1.1 主控芯片方案选择
2.1.2 显示模块方案选择
2.1.3 温度采集模块方案选择
2.2 整体方案设计
第三章 硬件电路
3.1 主控模块电路
3.1.1 主控模块电路
3.1.2 晶振电路
3.1.3 复位电路
3.1.4 电源电路
3.1.5 下载电路
3.2 OLED显示模块电路
3.3 光照采集模块电路
3.4 土壤湿度采集模块电路
3.5 温度采集模块电路
3.6雨量检测模块
3.7 步进电机模块电路
3.8 按键电路模块
3.9 继电器电路模块
3.10蓝牙模块(ECB02)
第四章 软件设计
4.1 编程软件介绍
4.2 系统主流程设计
4.3 独立按键
4.4 OLED显示流程设计
4.5 蓝牙模块子流程
第五章 实物测试
5.1 整体实物测试图
5.2 上电运行实物测试
5.3 按键功能实物测试
5.4继电器功能实物测试
总结
参考文献
致谢
附录
附录一:原理图
附录二:PCB
附录三:主程序
购买后可查看具体内容!
答辩PPT
下图为答辩PPT整体框架模板,基本上所有项目的答辩PPT格式都如下所示,但由于部分院校要求不一致,可能有一小部分格式有所变动。

购买后可查看具体内容!