项目编号:mcuclub-jj-024
51单片机实物设计简介:
单片机类型:STC89C52
具体功能:
1、通过三个按键控制吹风机的加热模式,包括停止、低温、高温;(两个继电器)
2、通过三个按键控制吹风机的风速,包括停止、低速、高速;(MX1508控制风扇)
3、通过三个按键设置吹风机的定时,定时开启后,以高温高速运行,期间可以通过按键切换加热模式和风速;
4、通过DS18B20检测吹风机的线路温度,超过设置值进行蜂鸣器报警,并切断所有负载工作
5、通过显示屏显示测量值
扩展功能:通过蓝牙模块将测量数据发送到手机端,并可以控制加热模式、风速、定时时间
实物演示视频:
打开视频声音方法:鼠标放在视频中,点击右下角小喇叭图形即可;视频放大后不清晰,可将鼠标放在视频上,点击“进入哔哩哔哩,观看更高清”
仿真演示视频:
打开视频声音方法:鼠标放在视频中,点击右下角小喇叭图形即可;视频放大后不清晰,可将鼠标放在视频上,点击“进入哔哩哔哩,观看更高清”
电子版资料介绍视频:
打开视频声音方法:鼠标放在视频中,点击右下角小喇叭图形即可;视频放大后不清晰,可将鼠标放在视频上,点击“进入哔哩哔哩,观看更高清”
电子版实物资料预览

实物图
底板:底板在嘉立创进行打板,为绿色PCB板,两层板,厚度1.2,上下覆铜接地。元器件基本上为插针式,个别降压芯片会使用贴片式。
供电接口:TYPE-C

电子版仿真资料预览

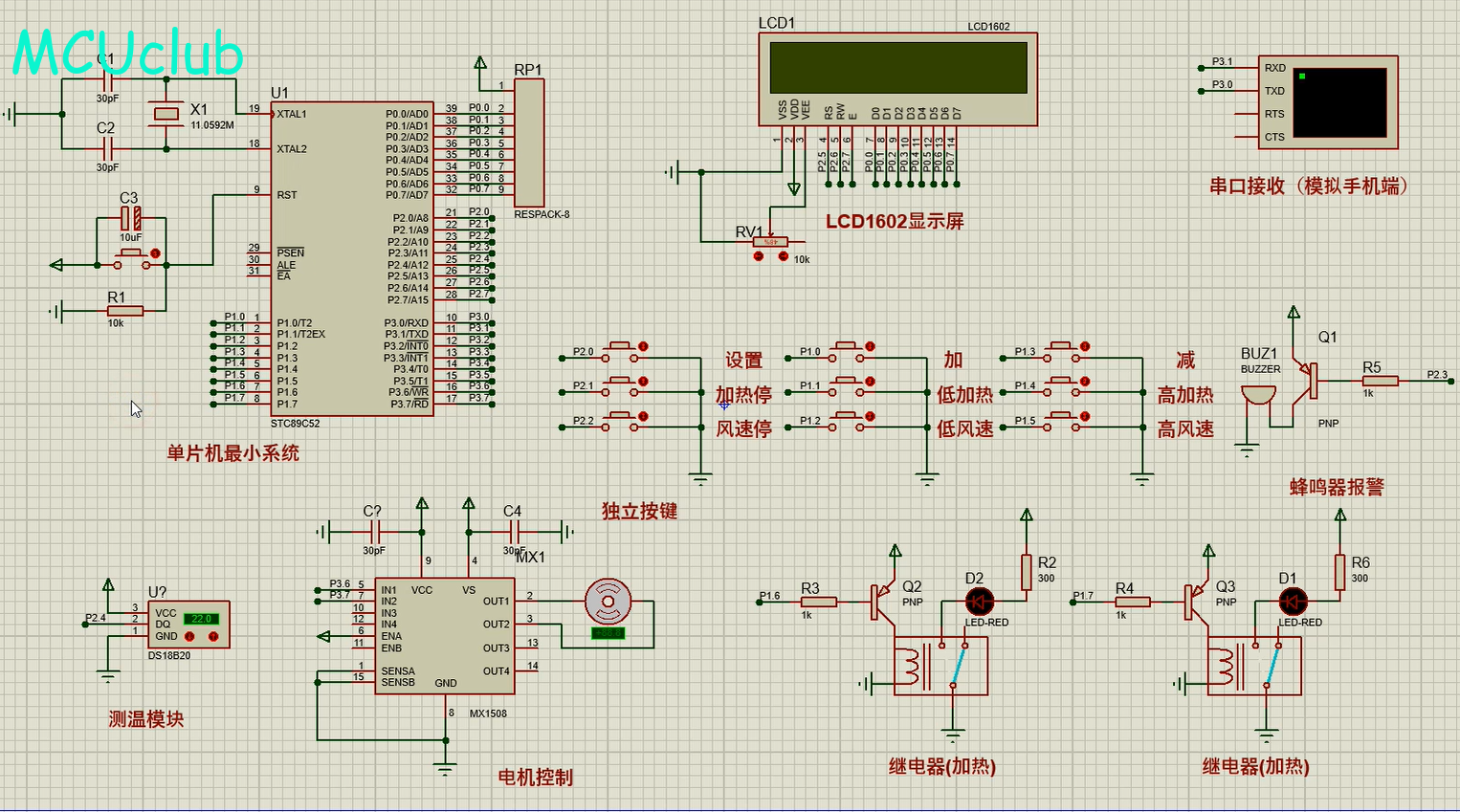
仿真图
仿真软件版本:proteus8.17 (本站提供该软件免费下载链接)
电路连线方式:网络标号连线方式
注意:部分实物元器件仿真中没有,仿真中会用其他工作原理相似的元件代替,这样可能导致实物程序和仿真程序不一样

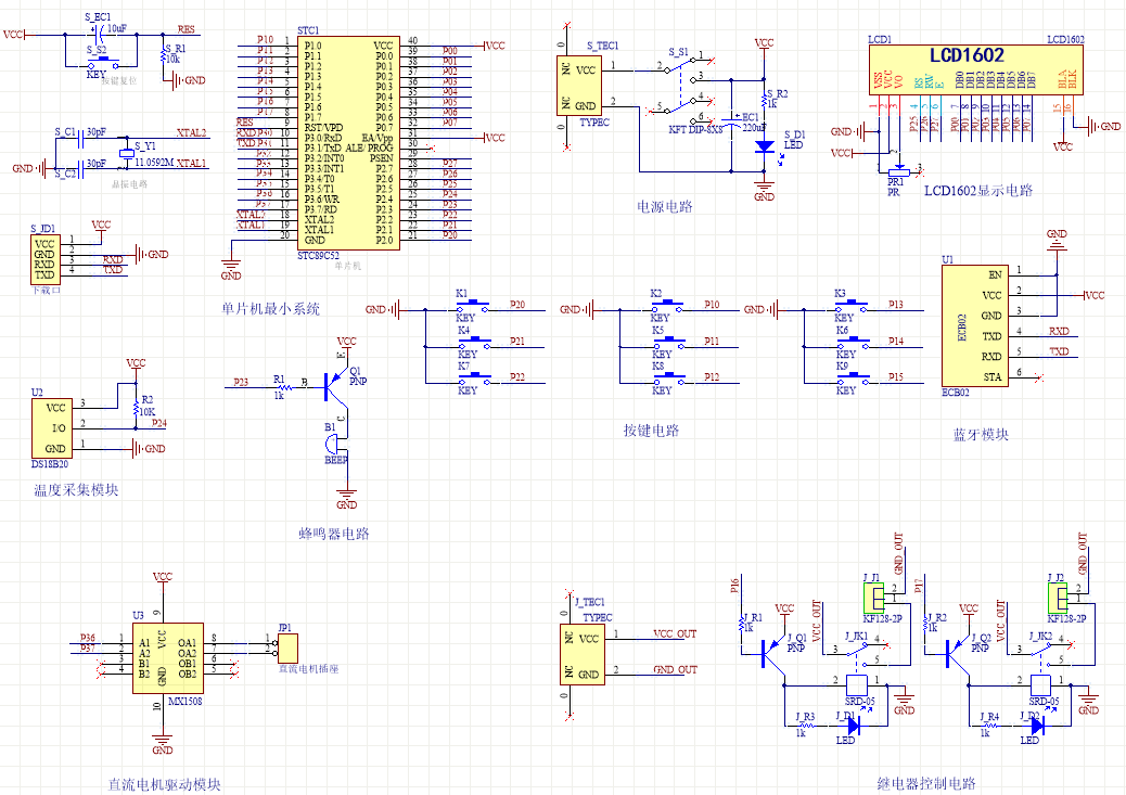
原理图
软件版本:AD2013 (本站提供该软件免费下载链接)
电路连线方式:网络标号连线方式
注意:原理图只是画出了模块的引脚图,而并不是模块的内部结构原理图

PCB图
软件版本:AD2013 (本站提供该软件免费下载链接)
PCB图是由原理图导出,封装很大一部分都是作者自己绘制,不提供封装库,只提供连接好的源文件,可以直接在嘉立创进行打板。两层板,上下覆铜接地。
注意:PCB图中间有一个项目编号,隐藏在单片机底座下,插入单片机后不会看到。如果想截没有项目编号的PCB图,可在PCB源文件中点击删除。另外,如果想在实物PCB板上加自己的信息(比如日期、学号、姓名等),可联系客服。

系统框图
绘制软件:VISIO (本站提供该软件免费下载链接)

软件设计流程
绘制软件:VISIO (本站提供该软件免费下载链接)

开题报告
下图为开题报告整体框架模板,基本上所有项目的开题报告格式都如下所示,但由于部分院校要求不一致,可能有一小部分格式有所变动。

购买后可查看具体内容!
设计说明书
总字数:15000+
摘 要
本文设计基于单片机的智能吹风机以温度以及控速为研究对象,选择STC89C52单片机作为主控芯片,通过DS18B20检测吹风机的线路温度,超过设置值进行蜂鸣器报警,并切断所有负载工作,以MX1508为吹风机的驱动芯片组成的智能吹风机系统。而且可以在使用的过程之中进行吹风机使用环境温度的检测,和对吹风机的预设温度显示在液晶显示屏上,通过对预示值和温度进行比较,最终实现能对吹风机的电机的运行进行控制。
关键词:单片机;DS18B20;显示屏;MX1508
Abstract
This paper designs an intelligent hair dryer based on single-chip microcomputer. With temperature and speed control as the research object, STC89C52 single-chip microcomputer is selected as the main control chip, and the line temperature of the hair dryer is detected through DS18B20. If it exceeds the set value, the buzzer will alarm, and all load work will be cut off. The intelligent hair dryer system is composed of MX1508 as the driving chip of the hair dryer. In addition, it can detect the ambient temperature of the hair dryer during use, and display the preset temperature of the hair dryer on the LCD screen. By comparing the predicted value and temperature, it can finally control the operation of the hair dryer motor.
Keywords: SCM; DS18B20;display; MX1508
目录
摘要
Abstract
第一章 前言
1.1 课题研究的作用与意义
1.2 研究现状及发展趋势
1.3 此次设计能实现的功能及其框架
第二章 整体方案设计
2.1 整体系统框图设计
2.2 方案论证
2.2.1 主控芯片的选择
2.2.2 温度传感器的选择
2.2.3 显示器件的选择
2.2.4 调速方式的选择
第三章 硬件设计
3.1 单片机最小系统
3.1.1主控模块电路
3.1.2 晶振电路
3.1.3 复位电路
3.1.4 电源电路
3.1.5下载电路
3.2 温度采集模块
3.3马达驱动MX1508简介
3.4 显示模块介绍
3.5 继电器模块介绍
3.6 独立按键模块电路
3.7蜂鸣器报警模块
3.8蓝牙模块(ECB02)
第四章 系统程序设计
4.1 编程软件介绍
4.2 系统主流程设计
4.3 独立按键
4.4 直流电机-MX1508驱动模块子流程
4.5 温度检测模块子流程
4.6 蓝牙模块子流程
第五章 仿真测试
5.1 仿真总体设计
5.2 继电器电机和温度仿真测试
5.3 调整温度仿真测试
5.4 调整转速仿真图测试
5.5 调整定时仿真图测试
第六章 实物测试
6.1 实物焊接总图
6.2 继电器电机和温度实物测试
6.3 调整温度实物测试
6.4 调整转速实物图测试
6.5 调整定时实物图测试
总结
参考文献
致谢
附录
附录一:原理图
附录二:PCB
附录三:主程序
购买后可查看具体内容!
答辩PPT
下图为答辩PPT整体框架模板,基本上所有项目的答辩PPT格式都如下所示,但由于部分院校要求不一致,可能有一小部分格式有所变动。

购买后可查看具体内容!