项目编号:mcuclub-jj-025
51单片机实物设计简介:
单片机类型:STC89C52
具体功能:
1、通过超声波检测台灯到人的距离
2、通过光敏电阻检测光照值
3、当距离值小于设置最大值,则证明有人在台灯前,此时如果光照小于设置最大值,则打开灯光,在最大值和最小值之间,根据光照值自动调节光亮度,当小于设置最小值,则调整为最大亮度
4、当距离值小于设置最小值,则坐姿有问题,通过语音模块提醒“请注意坐姿”
5、通过按键可设置各阈值,手动调节灯亮度、切换模式
6、通过显示屏显示测量值
扩展功能:通过蓝牙模块将测量数据发送到手机端,并可以控制光亮度以及模式切换
实物演示视频:
打开视频声音方法:鼠标放在视频中,点击右下角小喇叭图形即可;视频放大后不清晰,可将鼠标放在视频上,点击“进入哔哩哔哩,观看更高清”
仿真演示视频:
打开视频声音方法:鼠标放在视频中,点击右下角小喇叭图形即可;视频放大后不清晰,可将鼠标放在视频上,点击“进入哔哩哔哩,观看更高清”
电子版资料介绍视频:
打开视频声音方法:鼠标放在视频中,点击右下角小喇叭图形即可;视频放大后不清晰,可将鼠标放在视频上,点击“进入哔哩哔哩,观看更高清”
电子版实物资料预览

实物图
底板:底板在嘉立创进行打板,为绿色PCB板,两层板,厚度1.2,上下覆铜接地。元器件基本上为插针式,个别降压芯片会使用贴片式。
供电接口:TYPE-C

电子版仿真资料预览

仿真图
仿真软件版本:proteus8.17 (本站提供该软件免费下载链接)
电路连线方式:网络标号连线方式
注意:部分实物元器件仿真中没有,仿真中会用其他工作原理相似的元件代替,这样可能导致实物程序和仿真程序不一样

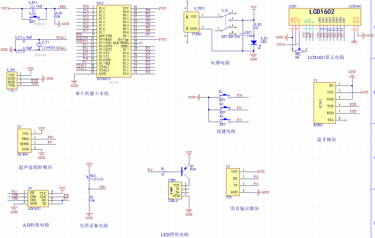
原理图
软件版本:AD2013 (本站提供该软件免费下载链接)
电路连线方式:网络标号连线方式
注意:原理图只是画出了模块的引脚图,而并不是模块的内部结构原理图

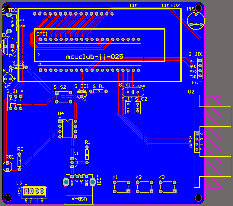
PCB图
软件版本:AD2013 (本站提供该软件免费下载链接)
PCB图是由原理图导出,封装很大一部分都是作者自己绘制,不提供封装库,只提供连接好的源文件,可以直接在嘉立创进行打板。两层板,上下覆铜接地。
注意:PCB图中间有一个项目编号,隐藏在单片机底座下,插入单片机后不会看到。如果想截没有项目编号的PCB图,可在PCB源文件中点击删除。另外,如果想在实物PCB板上加自己的信息(比如日期、学号、姓名等),可联系客服。

系统框图
绘制软件:VISIO (本站提供该软件免费下载链接)

软件设计流程
绘制软件:VISIO (本站提供该软件免费下载链接)

开题报告
下图为开题报告整体框架模板,基本上所有项目的开题报告格式都如下所示,但由于部分院校要求不一致,可能有一小部分格式有所变动。

购买后可查看具体内容!
设计说明书
总字数:16000+
摘 要
设计了一种基于STC89C52的语音提醒与坐姿检测智能台灯原型系统。系统由主控制器模块、语音播报模块、超声波测距模块、光照检测模块、显示模块与继电器模块组成。以STC89C52微控制器为主控制器,通过串口控制模块获取并解析用户指令,实现对LED灯的控制,包括开关、亮灭等基本功能。通过超声波模块检测坐姿,坐姿不正确则语音播报提醒。也可以通过光照强度检测控制台灯的亮灭,通过继电器模块实现系统元件之间的耦合隔离,提高系统负载能力,完善系统控制功能与安全防护功能。测试结果表明,该原型系统不仅实现了台灯控制方式的便利化与人性化,还具备预防驼背与近视的功能,具有较强的实用性和市场化潜力。
关键词:智能台灯;坐姿检测;语音提醒;自动技术
Abstract
An intelligent desk lamp prototype system based on STC89C52 is designed. The system is composed of main controller module, voice broadcast module, ultrasonic distance measurement module, light detection module, display module and relay module. The STC89C52 microcontroller is used as the main controller, and the user’s instructions are obtained and analyzed through the serial port control module to achieve the control of LED lights, including the basic functions of switching, lighting and off. The sitting posture is detected through the ultrasonic module. If the sitting posture is incorrect, voice broadcast will remind. The lighting intensity can also be used to detect the lighting of the control desk lamp, and the coupling isolation between system components can be achieved through the relay module to improve the system load capacity and improve the system control function and safety protection function. The test results show that the prototype system not only realizes the convenience and humanization of desk lamp control mode, but also has the function of preventing hunchback and myopia, and has strong practicability and market potential.
Keywords: intelligent desk lamp; Sitting posture detection; Voice reminder; Automatic technology.
目录
摘 要
Abstract
第一章 引言
1.1 选题背景及实际意义
1.2 国内外发展历程
1.3 本论文研究目标与框架
第二章 系统设计方案
2.1 整体设计方案
2.2 主要元器件选择
2.2.1 主控芯片选择
2.2.2 显示方案选择
2.2.3按键模块方案选择
第三章 硬件设计
3.1 单片机最小系统
3.1.1主控模块电路
3.1.2 晶振电路
3.1.3 复位电路
3.1.4 电源电路
3.1.5下载电路
3.2 超声波检测电路模块
3.3 光照采集电路模块
3.4 LCD1602显示电路模块
3.5 语音输出电路模块
3.6 照明电路模块
3.7 独立按键模块电路
3.8蓝牙模块(ECB02)
第四章 系统程序设计
4.1 编程软件介绍
4.2 系统主流程设计
4.3 独立按键
4.4 A/D模数转换子流程
4.5 LCD1602液晶显示子流程
4.6 蓝牙模块子流程
第五章 系统仿真测试
5.1 仿真总体设计
5.2 上电运行仿真测试
5.3 功能模块仿真测试
5.4 按键功能仿真测试
5.5 蓝牙控制仿真测试
第六章 实物制作与调试过程
6.1 实物总体设计
6.2 上电运行实物测试
6.3 功能模块实物测试
6.4 按键功能实物测试
6.5 蓝牙控制实物测试
第七章 结论
参考文献
致谢
附录
附录一:原理图
附录二:PCB
附录三:主程序:
购买后可查看具体内容!
答辩PPT
下图为答辩PPT整体框架模板,基本上所有项目的答辩PPT格式都如下所示,但由于部分院校要求不一致,可能有一小部分格式有所变动。

购买后可查看具体内容!