项目编号:mcuclub-jj-026
51单片机实物设计简介:
单片机类型:STC89C52
具体功能:
1、通过红外避障管检测垃圾桶前是否有人
2、通过红外对射管检测垃圾桶是否装满
3、通过舵机模拟垃圾桶盖的打开和关闭
4、当检测到有人且垃圾桶没满,则自动打开垃圾桶盖,3秒后自动关闭。如果垃圾桶已满,则不打开,且声光报警3次。
5、可通过按键手动打开垃圾桶盖,3秒后自动关闭
扩展功能:当垃圾桶已满时,通过蓝牙模块将”垃圾桶已满,请速速更换“发送到手机端,并可以控制垃圾桶盖的打开
实物演示视频:
打开视频声音方法:鼠标放在视频中,点击右下角小喇叭图形即可;视频放大后不清晰,可将鼠标放在视频上,点击“进入哔哩哔哩,观看更高清”
仿真演示视频:
打开视频声音方法:鼠标放在视频中,点击右下角小喇叭图形即可;视频放大后不清晰,可将鼠标放在视频上,点击“进入哔哩哔哩,观看更高清”
电子版资料介绍视频:
打开视频声音方法:鼠标放在视频中,点击右下角小喇叭图形即可;视频放大后不清晰,可将鼠标放在视频上,点击“进入哔哩哔哩,观看更高清”
电子版实物资料预览

实物图
底板:底板在嘉立创进行打板,为绿色PCB板,两层板,厚度1.2,上下覆铜接地。元器件基本上为插针式,个别降压芯片会使用贴片式。
供电接口:TYPE-C

电子版仿真资料预览

仿真图
仿真软件版本:proteus8.17 (本站提供该软件免费下载链接)
电路连线方式:网络标号连线方式
注意:部分实物元器件仿真中没有,仿真中会用其他工作原理相似的元件代替,这样可能导致实物程序和仿真程序不一样

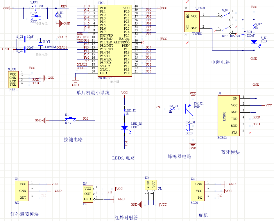
原理图
软件版本:AD2013 (本站提供该软件免费下载链接)
电路连线方式:网络标号连线方式
注意:原理图只是画出了模块的引脚图,而并不是模块的内部结构原理图

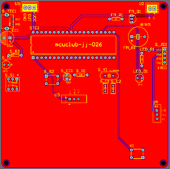
PCB图
软件版本:AD2013 (本站提供该软件免费下载链接)
PCB图是由原理图导出,封装很大一部分都是作者自己绘制,不提供封装库,只提供连接好的源文件,可以直接在嘉立创进行打板。两层板,上下覆铜接地。
注意:PCB图中间有一个项目编号,隐藏在单片机底座下,插入单片机后不会看到。如果想截没有项目编号的PCB图,可在PCB源文件中点击删除。另外,如果想在实物PCB板上加自己的信息(比如日期、学号、姓名等),可联系客服。

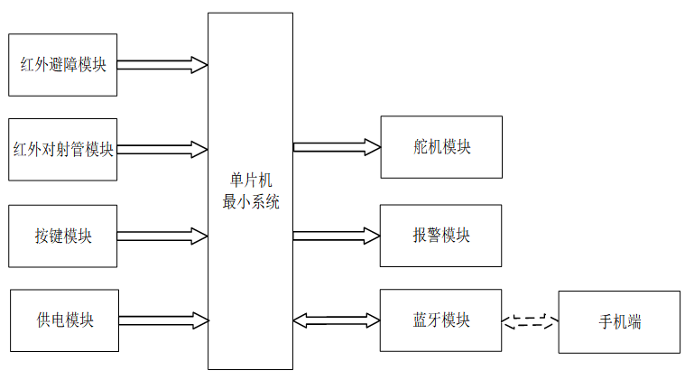
系统框图
绘制软件:VISIO (本站提供该软件免费下载链接)

软件设计流程
绘制软件:VISIO (本站提供该软件免费下载链接)

开题报告
下图为开题报告整体框架模板,基本上所有项目的开题报告格式都如下所示,但由于部分院校要求不一致,可能有一小部分格式有所变动。

购买后可查看具体内容!
设计说明书
总字数:13000+
摘 要
最近几年,随着当前我国的经济不断发展,当前我国的城市化越来越高,也随着城市化的增加,使得当前人们的生活垃圾也越来越多。垃圾桶作为人们生活中的较为常见的一种环卫工具,当前正在随着垃圾分类的垃圾智能分类的到来,越来越多的垃圾桶分类也在不断被设计出来。智能分类垃圾桶的设计,在一定程度上可以减轻环卫工人的工作量及其环卫工作管理需要花费的财力和物力,智能垃圾桶的设计,对系统的管理和对其专业的要求较高。此次设计针对当前设计的垃圾桶规模大,成本高进行改进,设计实用且成本较低的垃圾桶。此次设计的垃圾桶采用STC89C52单片机作为此次设计的主控芯片,然后配合红外对射管对垃圾桶量的检测,当监测到垃圾桶满,红色指示灯点亮,反之绿色指示灯点亮,监测到垃圾桶垃圾装满时,及时将垃圾桶的信息传输到环卫管理工作人员的手机上,用户可以通过语音对各种垃圾进行识别,并打开对应的垃圾桶盖子。此次设计通过对实物的硬件和软件进行设计,最终对实现的功能和性能进行测试,使其可以具有较高的稳定性和可靠性。
关键词:垃圾桶;声光报警;蓝牙模块;容量监测;语音识别
Intelligent garbage can based on SCM
Abstract:
In recent years, along with the current economic development, the current urbanization of China is becoming more and more high, also with the increase of urbanization, making the current people’s living garbage more and more. Trash can is a common sanitation tool in people’s life. With the coming of intelligent garbage classification, more and more garbage can classification is also being designed. The design of intelligent classification trash can can reduce the workload of sanitation workers and the financial and material resources needed for sanitation management to a certain extent. The design of intelligent trash can has high requirements for system management and its profession. This design is aimed at the current design of the trash can large scale, high cost to improve the design of practical and low cost trash can.The trash can use STC89C52 microcontroller as the design of the design of main control chip, and then cooperate with infrared correlation tube for detecting the amount of trash, when the monitoring to the trash can is full, the red indicator light, whereas the green light is lit, monitoring to trash can full of garbage, to transmit a bin of information in a timely manner to the sanitation management staff on the phone, Users can identify various kinds of garbage by voice and open the lid of the corresponding trash can. This design through the physical hardware and software design, the final function and performance of the implementation of the test, so that it can have a high stability and reliability.
Key words: trash can; Sound and light alarm; Bluetooth module; Capacity monitoring; Speech recognition
目 录
第1章 绪论
1.1 选题背景及实际意义
1.2 国内外研究现状
1.3 本论文研究目标与框架
第2章 系统设计方案
2.1 整体设计方案
2.2 主要元器件选择
2.2.1 主控芯片选择
2.2.2 电机模块方案选择
2.1.3 按键模块方案选择
第3章 硬件设计
3.1 单片机最小系统
3.1.1主控模块电路
3.1.2 晶振电路
3.1.3 复位电路
3.1.4 电源电路
3.1.5下载电路
3.2 红外对管模块电路
3.3 红外避障模块电路
3.4 舵机模块电路
3.5 独立按键模块电路
3.6光报警电路设计
3.7蓝牙模块电路
第4章 系统程序设计
4.1 编程软件介绍
4.2 系统主流程设计
4.3 独立按键
4.4 舵机模块子流通
4.5 蓝牙模块子流程
第5章仿真测试
5.1 整体仿真测试
5.2 上机运行仿真测试
5.3 垃圾桶状态仿真测试
5.4蓝牙模块仿真测试
第6章实物测试
6.1 整体实物测试
6.2 上机运行实物测试
6.3 垃圾桶状态实物测试
6.4蓝牙模块实物测试
结论
参考文献
致谢
附录
附录1:原理图
附录2:PCB
附录3:主程序
购买后可查看具体内容!
答辩PPT
下图为答辩PPT整体框架模板,基本上所有项目的答辩PPT格式都如下所示,但由于部分院校要求不一致,可能有一小部分格式有所变动。

购买后可查看具体内容!