项目编号:mcuclub-jj-027
51单片机实物设计简介:
单片机类型:STC89C52
具体功能:
1、通过HX711获取重量
2、通过DS1302获取时间
3、通过AT24C02存储时间和重量
4、在重量值为0时,显示屏显示年月日时分秒星期,当体重不为0时,显示体重,5秒后自动锁定,然后提示是否存储数据,按键2为存储,按键3为不存储,如果按下按键2,则存储年月日和体重,通过按键4可查询以前记录
5、可通过按键1进入修正时间
6、通过显示屏显示测量值
扩展功能:当存储数据时,通过蓝牙模块将体重值发送到手机端
实物演示视频:
打开视频声音方法:鼠标放在视频中,点击右下角小喇叭图形即可;视频放大后不清晰,可将鼠标放在视频上,点击“进入哔哩哔哩,观看更高清”
仿真演示视频:
打开视频声音方法:鼠标放在视频中,点击右下角小喇叭图形即可;视频放大后不清晰,可将鼠标放在视频上,点击“进入哔哩哔哩,观看更高清”
电子版资料介绍视频:
打开视频声音方法:鼠标放在视频中,点击右下角小喇叭图形即可;视频放大后不清晰,可将鼠标放在视频上,点击“进入哔哩哔哩,观看更高清”
电子版实物资料预览

实物图
底板:底板在嘉立创进行打板,为绿色PCB板,两层板,厚度1.2,上下覆铜接地。元器件基本上为插针式,个别降压芯片会使用贴片式。
供电接口:TYPE-C

电子版仿真资料预览

仿真图
仿真软件版本:proteus8.17 (本站提供该软件免费下载链接)
电路连线方式:网络标号连线方式
注意:部分实物元器件仿真中没有,仿真中会用其他工作原理相似的元件代替,这样可能导致实物程序和仿真程序不一样

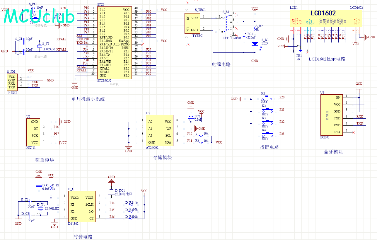
原理图
软件版本:AD2013 (本站提供该软件免费下载链接)
电路连线方式:网络标号连线方式
注意:原理图只是画出了模块的引脚图,而并不是模块的内部结构原理图

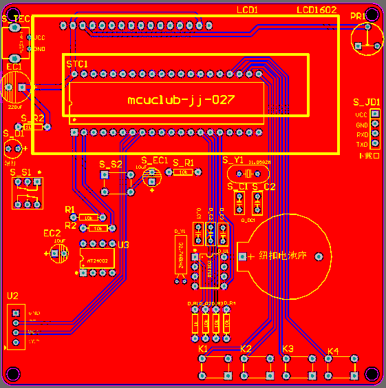
PCB图
软件版本:AD2013 (本站提供该软件免费下载链接)
PCB图是由原理图导出,封装很大一部分都是作者自己绘制,不提供封装库,只提供连接好的源文件,可以直接在嘉立创进行打板。两层板,上下覆铜接地。
注意:PCB图中间有一个项目编号,隐藏在单片机底座下,插入单片机后不会看到。如果想截没有项目编号的PCB图,可在PCB源文件中点击删除。另外,如果想在实物PCB板上加自己的信息(比如日期、学号、姓名等),可联系客服。

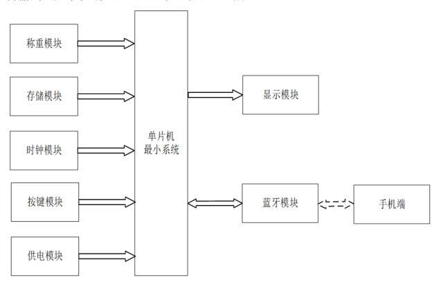
系统框图
绘制软件:VISIO (本站提供该软件免费下载链接)

软件设计流程
绘制软件:VISIO (本站提供该软件免费下载链接)

开题报告
下图为开题报告整体框架模板,基本上所有项目的开题报告格式都如下所示,但由于部分院校要求不一致,可能有一小部分格式有所变动。

购买后可查看具体内容!
设计说明书
总字数:16000+
摘 要
电子称主要以STC89C52单片机作为中心控制单元,通过HX711称重传感器进行重量检测,在配以键盘、显示电路及软件来组成。电子称不但计量准确、快速方便,更重要的自动称重、数字显示,对人们生活的影响越来越大,广受欢送。本系统的设计主要从硬件电路设计,软件编程调试,实物焊接调试等部分进行详细阐述。硬件电路主要是基于单片机STC89C52为核心的控制单元实现数据的处理,通过HX711压力传感器对数据进行采集,通过DS1302获取时间,AT24C02存储器用于存储时间和重量数据,然后将采集到的数据送到主控单片机进行处理显示,数据显示由LCD1602液晶实现,液晶显示效果稳定无闪烁。
关键词:STC89C52单片机;电子秤;压力传感器;
Abstract
The electronic scale mainly takes STC89C52 single chip microcomputer as the central control unit, carries out weight detection through HX711 load cell, and is composed of keyboard, display circuit and software. Electronic scale is not only accurate, fast and convenient in measurement, but also more important in automatic weighing and digital display, which has a growing impact on people’s lives and is widely welcomed. The design of this system mainly includes hardware circuit design, software programming and debugging, and welding debugging. The hardware is mainly based on the control unit of single chip microcomputer STC89C52 to realize data processing. The data is collected by HX711 pressure sensor, and the time is acquired by DS1302. AT24C02 memory is used to store the time and weight data, and then the collected data is sent to the main control single chip microcomputer for processing and display. The data display is realized by LCD1602, and the liquid crystal display effect is stable and flicker-free.
Key words: STC89C52 single chip microcomputer; Electronic scale; pressure sensor;
目录
摘要
Abstract
第一章 绪论
1.1 选题背景及实际意义
1.2 国内外研究现状
1.3本论文研究目标与框架
第二章 系统设计方案
2.1整体设计方案
2.2主要元器件选择
2.2.1主控芯片选择
2.2.2显示方案选择
2.2.3 称重传感器方案选择
第三章硬件设计
3.1单片机最小系统
3.1.1主控模块电路
3.1.2复位电路
3.1.3电源电路
3.1.4下载电路
3.2称重检测模块电路
3.3 存储模块电路
3.4按键模块电路
3.5时钟模块电路
3.6显示模块电路
3.7蓝牙模块电路
第四章软件设计
4.1 编程软件介绍
4.2 系统主流程设计
4.3 独立按键
4.4 存储模块子流程
4.5 称重模块HX711模块子流程
4.6 时钟模块子流程
4.7 蓝牙模块子流程
第五章 仿真测试
5.1 整体仿真测试
5.2 称重测控仿真测试
5.3 蓝牙远程控制仿真测试
第六章 实物测试
6.1 实物焊接测试
6.2 整体实物测试
6.3 称重测控实物测试
6.4蓝牙远程控制实物测试
第七章 结论
7.2 展望
参考文献
附录
附录1:原理图
附录2:PCB
附录3:程序
购买后可查看具体内容!
答辩PPT
下图为答辩PPT整体框架模板,基本上所有项目的答辩PPT格式都如下所示,但由于部分院校要求不一致,可能有一小部分格式有所变动。

购买后可查看具体内容!