项目编号:mcuclub-jj-028
51单片机实物设计简介:
单片机类型:STC89C52
具体功能:
1、通过按键来开关加湿器,空调,热水器,灯,门,窗帘,报警器;
2、通过继电器来控制加湿器,空调(制冷片),热水器(加热片),门锁;
3、通过步进电机转动进行窗帘的开和关;
4、通过蓝牙连接手机,可以在手机上控制。
5、通过光敏电阻检测光照值,当开灯时,光照越低,灯越亮
实物演示视频:
打开视频声音方法:鼠标放在视频中,点击右下角小喇叭图形即可;视频放大后不清晰,可将鼠标放在视频上,点击“进入哔哩哔哩,观看更高清”
仿真演示视频:
打开视频声音方法:鼠标放在视频中,点击右下角小喇叭图形即可;视频放大后不清晰,可将鼠标放在视频上,点击“进入哔哩哔哩,观看更高清”
电子版资料介绍视频:
打开视频声音方法:鼠标放在视频中,点击右下角小喇叭图形即可;视频放大后不清晰,可将鼠标放在视频上,点击“进入哔哩哔哩,观看更高清”
电子版实物资料预览

实物图
底板:底板在嘉立创进行打板,为绿色PCB板,两层板,厚度1.2,上下覆铜接地。元器件基本上为插针式,个别降压芯片会使用贴片式。
供电接口:TYPE-C

电子版仿真资料预览

仿真图
仿真软件版本:proteus8.17 (本站提供该软件免费下载链接)
电路连线方式:网络标号连线方式
注意:部分实物元器件仿真中没有,仿真中会用其他工作原理相似的元件代替,这样可能导致实物程序和仿真程序不一样

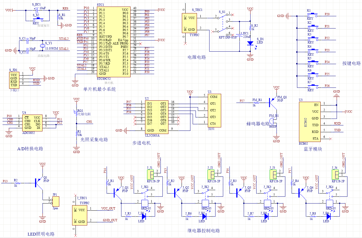
原理图
软件版本:AD2013 (本站提供该软件免费下载链接)
电路连线方式:网络标号连线方式
注意:原理图只是画出了模块的引脚图,而并不是模块的内部结构原理图

PCB图
软件版本:AD2013 (本站提供该软件免费下载链接)
PCB图是由原理图导出,封装很大一部分都是作者自己绘制,不提供封装库,只提供连接好的源文件,可以直接在嘉立创进行打板。两层板,上下覆铜接地。
注意:PCB图中间有一个项目编号,隐藏在单片机底座下,插入单片机后不会看到。如果想截没有项目编号的PCB图,可在PCB源文件中点击删除。另外,如果想在实物PCB板上加自己的信息(比如日期、学号、姓名等),可联系客服。

系统框图
绘制软件:VISIO (本站提供该软件免费下载链接)

软件设计流程
绘制软件:VISIO (本站提供该软件免费下载链接)

开题报告
下图为开题报告整体框架模板,基本上所有项目的开题报告格式都如下所示,但由于部分院校要求不一致,可能有一小部分格式有所变动。

购买后可查看具体内容!
设计说明书
总字数:11000+
摘 要
针对智能家居当前研究状况,发现大多数智能家居系统存在很多缺陷,例如无法实时监控、及时发现问题、监控成本较高、无法实现远程控制。为了解决这些问题,改进智能家居实时监控性能迫在眉睫。本设计采用单片机配合传感器技术,设计一款智能家居环境监测系统,对加湿器、空调、热水器,灯、门、窗帘、报警器等对象进行调控,从而维持室内环境的舒适性。本设计采用模块划的设计思路,采用STC89C52单片机作为主控制器,采用步进电机正反转模拟窗帘的打开和关闭,采用四个继电器分别自动控制加湿器、空调(制冷片)、热水器(加热片)、门锁的开关;采用9个按键分别手动控制加湿器、空调、热水器、门,窗帘、报警器、灯(客厅、卧室、卫生间)的开关;采用3个指示灯模拟客厅、卧室、卫生间的照明灯;当监测到居家环境异常时,采用报警器进行报警提醒用户;采用蓝牙进行无线通信,实现远程控制功能。通过各部分元器件相互配合,共同完成智能家居系统的监测和报警功能。最后,对整个家居系统进行实物制作和系统调试,调试结果表明,该系统的控制功能反应灵敏、稳定性强,符合消费者对智能家居监控系统的需求。
关键词:STC89C52;智能家居;传感器;蓝牙;测控
Abstract:
According to the current research status of smart home, it is found that most smart home systems have many defects, such as unable to real-time monitoring, timely detection of problems, high monitoring cost, remote control cannot be realized. In order to solve these problems, it is urgent to improve the real-time monitoring performance of smart home. This design uses single chip microcomputer with sensor technology, design a smart home environment monitoring system, humidifier, air conditioning, water heater, lights, doors, curtains, alarms and other objects to control, so as to maintain the comfort of the indoor environment. This design adopts the design idea of module division, using STC89C52 single chip microcomputer as the main controller, using the stepper motor positive and negative rotation to simulate the opening and closing of the curtain, using four relays respectively to automatically control the humidifier, air conditioning (refrigeration sheet), water heater (heating sheet), door lock switch; The switch of humidifier, air conditioner, water heater, door, curtain, alarm, lamp (living room, bedroom, toilet) is manually controlled by 9 keys. Using 3 indicators to simulate the living room, bedroom, toilet lights; When the home environment is abnormal, the alarm is used to remind the user; Bluetooth wireless communication, remote control function. Through the cooperation of each part of the components, the monitoring and alarm function of the intelligent home system is completed. Finally, the whole home system for physical production and system debugging, debugging results show that the control function of the system responsive, strong stability, in line with consumer needs for intelligent home monitoring system.
Key words: STC89C52; Smart home; Sensor; Bluetooth; Measurement and control
目 录
1 绪论
1.1 课题研究的背景及意义
1.2 国内外研究现状
1.3研究目标
2 系统方案设计
2.1 主要元器件选择
2.1.1 主控芯片方案选择
2.1.2 按键模块方案选择
2.1.3 无线传输模块
2.2 整体方案设计
3 硬件电路设计
3.1 主控模块电路设计
3.2 步进电机模块电路设计
3.3 继电器控制模块电路设计
3.4指示灯模拟照明灯模块电路设计
3.5蜂鸣器警示模块电路设计
3.6按键模块电路设计
3.7 蓝牙模块电路设计
4软件电路设计
4.1 编程环境介绍
4.2 系统主流程设计
4.3 独立按键
4.4 步进电机子流程
4.5 蓝牙模块子流程
5实物调试
5.1 系统实物调试
5.2 照明灯模块实物测试
5.3 空调制冷实物测试
5.4 热水器加热实物测试
5.5 门锁开关实物测试
5.6 加湿器加湿实物测试
5.7 窗帘开闭实物测试
5.8 蓝牙模块实物测试
总结
参考文献
附录
附录1:原理图
附录2:PCB
附录3:程序
致谢
购买后可查看具体内容!
答辩PPT
下图为答辩PPT整体框架模板,基本上所有项目的答辩PPT格式都如下所示,但由于部分院校要求不一致,可能有一小部分格式有所变动。

购买后可查看具体内容!