项目编号:mcuclub-jj-029
51单片机实物设计简介:
单片机类型:STC89C52
具体功能:
1、通过防水式温度传感器检测婴儿被窝内温度,当温度过高或过低,进行声光报警
2、通过声音传感器检测声音大小,当声音大于设置最大值,则声光报警,启动步进电机来回摇晃婴儿床
3、通过液体湿度传感器检测湿度,当湿度大于设置最大值,为婴儿尿床,则声光报警
4、通过按键设置各阈值
5、通过显示屏显示测量值
扩展功能:通过蓝牙模块将提示信息发送到手机端(“温度异常”、“婴儿哭闹”、“婴儿尿床”)
实物演示视频:
打开视频声音方法:鼠标放在视频中,点击右下角小喇叭图形即可;视频放大后不清晰,可将鼠标放在视频上,点击“进入哔哩哔哩,观看更高清”
仿真演示视频:
打开视频声音方法:鼠标放在视频中,点击右下角小喇叭图形即可;视频放大后不清晰,可将鼠标放在视频上,点击“进入哔哩哔哩,观看更高清”
电子版资料介绍视频:
打开视频声音方法:鼠标放在视频中,点击右下角小喇叭图形即可;视频放大后不清晰,可将鼠标放在视频上,点击“进入哔哩哔哩,观看更高清”
电子版实物资料预览

实物图
底板:底板在嘉立创进行打板,为绿色PCB板,两层板,厚度1.2,上下覆铜接地。元器件基本上为插针式,个别降压芯片会使用贴片式。
供电接口:TYPE-C

电子版仿真资料预览

仿真图
仿真软件版本:proteus8.17 (本站提供该软件免费下载链接)
电路连线方式:网络标号连线方式
注意:部分实物元器件仿真中没有,仿真中会用其他工作原理相似的元件代替,这样可能导致实物程序和仿真程序不一样

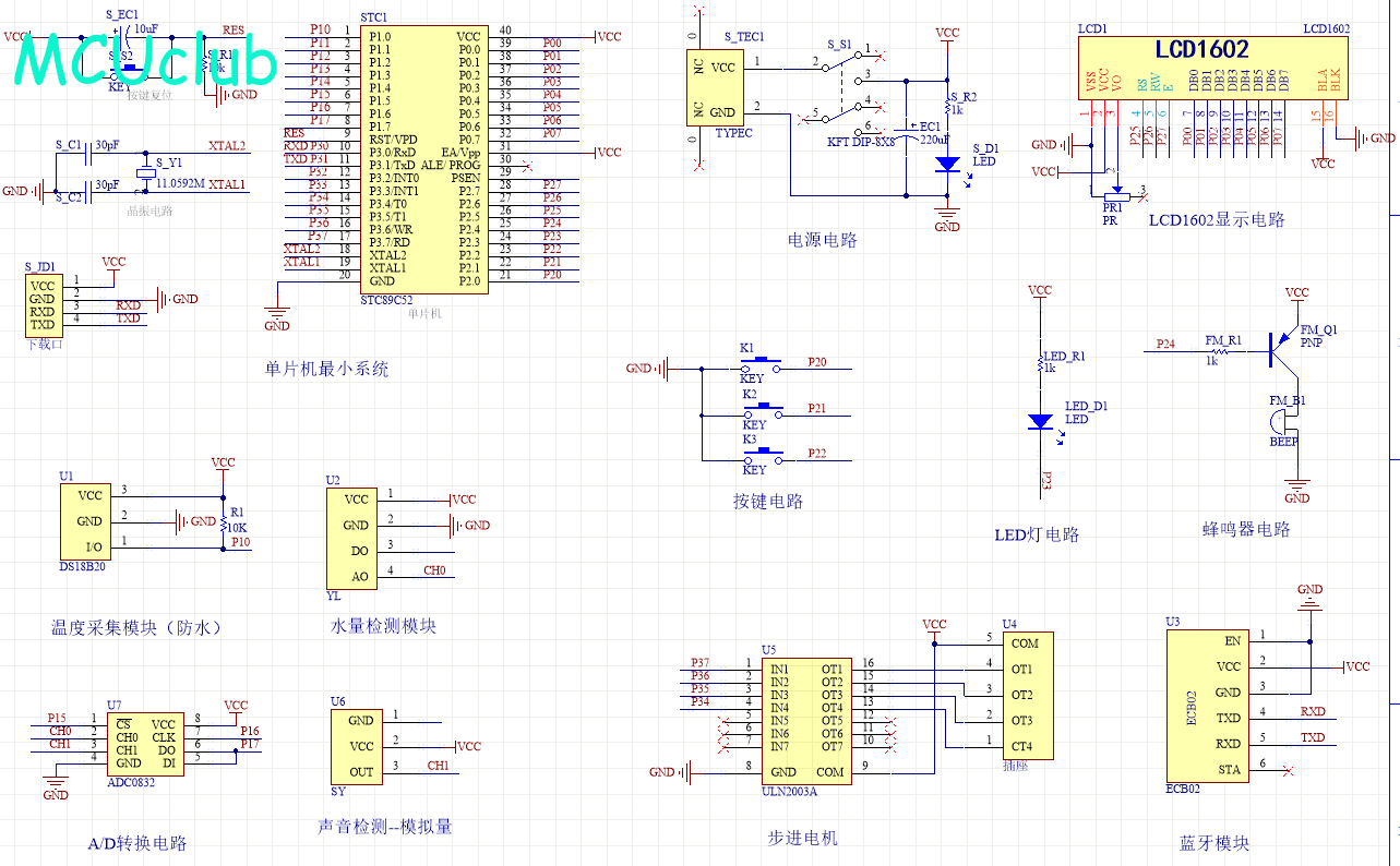
原理图
软件版本:AD2013 (本站提供该软件免费下载链接)
电路连线方式:网络标号连线方式
注意:原理图只是画出了模块的引脚图,而并不是模块的内部结构原理图

PCB图
软件版本:AD2013 (本站提供该软件免费下载链接)
PCB图是由原理图导出,封装很大一部分都是作者自己绘制,不提供封装库,只提供连接好的源文件,可以直接在嘉立创进行打板。两层板,上下覆铜接地。
注意:PCB图中间有一个项目编号,隐藏在单片机底座下,插入单片机后不会看到。如果想截没有项目编号的PCB图,可在PCB源文件中点击删除。另外,如果想在实物PCB板上加自己的信息(比如日期、学号、姓名等),可联系客服。

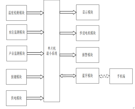
系统框图
绘制软件:VISIO (本站提供该软件免费下载链接)

软件设计流程
绘制软件:VISIO (本站提供该软件免费下载链接)

开题报告
下图为开题报告整体框架模板,基本上所有项目的开题报告格式都如下所示,但由于部分院校要求不一致,可能有一小部分格式有所变动。

购买后可查看具体内容!
设计说明书
总字数:14000+
摘 要
婴儿的体温调节功能尚不完善,传统的婴儿床存在以下个缺点:家人听过哭声后才进行安抚,缺少哭泣检测;缺少尿床监测;不能实现自动控温控湿;不能检测婴儿床是否受到撞击。此次设计考虑到婴儿在婴儿床中受到的温湿度影响较大,婴儿尿床、婴儿床是否受到撞击及其婴儿在醒来时容易哭泣等问题进行考虑和设计;此次设计采用硬件和软件配合进行设计,硬件采用STC89C52单片机作为主控芯片,通过防水式温度传感器检测婴儿被窝内温度,当温度过高或过低,进行声光报警;通过声音传感器检测声音大小,当声音大于设置最大值,则声光报警,启动步进电机来回摇晃婴儿床,实现对此次设计婴儿床的监护,通过蓝牙模块将信息传输到家人的手机上。然后通过keil5对程序的编程,进行主程序、数据采集功能子程序、按键子程序、显示子程序、蓝牙通信子程序进行撰写和调试,然后通过软件和硬件的配合进行调试,此次设计最终调试可以实现对婴儿床的准确检测,使得家中监护者可以实时火灾远距离对家中婴儿床的检测。
此次设计监护系统在硬件和软件方面都对传统的婴儿床做了改进.在系统中增加了尿床监测模块,音乐播放等.控制方案更加科学合理,性能稳定,功能完善,成本低廉,实际效果理想.
关键词:STC89C52;婴儿床;测控;无线传输;智能监护
Abstract
The temperature regulation function of infants is not perfect, and the traditional crib has the following shortcomings: the family can only comfort after hearing the cry, and there is no crying detection; Lack of bed wetting monitoring; Automatic temperature and humidity control cannot be realized; The crib cannot be detected for impact.In this design, the baby’s temperature and humidity in the crib are greatly affected, whether the baby’s bed wetting and crib are impacted, and whether the baby is prone to cry when waking up are considered and designed; This design uses hardware and software to cooperate. The hardware uses STC89C52 single chip microcomputer as the main control chip. The waterproof temperature sensor is used to detect the temperature in the baby’s quilt. When the temperature is too high or too low, it will give an audible and visual alarm; The sound is detected by the sound sensor. When the sound is greater than the set maximum value, the sound and light alarm will be given, and the stepping motor will be started to shake the crib back and forth to monitor the crib designed this time. The information will be transmitted to the family’s mobile phone through the Bluetooth module. Then, the main program, data acquisition function subprogram, key pressing subprogram, display subprogram and Bluetooth communication subprogram are written and debugged through keil5 programming, and then debugged through the cooperation of software and hardware. The final debugging of this design can achieve accurate detection of the crib, so that home monitors can detect the crib in real time and remotely. The monitoring system in this design has improved the traditional crib in terms of hardware and software. The bed wetting monitoring module and music playing are added to the system. The control scheme is more scientific and reasonable, with stable performance, perfect functions, low cost and ideal actual effect.
Key words: STC89C52; Infant; Monitoring; Testing; Design
目录
摘 要
Abstract
1 绪论
1.1 研究背景及其研究意义
1.2 国内外研究现状
2 婴儿监护系统的重要设计方案
2.1 整体方案设计
2.1.1 声音传感器模块
2.1.2 DS18B20温度检测模块
2.1.3 雨量检测模块
2.1.4 蓝牙模块
2.2 主要器件选型选择
2.2.1主控芯片
2.2.2 显示模块
2.2.3 温度模块
3 婴儿监护系统的硬件设计
3.1 单片机最小系统
3.1.1主控模块电路
3.1.2 晶振电路
3.1.3 复位电路
3.1.4 电源电路
3.1.5下载电路
3.2 声音测量电路
3.3 雨量检测模块电路
3.6 温度模块电路
3.7 蓝牙模块电路
3.8按键电路
4 婴儿监护系统软件设计
4.1 编程软件介绍
4.2 系统主流程设计
4.3 独立按键
4.4 温度检测模块子流程
4.5 步进电机子流程
4.6 LCD1602液晶显示子流程
4.7 蓝牙模块子流程
5 软硬件综合调试
5.1硬件调试
5.2系统运行调试
6总结与展望
参考文献
附录
附录1:原理图
附录2:PCB
附录3:程序
购买后可查看具体内容!
答辩PPT
下图为答辩PPT整体框架模板,基本上所有项目的答辩PPT格式都如下所示,但由于部分院校要求不一致,可能有一小部分格式有所变动。

购买后可查看具体内容!