项目编号:mcuclub-jj-030
STM32单片机实物设计简介:
单片机类型:STM32F103C8T6
具体功能:
1、通过DS18B20检测环境温度,通过另一个DS18B20检测镜子温度,当开启防雾模式时,自动加热或制冷浴室镜
2、通过触发型光敏检测模块检测是否光照过暗
3、通过D203S人体热释电检测是否有人,如果有人,且光照过暗,则自动打开氛围灯(继电器)
4、通过按键手动开关氛围灯、切换防雾模式(一个LED灯模拟状态)
扩展功能:通过蓝牙模块连接手机端,手机端可以控制开关氛围灯、切换防雾模式
实物演示视频:
打开视频声音方法:鼠标放在视频中,点击右下角小喇叭图形即可;视频放大后不清晰,可将鼠标放在视频上,点击“进入哔哩哔哩,观看更高清”
电子版资料介绍视频:
打开视频声音方法:鼠标放在视频中,点击右下角小喇叭图形即可;视频放大后不清晰,可将鼠标放在视频上,点击“进入哔哩哔哩,观看更高清”
电子版实物资料预览

实物图
底板:底板在嘉立创进行打板,为绿色PCB板,两层板,厚度1.2,上下覆铜接地。元器件基本上为插针式,个别降压芯片会使用贴片式。
供电接口:TYPE-C

原理图
软件版本:AD2013 (本站提供该软件免费下载链接)
电路连线方式:网络标号连线方式
注意:原理图只是画出了模块的引脚图,而并不是模块的内部结构原理图

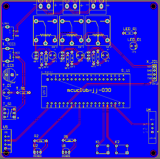
PCB图
软件版本:AD2013 (本站提供该软件免费下载链接)
PCB图是由原理图导出,封装很大一部分都是作者自己绘制,不提供封装库,只提供连接好的源文件,可以直接在嘉立创进行打板。两层板,上下覆铜接地。
注意:PCB图中间有一个项目编号,隐藏在单片机底座下,插入单片机后不会看到。如果想截没有项目编号的PCB图,可在PCB源文件中点击删除。另外,如果想在实物PCB板上加自己的信息(比如日期、学号、姓名等),可联系客服。

系统框图
绘制软件:VISIO (本站提供该软件免费下载链接)

软件设计流程
绘制软件:VISIO (本站提供该软件免费下载链接)

开题报告
下图为开题报告整体框架模板,基本上所有项目的开题报告格式都如下所示,但由于部分院校要求不一致,可能有一小部分格式有所变动。

购买后可查看具体内容!
设计说明书
总字数:11000+
摘 要
伴随社会发展,现代工程对温度控制要求很高。传统温度控制系统一般采用模拟电路控制技术,结果是温度控制达不到相应的要求。因此,设计一种较高级别的温度控制系统将会具有很重要的意义。洗浴行业遍布全国各地,合理的进行水温控制无疑是具有很大的社会利益。本文模拟浴室水温控制箱对水温进行控制,使其能更好的为大众服务。本系统设计以浴室温度控制为出发点,采用模块化设计,以使用最为广泛的单片机 STM32作为系统核心;通过DS18B20检测环境温度,通过另一个DS18B20检测镜子温度,当开启防雾模式时,自动加热或制冷浴室镜;通过触发型光敏检测模块检测是否光照过暗;通过D203S人体热释电检测是否有人,如果有人,且光照过暗,则自动打开氛围灯(继电器);通过按键手动开关氛围灯、切换防雾模式。本系统基本完成系统的功能,期望满足未来大家对洗浴生活的体验感。
关键词: STM32;防雾镜;DS18B20;继电器
Abstract
With the development of society, modern engineering requires high temperature control. The traditional temperature control system generally adopts analog circuit control technology, and the result is that the temperature control cannot meet the corresponding requirements. Therefore, it is of great significance to design a higher level temperature control system. Bathing industry is spread all over the country, so reasonable water temperature control is undoubtedly of great social interest. This paper simulates the bathroom water temperature control box to control the water temperature, so that it can better serve the public.This system design takes the bathroom temperature control as the starting point, adopts the modular design, and takes the most widely used microcontroller STM32 as the system core; The ambient temperature is detected through DS18B20, and the mirror temperature is detected through another DS18B20. When the anti fog mode is turned on, the bathroom mirror is automatically heated or cooled; The touch sensitive detection module detects whether the light is too dark; Detect whether there is someone through D203S human body pyroelectricity. If there is someone and the light is too dark, the atmosphere lamp (relay) will be turned on automatically; Press the key to manually switch the atmosphere lamp and switch the anti fog mode. This system basically completes the function of the system, hoping to satisfy everyone’s sense of experience of bath life in the future.
Key words: STM32; Anti fog mirror; DS18B20; relay
目录
摘 要
Abstract
绪论
1.1 研究背景及其研究意义
1.2 国内外研究现状
2 防雾镜系统的重要设计方案
2.1 整体方案设计
2.2 主要器件选型选择
2.2.1主控芯片
2.2.2 温度模块
3 防雾镜系统的硬件设计
3.1 单片机最小系统
3.1.1 主控模块电路
3.1.2 晶振电路
3.1.3 复位电路
3.1.4 电源电路
3.1.5 下载电路
3.2 人体热释电红外感应模块
3.3 光敏电阻检测模块电路
3.4温度模块电路
3.5 蓝牙模块电路
3.6按键电路
4 防雾镜系统软件设计
4.1 编程软件介绍
4.2 系统主流程设计
4.3 独立按键
4.4 温度检测模块子流程
4.5 蓝牙模块子流程
5 软硬件综合调试
5.1硬件调试
5.2系统运行调试
5.3 氛围灯模块仿真
5.4 温度控制加热制冷模块仿真
5.5 手机端控制防雾镜
6总结与展望
参考文献
附录
附录1:原理图
附录2:PCB
附录3:程序
购买后可查看具体内容!
答辩PPT
下图为答辩PPT整体框架模板,基本上所有项目的答辩PPT格式都如下所示,但由于部分院校要求不一致,可能有一小部分格式有所变动。

购买后可查看具体内容!