项目编号:mcuclub-jj-032
51单片机实物设计简介:
单片机类型:STC89C52
具体功能:
1、通过DS18B20测得水杯中水温,当温度高于最大值或低于最小值,则进行制冷或加热
2、通过TDS检测水杯中的可溶性电解质容量,当大于设置最大值,语音提醒”杯内水质过高,请更换“
3、通过按键设定定时提醒喝水时间,当时间到后,语音提醒喝水
4、通过按键设置各阈值、手动开关杯盖、手动加热或制冷
5、通过显示屏显示测量值
6、盲人每进行一步操作,都会通过语音模块播报;
实物演示视频:
打开视频声音方法:鼠标放在视频中,点击右下角小喇叭图形即可;视频放大后不清晰,可将鼠标放在视频上,点击“进入哔哩哔哩,观看更高清”
仿真演示视频:
打开视频声音方法:鼠标放在视频中,点击右下角小喇叭图形即可;视频放大后不清晰,可将鼠标放在视频上,点击“进入哔哩哔哩,观看更高清”
电子版资料介绍视频:
打开视频声音方法:鼠标放在视频中,点击右下角小喇叭图形即可;视频放大后不清晰,可将鼠标放在视频上,点击“进入哔哩哔哩,观看更高清”
电子版实物资料预览

实物图
底板:底板在嘉立创进行打板,为绿色PCB板,两层板,厚度1.2,上下覆铜接地。元器件基本上为插针式,个别降压芯片会使用贴片式。
供电接口:TYPE-C

电子版仿真资料预览

仿真图
仿真软件版本:proteus8.17 (本站提供该软件免费下载链接)
电路连线方式:网络标号连线方式
注意:部分实物元器件仿真中没有,仿真中会用其他工作原理相似的元件代替,这样可能导致实物程序和仿真程序不一样

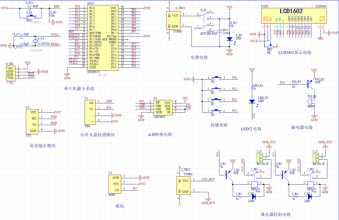
原理图
软件版本:AD2013 (本站提供该软件免费下载链接)
电路连线方式:网络标号连线方式
注意:原理图只是画出了模块的引脚图,而并不是模块的内部结构原理图

PCB图
软件版本:AD2013 (本站提供该软件免费下载链接)
PCB图是由原理图导出,封装很大一部分都是作者自己绘制,不提供封装库,只提供连接好的源文件,可以直接在嘉立创进行打板。两层板,上下覆铜接地。
注意:PCB图中间有一个项目编号,隐藏在单片机底座下,插入单片机后不会看到。如果想截没有项目编号的PCB图,可在PCB源文件中点击删除。另外,如果想在实物PCB板上加自己的信息(比如日期、学号、姓名等),可联系客服。

系统框图
绘制软件:VISIO (本站提供该软件免费下载链接)

软件设计流程
绘制软件:VISIO (本站提供该软件免费下载链接)

开题报告
下图为开题报告整体框架模板,基本上所有项目的开题报告格式都如下所示,但由于部分院校要求不一致,可能有一小部分格式有所变动。

购买后可查看具体内容!
设计说明书
总字数:12000+
摘 要
伴随着当前科学技术的不断发展,保温杯作为人们生活所比需的产品之一,也在不断的革新,且当前设计的保温杯,也越来越趋近认知话和人性化。此次设计一款WIFI智能保温杯,这款保温杯主要通过STC89C52单片机作为控制系统、DS18B20测得水杯中水温、TDS检测水杯中的可溶性电解质容量、设定定时提醒喝水时间、手动开关杯盖、手动加热或制冷,此次设计主要利用水质模块检测保温杯中的水质,通过水温检测模块检测水温,然后对保温杯中的环境进行检测,然后将检测的数据显示在OLED显示屏上,且用户可以通过按键可以自行设置保温杯中温度上下限,当保温杯中的水温高于或者低于设置的范围之内,则会自动驱动对于的加热片或者制冷片进行工作使得保温杯中的水温在设置的范围之内。为了使得此次设计更加的人性化,此次设计可以定时提醒喝水的功能,当定时到达时,蜂鸣器进行提醒,且用户可以通过。此次设计的保温杯,也更加的对当前国内的科技的发展作为诠释,也可以体现使得当前生活产品更加的智能化和人性化。
关键词:水温控制;水质检测;智能化;
Abstract
With the continuous development of current science and technology, the thermal insulation cup, as one of the products that people need in their daily life, is also constantly innovating, and the thermal insulation cup currently designed is also becoming more and more cognitive and humanized. This design is a WIFI intelligent thermal insulation cup. This thermal insulation cup mainly uses STC89C52 single chip microcomputer as the control system, DS18B20 to measure the water temperature in the cup, TDS to detect the soluble electrolyte capacity in the cup, set the timing to remind the drinking time, manually open and close the cup cover, and manually heat or cool. This design mainly uses the water quality module to detect the water quality in the thermal insulation cup, and the water temperature is detected through the water temperature detection module, Then the environment in the insulation cup is detected, and the detected data is displayed on the OLED display screen. The user can set the upper and lower limits of the temperature in the insulation cup by pressing the key. When the water temperature in the insulation cup is higher or lower than the set range, the heating or cooling fins will be automatically driven to work so that the water temperature in the insulation cup is within the set range. In order to make this design more humanized, this design can remind the user to drink water regularly. When the time arrives, the buzzer will remind the user and the user can pass through. The thermal insulation cup designed this time also explains the development of current domestic science and technology, and can also reflect the intellectualization and humanization of current life products.
Keywords: water temperature control; Water quality inspection; Intelligence;
目 录
摘 要
Abstract
1 引言
1.1 选题背景及实际意义
1.2 国内外发展历程
1.3 本论文研究目标与框架
2 系统设计方案
2.1 整体设计方案
2.2 主要元器件选择
2.2.1 主控芯片选择
2.2.2 检测水温方案选择
2.2.3 显示方案选择
3 硬件设计
3.1 主控电路模块
3.2 水质和水温检测电路模块
3.3 LCD1602显示电路模块
3.4 舵机电路模块
3.5 继电器模块电路
3.6 蜂鸣器模块电路
3.7 独立按键模块电路
4 系统程序设计
4.1 编程软件介绍
4.2 系统主流程设计
4.3 独立按键
4.4 舵机模块子流通
4.5 A/D模数转换子流程
4.6 LCD1602液晶显示子流程
5 软件仿真与调试过程
5.1 系统总原理图
5.2 水质检测实物测试
5.3 调整水温上下限阈值实物测试
5.4 时间检测实物测试
6 实物制作与调试过程
6.1 电路焊接总图
6.2 水质检测实物测试
6.3 调整水温上下限阈值实物测试
6.4 时间检测实物测试
7 结论
致谢
参考文献
附录
附录一: 原理图
附录二:PCB
附录三:主程序
购买后可查看具体内容!
答辩PPT
下图为答辩PPT整体框架模板,基本上所有项目的答辩PPT格式都如下所示,但由于部分院校要求不一致,可能有一小部分格式有所变动。

购买后可查看具体内容!