项目编号:mcuclub-jj-035
51单片机实物设计简介:
单片机类型:STC89C52
具体功能:
1、通过震动传感器检测保险柜是否发生震动,发生震动后声光报警,并通过GSM发送报警短信——“保险箱有异动”
2、通过声音传感器检测保险柜是否有噪音,有噪音后声光报警,并通过GSM发送报警短信——“保险箱有异响”
实物演示视频:
打开视频声音方法:鼠标放在视频中,点击右下角小喇叭图形即可;视频放大后不清晰,可将鼠标放在视频上,点击“进入哔哩哔哩,观看更高清”
仿真演示视频:
打开视频声音方法:鼠标放在视频中,点击右下角小喇叭图形即可;视频放大后不清晰,可将鼠标放在视频上,点击“进入哔哩哔哩,观看更高清”
电子版资料介绍视频:
打开视频声音方法:鼠标放在视频中,点击右下角小喇叭图形即可;视频放大后不清晰,可将鼠标放在视频上,点击“进入哔哩哔哩,观看更高清”
电子版实物资料预览

实物图
底板:底板在嘉立创进行打板,为绿色PCB板,两层板,厚度1.2,上下覆铜接地。元器件基本上为插针式,个别降压芯片会使用贴片式。
供电接口:TYPE-C

电子版仿真资料预览

仿真图
仿真软件版本:proteus8.17 (本站提供该软件免费下载链接)
电路连线方式:网络标号连线方式
注意:部分实物元器件仿真中没有,仿真中会用其他工作原理相似的元件代替,这样可能导致实物程序和仿真程序不一样

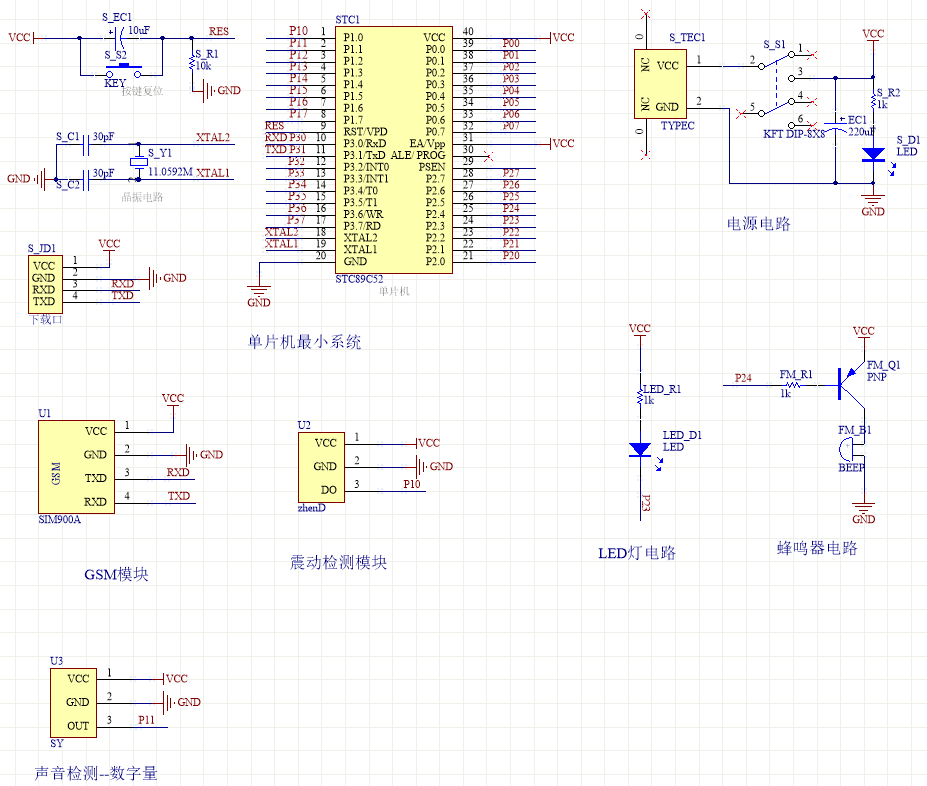
原理图
软件版本:AD2013 (本站提供该软件免费下载链接)
电路连线方式:网络标号连线方式
注意:原理图只是画出了模块的引脚图,而并不是模块的内部结构原理图

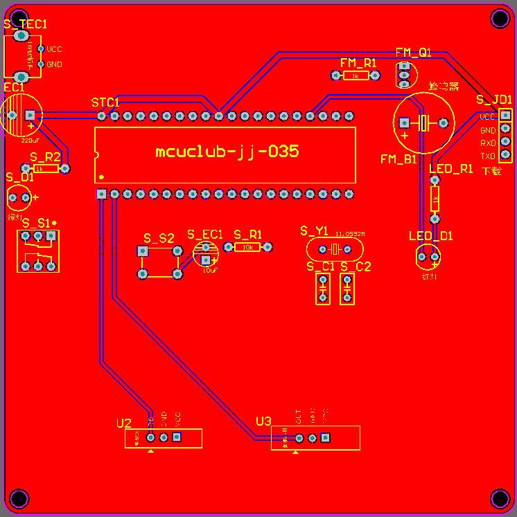
PCB图
软件版本:AD2013 (本站提供该软件免费下载链接)
PCB图是由原理图导出,封装很大一部分都是作者自己绘制,不提供封装库,只提供连接好的源文件,可以直接在嘉立创进行打板。两层板,上下覆铜接地。
注意:PCB图中间有一个项目编号,隐藏在单片机底座下,插入单片机后不会看到。如果想截没有项目编号的PCB图,可在PCB源文件中点击删除。另外,如果想在实物PCB板上加自己的信息(比如日期、学号、姓名等),可联系客服。

系统框图
绘制软件:VISIO (本站提供该软件免费下载链接)

软件设计流程
绘制软件:VISIO (本站提供该软件免费下载链接)

开题报告
下图为开题报告整体框架模板,基本上所有项目的开题报告格式都如下所示,但由于部分院校要求不一致,可能有一小部分格式有所变动。

购买后可查看具体内容!
设计说明书
总字数:9000+
摘 要
随着科技与经济的飞速发展,人们经济能力和消费水平的显著提高。企业工作人员在工作中使用到的贵重物品在数量和价值上都在不断增加。当前用户使用的很多保险箱都是对其外部的材料及其开锁方式进行设计,但是当前还是存在很多用户家中的保险柜中的物品被盗,当用户发现时,已经过去较久了,现场已经被破坏;因此此次设计一款保险柜,这款保险柜采用单片机作为此次设计的主控信息,通过震动监测模块,监测到当前保险柜周围死否发生震动,通过噪声检测模块,检测是否存在大量的噪声,检测到震动或者存在大量的噪声进行声光报警,同时给用户发送短信。
关键词:保险柜;震动检测模块;声音检测模块;声光报警;GSM
Abstract
With the rapid development of science and technology and economy, people’s economic ability and consumption level have been significantly improved. The number and value of valuable items used by enterprise staff in their work are increasing.Current users use a lot of safes are on the outside of the material and its way of unlocking design, but there are still a lot of users at home safe items stolen, when the user found, has been in the past for a long time, the scene has been destroyed; Therefore the design a safe, the safe by single chip microcomputer as the main control information for this design, through the vibration monitoring module, monitoring to the current safe to dead no vibration, through noise detection module, detect whether there is a lot of noise, detects vibrations or there is a lot of noise with sound and light alarm, send text messages to users at the same time.
Key words:safe; Vibration detection module; Sound detection module; Sound and light alarm; GSM
目录
摘要
Abstract
1 引言
1.1选题背景及实际意义
1.2国内外研究现状
1.3 本论文研究目的
1.4 论文的组织结构
2 系统设计方案
2.1 主控芯片方案选择
2.2 系统方案设计
3硬件设计
3.1主控电路模块
3.2 震动电路模块
3.3 声音监测模块
3.3 GSM短信发送电路模块
3.4 声光报警电路模块
4 系统程序设计
4.1 编程软件介绍
4.2 系统主流程设计
4.3 检测函数流程设计
4.4 处理状态函数流程设计
5 仿真测试
5.1 整体仿真测试
5.2 噪声检测仿真测试
5.3 震动检测仿真测试
6 实物测试
6.1 整体实物测试
6.2 噪声检测实物测试
6.3 震动检测实物测试
7 结论
参考文献
致谢
附录
附录一:原理图
附录二:PCB
附录三:主程序
购买后可查看具体内容!
答辩PPT
下图为答辩PPT整体框架模板,基本上所有项目的答辩PPT格式都如下所示,但由于部分院校要求不一致,可能有一小部分格式有所变动。

购买后可查看具体内容!