项目编号:mcuclub-jj-034
51单片机实物设计简介:
单片机类型:STC89C52
具体功能:
1、通过3个LED灯模拟三个房间的灯(客厅、卧室、洗手间)
2、通过3个按键,可以控制这三个灯的亮灭
3、在洗手间安放人体热释电感应模块,检测到有人时,并当光线较低时自动打开灯
4、通过按键,可调节客厅灯的亮度
5、通过按键可设定卧室亮灯时间,时间到达后,自动熄灭,通过显示屏显示计时时间
扩展功能:通过蓝牙连接手机端,手机端可以控制三个灯的亮灭,另外可以调节客厅灯的亮度
实物演示视频:
打开视频声音方法:鼠标放在视频中,点击右下角小喇叭图形即可;视频放大后不清晰,可将鼠标放在视频上,点击“进入哔哩哔哩,观看更高清”
仿真演示视频:
打开视频声音方法:鼠标放在视频中,点击右下角小喇叭图形即可;视频放大后不清晰,可将鼠标放在视频上,点击“进入哔哩哔哩,观看更高清”
电子版资料介绍视频:
打开视频声音方法:鼠标放在视频中,点击右下角小喇叭图形即可;视频放大后不清晰,可将鼠标放在视频上,点击“进入哔哩哔哩,观看更高清”
电子版实物资料预览

实物图
底板:底板在嘉立创进行打板,为绿色PCB板,两层板,厚度1.2,上下覆铜接地。元器件基本上为插针式,个别降压芯片会使用贴片式。
供电接口:TYPE-C

电子版仿真资料预览

仿真图
仿真软件版本:proteus8.17 (本站提供该软件免费下载链接)
电路连线方式:网络标号连线方式
注意:部分实物元器件仿真中没有,仿真中会用其他工作原理相似的元件代替,这样可能导致实物程序和仿真程序不一样

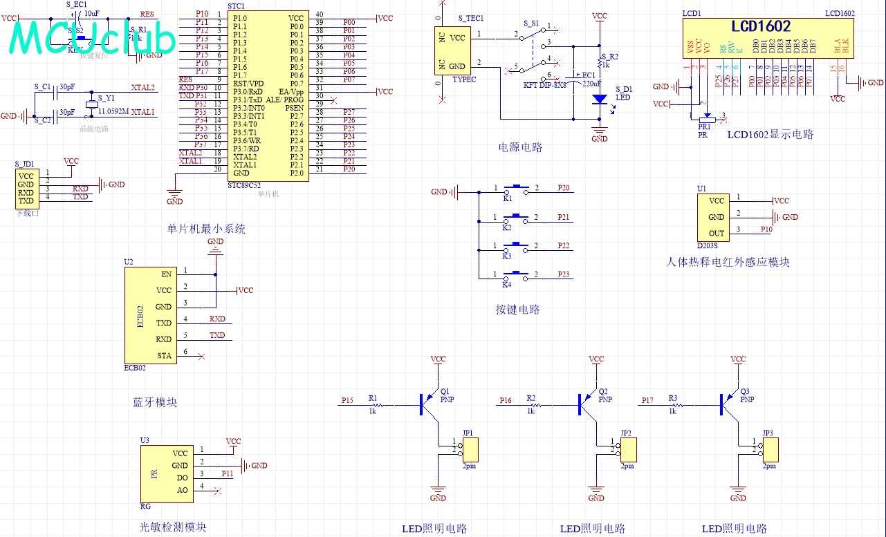
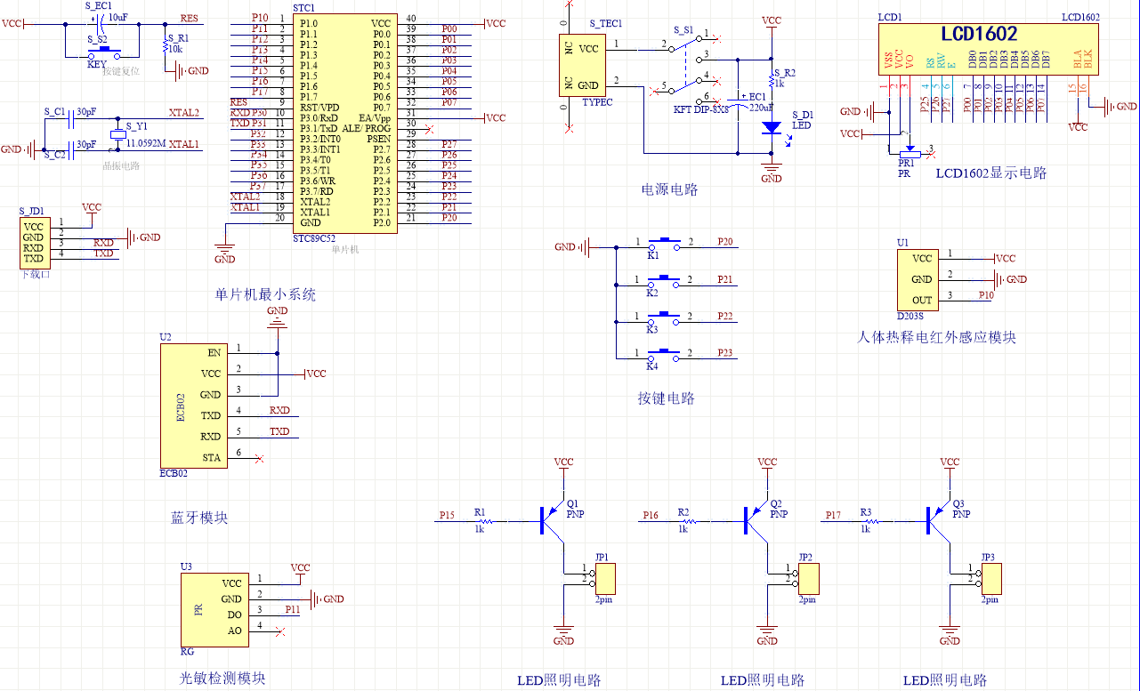
原理图
软件版本:AD2013 (本站提供该软件免费下载链接)
电路连线方式:网络标号连线方式
注意:原理图只是画出了模块的引脚图,而并不是模块的内部结构原理图

PCB图
软件版本:AD2013 (本站提供该软件免费下载链接)
PCB图是由原理图导出,封装很大一部分都是作者自己绘制,不提供封装库,只提供连接好的源文件,可以直接在嘉立创进行打板。两层板,上下覆铜接地。
注意:PCB图中间有一个项目编号,隐藏在单片机底座下,插入单片机后不会看到。如果想截没有项目编号的PCB图,可在PCB源文件中点击删除。另外,如果想在实物PCB板上加自己的信息(比如日期、学号、姓名等),可联系客服。

系统框图
绘制软件:VISIO (本站提供该软件免费下载链接)

软件设计流程
绘制软件:VISIO (本站提供该软件免费下载链接)

开题报告
下图为开题报告整体框架模板,基本上所有项目的开题报告格式都如下所示,但由于部分院校要求不一致,可能有一小部分格式有所变动。

购买后可查看具体内容!
设计说明书
总字数:13000+
摘 要
当前大多数用户的家庭之中,其灯控还是通过按键对其进行开关控制,当用户出门忘记关灯时,导致家中照明系统一定电亮导致电能的浪费,因此设计一款智能灯控,该系统通过3个LED灯模拟三个房间的灯(客厅、卧室、洗手间);通过3个按键,可以控制这三个灯的亮灭;通过人体热释电检测当前是否有人,检测到有人且光照强度小于设置的最小值控制照明灯打开,并可以根据当前的光照强度进行自动调节。通过该设计当检测到室内无人或者光照强度大于设置的最大值时,照明灯不点亮,可以节省大量的资源浪费。
Abstract
At present, in most users’ families, the light control is still switched on and off by pressing keys. When users forget to turn off the lights when going out, the lighting system in the home will be powered on and lead to a waste of electric energy. Therefore, an intelligent light control is designed. The system simulates the lights in three rooms (living room, bedroom, bathroom) through three LED lights; The three lights can be turned on and off through three buttons; The human body pyroelectric detection is used to detect whether there is a person at present, and the lighting intensity is less than the set minimum value to control the lighting on, which can be automatically adjusted according to the current lighting intensity. Through this design, when it is detected that there is no person in the room or the light intensity is greater than the set maximum value, the lamp will not light up, which can save a lot of resources.
Keywords:intelligent light control; Human pyroelectricity; Light intensity detection
目 录
摘要
Abstract
1 引 言
1.1 选题背景及实际意义
1.2 国内外发展历程
1.3 本论文研究目标
2 系统设计方案
2.1 主要元器件选择
2.1.1 主控芯片选择
2.1.2 光照强度检测模块方案选择
2.1.3 显示模块方案选择
2.2 整体设计方案
3 硬件设计
3.1 主控电路模块
3.1.1主控模块电路
3.1.2 晶振电路
3.1.3 复位电路
3.1.4 电源电路
3.2 人体热释电检测电路模块
3.3 光照强度检测电路模块
3.4 蓝牙模块
4 系统程序设计
4.1 编程软件介绍
4.2 系统主流程设计
4.3 独立按键
4.4 LCD1602液晶显示子流程
4.5 蓝牙模块子流程
5 仿真测试
5.1 整体仿真测试
5.2 灯控仿真测试
5.3 蓝牙仿真测试
6 实物测试
6.1 整体实物测试
6.2 灯控实物测试
6.3蓝牙实物测试
7 结论
参考文献
致 谢
附录
附录一: 原理图
附录二:PCB
附录三:主程序
购买后可查看具体内容!
答辩PPT
下图为答辩PPT整体框架模板,基本上所有项目的答辩PPT格式都如下所示,但由于部分院校要求不一致,可能有一小部分格式有所变动。

购买后可查看具体内容!