项目编号:mcuclub-jj-036
STM32单片机实物设计简介:
单片机类型:STM32F103C8T6
具体功能:
1、通过DS18B20检测环境温度,可通过按键设置温度挡位,当温度在最高温度和中间温度时,启动一个加热片工作,并启动水泵供水;当温度在中间温度和最低温度时,启动两个加热片工作,并启动水泵供水;当温度低于最低温度时,启动三个加热片工作,并启动水泵供水
2、通过按键可设置各温度值,可手动控制加热片工作、切换模式
3、通过显示屏显示温度值、及加热状态、模式
扩展功能:通过蓝牙模块将测量数据发送到手机端,并可以控制加热以及模式切换
实物演示视频:
打开视频声音方法:鼠标放在视频中,点击右下角小喇叭图形即可;视频放大后不清晰,可将鼠标放在视频上,点击“进入哔哩哔哩,观看更高清”
电子版资料介绍视频:
打开视频声音方法:鼠标放在视频中,点击右下角小喇叭图形即可;视频放大后不清晰,可将鼠标放在视频上,点击“进入哔哩哔哩,观看更高清”
电子版实物资料预览

实物图
底板:底板在嘉立创进行打板,为绿色PCB板,两层板,厚度1.2,上下覆铜接地。元器件基本上为插针式,个别降压芯片会使用贴片式。
供电接口:TYPE-C

原理图
软件版本:AD2013 (本站提供该软件免费下载链接)
电路连线方式:网络标号连线方式
注意:原理图只是画出了模块的引脚图,而并不是模块的内部结构原理图

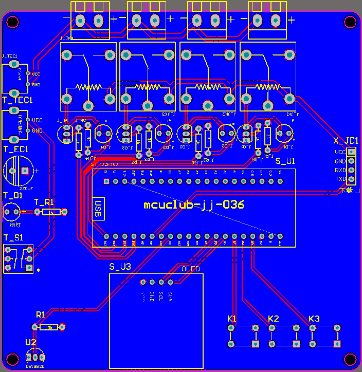
PCB图
软件版本:AD2013 (本站提供该软件免费下载链接)
PCB图是由原理图导出,封装很大一部分都是作者自己绘制,不提供封装库,只提供连接好的源文件,可以直接在嘉立创进行打板。两层板,上下覆铜接地。
注意:PCB图中间有一个项目编号,隐藏在单片机底座下,插入单片机后不会看到。如果想截没有项目编号的PCB图,可在PCB源文件中点击删除。另外,如果想在实物PCB板上加自己的信息(比如日期、学号、姓名等),可联系客服。

系统框图
绘制软件:VISIO (本站提供该软件免费下载链接)

软件设计流程
绘制软件:VISIO (本站提供该软件免费下载链接)

开题报告
下图为开题报告整体框架模板,基本上所有项目的开题报告格式都如下所示,但由于部分院校要求不一致,可能有一小部分格式有所变动。

购买后可查看具体内容!
设计说明书
总字数:16000+
摘 要
随着人们对生活环境要求不断提升,供暖成为人类生活必备的基础设施之一,在生活中扮演越来越重要的作用。本文主要介绍电加热供暖控制系统,通过对温度进行检测,然后通过从机单片机进行处理,可以将检测的实时温度显示在显示屏上,并可以根据实际需求设置温度的最大值和最小值,在温度传感器检测的温度超过设置的最大值或者最小值的时候,提醒工作人员并自动打开加热片进行工作,通过对阈值温度采取适当的措施,使得人们对温度进行有效控制。本设计可以实现人们对温度在一定程度上进行了解和控制,所以具有一定的研究价值和实际意义。
关键词:STM32单片机;温度采集;加热片;
Abstract
With the continuous improvement of people’s requirements for living environment, heating has become one of the necessary infrastructures for human life, playing an increasingly important role in life. This paper mainly introduces the electric heating control system. By detecting the temperature and then processing it with the slave microcontroller, the real-time temperature can be displayed on the display screen, and the maximum and minimum values of the temperature can be set according to the actual needs. When the temperature detected by the temperature sensor exceeds the set maximum or minimum value, it will remind the staff and automatically open the heater for work, By taking appropriate measures to the threshold temperature, people can effectively control the temperature. This design can realize people’s understanding and control of temperature to a certain extent, so it has certain research value and practical significance.
Key words: STM32 microcontroller; Temperature acquisition; Heating sheet;
目 录
摘要
第一章 绪论
1.1 选题背景及实际意义
1.2 国内外研究现状
1.3 本论文研究目标与框架
第二章 系统设计方案
2.1 整体设计方案
2.2 主要元器件选择
2.2.1 主控芯片选择
2.2.2 显示方案选择
2.2.3 测温方案选择
第三章 硬件设计
3.1 单片机最小系统
3.1.1 主控电路模块
3.1.2 晶振电路
3.1.3 复位电路
3.1.4 电源电路
3.1.5 下载电路
3.2 温度检测模块电路
3.3 按键模块电路
3.4 继电器控制电路
3.5 显示模块电路
3.6 蓝牙模块电路
第四章 软件设计
4.1 编程软件介绍
4.2 系统主流程设计
4.3 独立按键
4.4 温度检测模块子流程
4.5 蓝牙模块子流程
第五章 实物测试
5.1 系统硬件调试
5.2 实物运行测试
5.3 蓝牙测控实物测试
第六章 结论
参考文献
致谢
附录
附录1:原理图
附录2:PCB
附录2:程序
购买后可查看具体内容!
答辩PPT
下图为答辩PPT整体框架模板,基本上所有项目的答辩PPT格式都如下所示,但由于部分院校要求不一致,可能有一小部分格式有所变动。

购买后可查看具体内容!