项目编号:mcuclub-jj-041
51单片机实物设计简介:
单片机:STC89C52
功能简介:
1、通过人体人体热释电模块监测监控区域是否有人,当有人,并且布防时,则声光警报
2、通过两个独立按键撤防、布防
3、通过显示屏显示布防、撤防、有人、无人
扩展功能:当布防时,检测到有人,通过GSM发送“有人闯入”短信
实物演示视频:
打开视频声音方法:鼠标放在视频中,点击右下角小喇叭图形即可;视频放大后不清晰,可将鼠标放在视频上,点击“进入哔哩哔哩,观看更高清”
仿真演示视频:
打开视频声音方法:鼠标放在视频中,点击右下角小喇叭图形即可;视频放大后不清晰,可将鼠标放在视频上,点击“进入哔哩哔哩,观看更高清”
电子版资料介绍视频:
打开视频声音方法:鼠标放在视频中,点击右下角小喇叭图形即可;视频放大后不清晰,可将鼠标放在视频上,点击“进入哔哩哔哩,观看更高清”
电子版实物资料预览

实物图
底板:底板在嘉立创进行打板,为绿色PCB板,两层板,厚度1.2,上下覆铜接地。元器件基本上为插针式,个别降压芯片会使用贴片式。
供电接口:TYPE-C

电子版仿真资料预览

仿真图
仿真软件版本:proteus8.17 (本站提供该软件免费下载链接)
电路连线方式:网络标号连线方式
注意:部分实物元器件仿真中没有,仿真中会用其他工作原理相似的元件代替,这样可能导致实物程序和仿真程序不一样

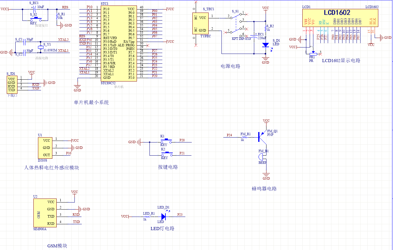
原理图
软件版本:AD2013 (本站提供该软件免费下载链接)
电路连线方式:网络标号连线方式
注意:原理图只是画出了模块的引脚图,而并不是模块的内部结构原理图

PCB图
软件版本:AD2013 (本站提供该软件免费下载链接)
PCB图是由原理图导出,封装很大一部分都是作者自己绘制,不提供封装库,只提供连接好的源文件,可以直接在嘉立创进行打板。两层板,上下覆铜接地。
注意:PCB图中间有一个项目编号,隐藏在单片机底座下,插入单片机后不会看到。如果想截没有项目编号的PCB图,可在PCB源文件中点击删除。另外,如果想在实物PCB板上加自己的信息(比如日期、学号、姓名等),可联系客服。

系统框图
绘制软件:VISIO (本站提供该软件免费下载链接)

软件设计流程
绘制软件:VISIO (本站提供该软件免费下载链接)

开题报告
下图为开题报告整体框架模板,基本上所有项目的开题报告格式都如下所示,但由于部分院校要求不一致,可能有一小部分格式有所变动。
 
  
  
 
购买后可查看具体内容!
设计说明书
总字数:12000+
摘 要
当前随着社会的发展,人们的习惯及其生活方式都发生较大的改变,当前很多女性都更加注重自己的事业,因此很多女性都是独居或者几个女孩子合住,但是当前社会上还存在一些心理存在一些问题的人。因此主要时为了保护这些独居的女性,此次设计一款家居安防系统,该系统通过软件和硬件配合进行工作,通过人体热释电监测当前是否有人,当监测到有人在室外停留时间过久时,自动控制门锁死,并向住户发送提醒信息,用户也可以根据当前的需求设置布防或者撤防;该设计可以保护当前很多独居的女性及其其它用户的生命安全和财产安全,因此具有一定的研究意义和研究价值。
关键词:家居安防;人体热释电;音乐播放器;GSM
Abstract
At present, with the development of society, people’s habits and lifestyles have changed greatly. At present, many women pay more attention to their own careers, so many women live alone or several girls live together. However, there are still some people with psychological problems in the current society. Therefore, in order to protect these women who live alone, a home security system is designed this time. This system works through the cooperation of software and hardware. It monitors whether there is someone currently through human pyroelectric. When it is detected that someone stays outside for too long, the door will be automatically locked and a reminder message will be sent to the residents. Users can also set up or remove the defense according to the current needs; This design can protect the life safety and property safety of many women living alone and other users, so it has certain research significance and research value.
Key words: home security; Human pyroelectricity; Music player; GSM
目 录
摘要
Abstract
第一章 绪论
1.1 研究背景及实际意义
1.2 研究现状
1.3 研究目标
第二章 系统方案设计
2.1 主要元器件选择
2.1.1 主控芯片方案选择
2.1.2显示模块方案选择
2.1.3 按键模块方案选择
2.2 整体方案设计
第三章 硬件电路
3.1 主控模块电路
3.2 人体热释电红外感应模块
3.3 按键模块电路
3.4 LCD1602显示模块电路
3.5 声光报警模块
3.6 GSM模块电路
第四章 系统程序设计
4.1 编程软件介绍
4.2 系统主流程设计
4.3 独立按键
4.4 LCD1602液晶显示子流程
第五章 仿真测试
5.1 整体仿真测试图
5.2 上电运行仿真测试
5.3 监测是否有人仿真测试
5.4 短信发送仿真测试
第六章 实物测试
6.1 整体实物测试图
6.2 上电运行实物测试
6.3 监测是否有人实物测试
6.4 短信发送实物测试
总结
参考文献
致谢
附录
附录一:原理图
附录二:PCB
附录三:主程序
购买后可查看具体内容!
答辩PPT
下图为答辩PPT整体框架模板,基本上所有项目的答辩PPT格式都如下所示,但由于部分院校要求不一致,可能有一小部分格式有所变动。
 
  
  
  
  
  
  
  
  
 
购买后可查看具体内容!
 
       
                
            