项目编号:mcuclub-jj-040
51单片机实物设计简介:
单片机类型:STC89C52
具体功能:
1、通过火焰传感器检测是否发生明火,如果发生,通过继电器控制水泵灭火,并声光报警
2、通过MQ-2检测烟雾浓度,如果烟雾值大于设置的最大值,通过继电器控制风扇通风,并声光报警
3、通过MQ-5检测当前可燃气体浓度,如果气体浓度大于设置最大值,通过继电器控制风扇通风,并声光报警
4、通过DS18B20检测温度值,如果温度值大于设置的最大值,通过继电器控制风扇通风,并声光报警
5、通过按键可以设置各阈值、手动控制水泵、风扇、切换模式
6、通过显示屏显示数据
扩展功能:当检测到明火时,通过GSM发送“发生火灾”短信;当烟雾值大于设置的最大值时,通过GSM发送“烟雾过高”短信;当气体浓度大于设置最大值时,通过GSM发送“可燃气体泄露”短信;当温度值大于设置的最大值时,通过GSM发送“温度过高”短信
实物演示视频:
打开视频声音方法:鼠标放在视频中,点击右下角小喇叭图形即可;视频放大后不清晰,可将鼠标放在视频上,点击“进入哔哩哔哩,观看更高清”
仿真演示视频:
打开视频声音方法:鼠标放在视频中,点击右下角小喇叭图形即可;视频放大后不清晰,可将鼠标放在视频上,点击“进入哔哩哔哩,观看更高清”
电子版资料介绍视频:
打开视频声音方法:鼠标放在视频中,点击右下角小喇叭图形即可;视频放大后不清晰,可将鼠标放在视频上,点击“进入哔哩哔哩,观看更高清”
电子版实物资料预览

实物图
底板:底板在嘉立创进行打板,为绿色PCB板,两层板,厚度1.2,上下覆铜接地。元器件基本上为插针式,个别降压芯片会使用贴片式。
供电接口:TYPE-C

电子版仿真资料预览

仿真图
仿真软件版本:proteus8.17 (本站提供该软件免费下载链接)
电路连线方式:网络标号连线方式
注意:部分实物元器件仿真中没有,仿真中会用其他工作原理相似的元件代替,这样可能导致实物程序和仿真程序不一样

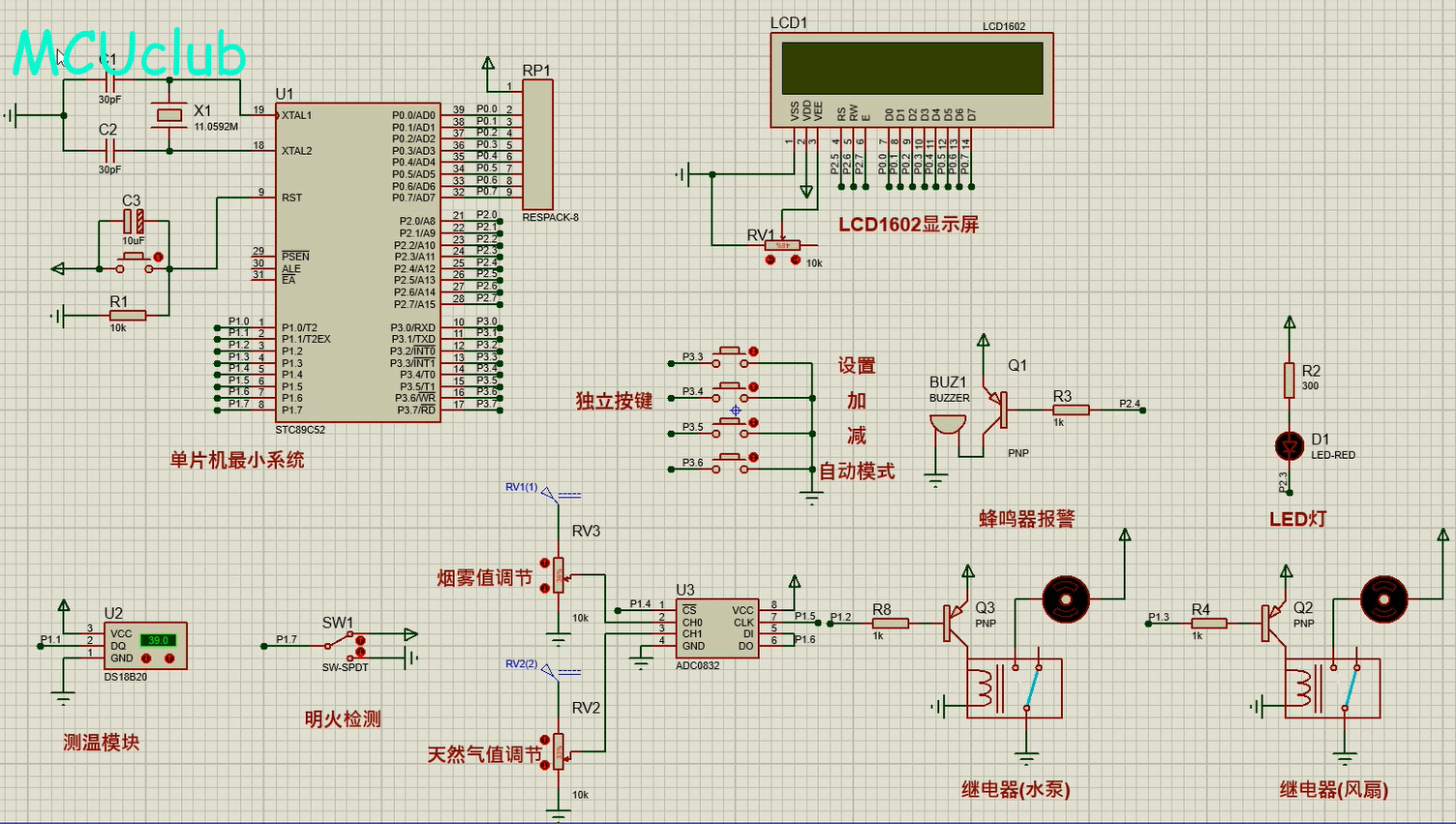
原理图
软件版本:AD2013 (本站提供该软件免费下载链接)
电路连线方式:网络标号连线方式
注意:原理图只是画出了模块的引脚图,而并不是模块的内部结构原理图

PCB图
软件版本:AD2013 (本站提供该软件免费下载链接)
PCB图是由原理图导出,封装很大一部分都是作者自己绘制,不提供封装库,只提供连接好的源文件,可以直接在嘉立创进行打板。两层板,上下覆铜接地。
注意:PCB图中间有一个项目编号,隐藏在单片机底座下,插入单片机后不会看到。如果想截没有项目编号的PCB图,可在PCB源文件中点击删除。另外,如果想在实物PCB板上加自己的信息(比如日期、学号、姓名等),可联系客服。

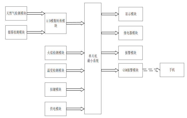
系统框图
绘制软件:VISIO (本站提供该软件免费下载链接)

软件设计流程
绘制软件:VISIO (本站提供该软件免费下载链接)

开题报告
下图为开题报告整体框架模板,基本上所有项目的开题报告格式都如下所示,但由于部分院校要求不一致,可能有一小部分格式有所变动。

购买后可查看具体内容!
设计说明书
总字数:12000+
摘 要
随着当前人们生活水平不断提高,人们的生活环境也越来越完善,但是在人们的生活之中,小区的防火问题成为人们生活的主要问题,对任何小区来说,都需要建设较为完善的防火系统,使得人们在享受生活的同时,也使得家中的财产安全及其人身得到保障。本文研究与设计了一款基于单片机的小区智能防火系统设计,此次设计采用软件和硬件结合设计一款火灾检测仪,通过采用STC89C52单片机作为主控芯片,通过温度传感器、可燃气体浓度配合将检测的数据和用户设置的数据进行对比,并将检测的数据显示在显示屏上,当温度、可燃气体浓度超过设置的范围时进行声光报警,并可以将监测到的数据通过LCD1602液晶显示屏进行显示。此次设计可以检测环境中的可燃气体浓度及其温度,对小区火灾的预防及其处理具有一定的研究意义。
[关键词]智能防火;可燃气体传感器;温度传感器;声光报警
Abstract
As the people living standard unceasing enhancement, people’s living environment is becoming more and more perfect, but in people’s life, community fire prevention problems become the main problem of people’s life, for any community, all need to build more perfect fire prevention system, that makes people enjoying life at the same time, also makes the property safety in the home and personal security. This paper studies and designs an intelligent fire prevention system design for a residential area based on single chip microcomputer. This design combines software and hardware to design a fire detector. By using STC89C52 single chip microcomputer as the main control chip, the temperature sensor and combustible gas concentration are used to compare the detected data with the data set by the user. The detected data will be displayed on the display screen. When the temperature and combustible gas concentration exceed the set range, sound and light alarm will be given, and the monitored data can be displayed on the LCD1602 LCD screen. This design can detect the concentration and temperature of combustible gas in the environment, which has certain research significance for the prevention and treatment of fire in the community.
Keywords: intelligent fire prevention; Combustible gas sensor; Temperature sensor; Sound and light alarm
目 录
摘 要
Abstract
1 绪论
1.1 选题背景及实际意义
1.2 国内外发展历程
2 系统设计方案
2.1 主要元器件选择
2.1.1 主控芯片选择
2.1.2 检测温度方案选择
2.1.3 检测可燃气体方案选择
2.1.4 显示方案选择
2.2 整体设计方案
3 硬件设计
3.1 主控电路模块
3.2 可燃气体检测电路模块
3.3 温度采集电路模块
3.4 烟雾检测电路模块
3.5 LCD1602显示电路模块
3.6 声光报警报警提醒电路模块
3.7 独立按键电路模块
4 系统程序设计
4.1 编程软件介绍
4.2 系统主流程设计
4.3 独立按键
4.4 温度检测模块子流程
4.5 A/D模数转换子流程
4.6 LCD1602液晶显示子流程
5 实物测试
5.1 整体仿真测试图
5.2 温度检测仿真测试
5.3 可燃气体检测仿真测试
第六章 实物测试
6.1 整体实物测试图
6.2 温度检测实物测试
6.3 可燃气体检测实物测试
7 总结
参考文献
致谢
附录
附录一:原理图
附录二:PCB
附录三:主程序
购买后可查看具体内容!
答辩PPT
下图为答辩PPT整体框架模板,基本上所有项目的答辩PPT格式都如下所示,但由于部分院校要求不一致,可能有一小部分格式有所变动。

购买后可查看具体内容!